16 Metric-Predicted Variable on One or Two Groups
In the context of the generalized linear model (GLM) introduced in the previous chapter, this chapter’s situation involves the most trivial cases of the linear core of the GLM, as indicated in the left cells of Table 15.1 (p. 434), with a link function that is the identity along with a normal distribution for describing noise in the data, as indicated in the first row of Table 15.2 (p. 443). We will explore options for the prior distribution on parameters of the normal distribution, and methods for Bayesian estimation of the parameters. We will also consider alternative noise distributions for describing data that have outliers. (pp. 449–450)
Although I agree this chapter covers the “most trivial cases of the linear core of the GLM”, Kruschke’s underselling himself a bit, here. If he only stuck with the “most trivial” cases, he would have only demonstrated the Gaussian likelihood. But Kruschke went well beyond and introduced robust Student’s \(t\) modeling. It’s a great testament to Kruchke’s rigorous approach that he did so right away. IMO, we could use more robust Student’s \(t\) models in the social sciences. So heed well, friends.
16.1 Estimating the mean and standard deviation of a normal distribution
The Gaussian probability density function follows the form
\[p(y | \mu, \sigma) = \frac{1}{\sigma \sqrt{2 \pi}} \exp \Bigg (-\frac{1}{2} \frac{(y - \mu)^2}{\sigma^2} \Bigg ),\]
where the two parameters to estimate are \(\mu\) (i.e., the mean) and \(\sigma\) (i.e., the standard deviation). If you prefer to think in terms of \(\sigma^2\), that’s the variance. In case is wasn’t clear, \(\pi\) is the actual number \(\pi\), not a parameter to be estimated.
We’ll divide Figure 16.1 into data and plot steps. I came up with the primary data like so:
library(tidyverse)
sequence_length <- 100
d <-
crossing(mu = c(87.8, 100, 112),
sigma = c(7.35, 12.2, 18.4),
y = seq(from = 50, to = 150, length.out = sequence_length)) %>%
mutate(density = dnorm(y, mean = mu, sd = sigma),
mu = factor(mu, labels = str_c("mu==", c(87.8, 100, 112))),
sigma = factor(sigma, labels = str_c("sigma==", c(7.35, 12.2, 18.4))))
head(d)## # A tibble: 6 x 4
## mu sigma y density
## <fct> <fct> <dbl> <dbl>
## 1 mu==87.8 sigma==7.35 50 0.0000000980
## 2 mu==87.8 sigma==7.35 51.0 0.000000197
## 3 mu==87.8 sigma==7.35 52.0 0.000000388
## 4 mu==87.8 sigma==7.35 53.0 0.000000750
## 5 mu==87.8 sigma==7.35 54.0 0.00000142
## 6 mu==87.8 sigma==7.35 55.1 0.00000265
Instead of putting the coordinates for the three data points in our d tibble, I just threw them into their own tibble in the geom_point() function.
# here we suppress grid lines for all plots in this chapter
theme_set(theme_grey() +
theme(panel.grid = element_blank()))
# plot!
d %>%
ggplot(aes(x = y)) +
geom_ribbon(aes(ymin = 0, ymax = density),
fill = "grey67") +
geom_vline(xintercept = c(85, 100, 115),
linetype = 3, color = "grey92") +
geom_point(data = tibble(y = c(85, 100, 115)),
aes(y = 0),
size = 2) +
scale_y_continuous(expression(paste("p(y|", mu, ", ", sigma, ")")), breaks = NULL) +
ggtitle("Competing Gaussian likelihoods given the same data") +
coord_cartesian(xlim = 60:140) +
facet_grid(sigma ~ mu, labeller = label_parsed)
16.1.1 Solution by mathematical analysis Heads up on precision.
Not much for us, here. But we might reiterate that sometimes we talk about the precision (see page 453), which is the reciprocal of the variance (i.e., \(\frac{1}{\sigma^2}\)). As we’ll see, the brms package doesn’t use priors parameterized in terms of precision. But JAGS does, which means we’ll need to be able to translate Kruschke’s precision-laden JAGS code into \(\sigma\)-oriented brms code in many of the remaining chapters. Proceed with caution.
16.1.2 Approximation by MCMC in JAGS HMC in brms.
Let’s load and glimpse() at the data.
## Observations: 120
## Variables: 2
## $ Score <dbl> 102, 107, 92, 101, 110, 68, 119, 106, 99, 103, 90, 93, 79, 89, 137, 119, 126, 110, …
## $ Group <chr> "Smart Drug", "Smart Drug", "Smart Drug", "Smart Drug", "Smart Drug", "Smart Drug",…
The data file included values from two groups.
## # A tibble: 2 x 1
## Group
## <chr>
## 1 Smart Drug
## 2 Placebo
Kruschke clarified that for the following example, “the data are IQ (intelligence quotient) scores from a group of people who have consumed a ‘smart drug’” (p. 456). That means we’ll want to subset the data.
It’s a good idea to take a look at the data before modeling.
my_data %>%
ggplot(aes(x = Score)) +
geom_density(color = "transparent", fill = "grey67") +
geom_rug(size = 1/4, alpha = 1/2) +
scale_y_continuous(NULL, breaks = NULL) +
ggtitle("The ticks show individual data points.")
Here are the mean and \(SD\) of the Score data.
## [1] 107.8413
## [1] 25.4452
Those values will come in handy in just a bit. But first, let’s load brms.
If we want to pass user-defined values into our brm() prior code, we’ll need to define them first in using brms::stanvar().
It’s been a while since we used the stanvar() function, so we should review. Though we’ve saved that as stanvars, you could name it whatever you want. But the trick is to them tell brms::brm() about your values in a stanvars statement.
Kruschke mentioned that the “the conventional noncommittal gamma prior [for the precision] has shape and rate constants that are close to zero, such as Sh = 0.01 and R = 0.01” (p. 456). Here’s what that looks like.
tibble(x = seq(from = 0, to = 12, by = .05)) %>%
mutate(d = dgamma(x, shape = 0.01, rate = 0.01)) %>%
ggplot(aes(x = x, ymin = 0, ymax = d)) +
geom_ribbon(fill = "grey67") +
geom_vline(xintercept = 1 / sd_y, linetype = 2) +
labs(subtitle = "The grey density in the background is the conventional gamma prior for precision.\nThe dashed vertical line is our precision value.") +
scale_y_continuous(breaks = NULL) +
coord_cartesian(xlim = 0:10)
The thing is, with brms we typically estimate \(\sigma\) rather than precision. Though gamma is also a feasible prior distribution for \(\sigma\), we won’t use it here. But we won’t be using Kruschke’s uniform prior distribution, either. The Stan team discourages uniform priors for variance parameters, such as our \(\sigma\). I’m not going to get into the details of why, but you’ve got that hyperlink above and the good old Stan User’s Guide if you’d like to dive deeper.
Here we’ll use the half normal. By “half normal,” we mean that the mean is zero and it’s bounded from zero to positive infinity–no negative \(\sigma\) values for us! By the “half normal,” we also mean to suggest that smaller values are more credible than those approaching infinity. An easy way to do this is to plug in the sd_y value from that data into the \(\sigma\) value for our half-normal prior. Here’s that that looks like for this example.
tibble(x = seq(from = 0, to = 110, by = .1)) %>%
mutate(d = dnorm(x, mean = 0, sd = sd_y)) %>%
ggplot(aes(x = x, ymin = 0, ymax = d)) +
geom_ribbon(fill = "grey67") +
geom_vline(xintercept = sd_y, linetype = 2) +
labs(subtitle = "The grey density in the background is the half-normal prior for sigma.\nThe dashed vertical line is our 'sd_y' value.") +
scale_y_continuous(breaks = NULL) +
coord_cartesian(xlim = 0:100)
This prior isn’t quite as non-committal as the conventional gamma prior for precision. It weakly regularizes the value for \(\sigma\) away from large values, like + 50,000 and so on. In practice, it will have a minimal influence on the posterior other that it will discourage the HMC algorithm from exploring ridiculously large values in the parameter space.
Kruschke has this to say about the prior for the mean:
In this application we seek broad priors relative to typical data, so that the priors have minimal influence on the posterior. One way to discover the constants is by asking an expert in the domain being studied. But in lieu of that, we will use the data themselves to tell us what the typical scale of the data is. We will set M to the mean of the data, and set S to a huge multiple (e.g., 100) of the standard deviation of the data. This way, no matter what the scale of the data is, the prior will be vague. (p. 455, emphasis in the original)
In case you’re not following along closely in the text, we often use the normal distribution for the intercept and slope parameters in a simple regression model. By M and S, Kruschke was referring to the \(\mu\) and \(\sigma\) parameters of the normal prior for our intercept. Here’s what that prior looks like in this data example.
tibble(x = seq(from = -10000, to = 10000, by = 1)) %>%
mutate(d = dnorm(x, mean = mean_y, sd = sd_y * 100)) %>%
ggplot(aes(x = x, ymin = 0, ymax = d)) +
geom_ribbon(fill = "grey67") +
geom_vline(xintercept = mean_y, linetype = 2) +
labs(subtitle = "The grey density in the background is the normal prior for mu.\nThe dashed vertical line is our 'mean_y' value.") +
scale_y_continuous(breaks = NULL)
Yep, Kruschke’s right. That is one non-committal prior. We could tighten that up by an order of magnitude and still have little influence on the posterior. Anyway, here’s how to put our priors to use with brms.
fit1 <-
brm(data = my_data,
family = gaussian,
Score ~ 1,
prior = c(prior(normal(mean_y, sd_y * 100), class = Intercept),
prior(normal(0, sd_y), class = sigma)),
chains = 4, cores = 4,
stanvars = stanvars,
seed = 16)To be more explicit, the stanvars = stanvars argument at the bottom of our code is what allowed us to define our intercept prior as normal(mean_y, sd_y * 100) instead of requiring us to type in the parameters as normal(107.8413, 25.4452 * 100). Same basic point goes for our \(\sigma\) prior.
Also, notice our prior code for \(\sigma\), prior(normal(0, sd_y), class = sigma). Nowhere in there did we actually say we wanted a half normal as opposed to a typical normal. That’s because the brms default is to set the lower bound for priors of class = sigma to zero. There’s no need for us to fiddle with it.
Let’s examine the chains.

They look good! The model summary looks sensible, too.
## Family: gaussian
## Links: mu = identity; sigma = identity
## Formula: Score ~ 1
## Data: my_data (Number of observations: 63)
## Samples: 4 chains, each with iter = 2000; warmup = 1000; thin = 1;
## total post-warmup samples = 4000
##
## Population-Level Effects:
## Estimate Est.Error l-95% CI u-95% CI Rhat Bulk_ESS Tail_ESS
## Intercept 107.78 3.32 101.05 114.23 1.00 3269 2484
##
## Family Specific Parameters:
## Estimate Est.Error l-95% CI u-95% CI Rhat Bulk_ESS Tail_ESS
## sigma 25.78 2.33 21.66 30.88 1.00 3315 2518
##
## Samples were drawn using sampling(NUTS). For each parameter, Eff.Sample
## is a crude measure of effective sample size, and Rhat is the potential
## scale reduction factor on split chains (at convergence, Rhat = 1).
Compare those values with mean_y and sd_y.
## [1] 107.8413
## [1] 25.4452
Good times. Let’s extract the posterior draws and save them in a data frame post.
Here’s the leg work required to make our version of the three histograms in Figure 16.3.
# we'll need this for `stat_pointintervalh()`
library(tidybayes)
# we'll use this to mark off the ROPEs as white strips in the background
rope <-
tibble(key = c("Mean", "Standard Deviation", "Effect Size"),
xmin = c(99, 14, -.1),
xmax = c(101, 16, .1))
# here are the primary data
post %>%
transmute(Mean = b_Intercept,
`Standard Deviation` = sigma) %>%
mutate(`Effect Size` = (Mean - 100) / `Standard Deviation`) %>%
gather() %>%
# the plot
ggplot() +
geom_rect(data = rope,
aes(xmin = xmin, xmax = xmax,
ymin = -Inf, ymax = Inf),
color = "transparent", fill = "white") +
geom_histogram(aes(x = value),
color = "grey92", fill = "grey67",
size = .2, bins = 30) +
stat_pointintervalh(aes(x = value, y = 0),
point_interval = mode_hdi, .width = c(.95, .5)) +
scale_y_continuous(NULL, breaks = NULL) +
xlab(NULL) +
facet_wrap(~key, scales = "free", ncol = 3)
If we wanted those exact 95% HDIs, we’d execute this.
post %>%
transmute(Mean = b_Intercept,
`Standard Deviation` = sigma) %>%
mutate(`Effect Size` = (Mean - 100) / `Standard Deviation`) %>%
gather() %>%
group_by(key) %>%
mode_hdi(value)## # A tibble: 3 x 7
## key value .lower .upper .width .point .interval
## <chr> <dbl> <dbl> <dbl> <dbl> <chr> <chr>
## 1 Effect Size 0.299 0.0510 0.566 0.95 mode hdi
## 2 Mean 108. 102. 115. 0.95 mode hdi
## 3 Standard Deviation 25.4 21.3 30.4 0.95 mode hdi
For the next part, we should look at the structure of the posterior draws, post.
## b_Intercept sigma lp__ chain iter
## 1 104.4952 27.43337 -303.1645 1 1001
## 2 109.1532 23.62915 -302.6664 1 1002
## 3 105.2486 23.75718 -302.8977 1 1003
## 4 102.3687 26.10857 -303.7315 1 1004
## 5 111.5466 24.77262 -303.0047 1 1005
## 6 109.2983 22.53756 -303.2961 1 1006
By default, head() returned six rows, each one corresponding to the credible parameter values from a given posterior draw. Following our model equation \(\text{Score}_i \sim N(\mu, \sigma)\), we might reformat the first two columns as:
Score~ \(N\)(104.495, 27.433)Score~ \(N\)(109.153, 23.629)Score~ \(N\)(105.249, 23.757)Score~ \(N\)(102.369, 26.109)Score~ \(N\)(111.547, 24.773)Score~ \(N\)(109.298, 22.538)
Each row of post yields a full model equation credibly describing the data–or at least as credibly as we can within the limits of the model. We can give voice to a subset of these credible distributions with our version of the upper right panel of Figure 16.3.
Before I show that plotting code, it might make sense to slow down on the preparatory data wrangling steps. There are several ways to overlay multiple posterior predictive density lines like those in our upcoming plots. We’ll practice a few over the next few chapters. For the method we’ll use in this chapter, it’s handy to first determine how many you’d like. Here we’ll follow Kruschke and choose 63, which we’ll save as n_lines.
Now we’ve got our n_lines value, we’ll use it to subset the rows in post with the slice() function. We’ll then use expand() to include a sequence of Score values to correspond to the formula implied in each of the remaining rows of post. Notice how we also kept the iter index in the game. That will help us with the plot in a bit. But the main event is how we used Score, b_Intercept, and sigma as the input for the arguments in the dnorm(). The output is a column of the corresponding density values.
post <-
post %>%
slice(1:n_lines) %>%
expand(nesting(b_Intercept, sigma, iter),
Score = seq(from = 40, to = 250, by = 1)) %>%
mutate(density = dnorm(x = Score, mean = b_Intercept, sd = sigma))
str(post)## Classes 'tbl_df', 'tbl' and 'data.frame': 13293 obs. of 5 variables:
## $ b_Intercept: num 99.3 99.3 99.3 99.3 99.3 ...
## $ sigma : num 26.1 26.1 26.1 26.1 26.1 ...
## $ iter : num 1008 1008 1008 1008 1008 ...
## $ Score : num 40 41 42 43 44 45 46 47 48 49 ...
## $ density : num 0.00115 0.00126 0.00137 0.00149 0.00162 ...
Note that after using expand(), we have a rather long data frame. Anyway, now we’re ready to plot.
post %>%
ggplot(aes(x = Score)) +
geom_histogram(data = my_data,
aes(y = stat(density)),
color = "grey92", fill = "grey67",
size = .2, binwidth = 5, boundary = 0) +
geom_line(aes(y = density, group = iter),
size = 1/4, alpha = 1/3, color = "grey25") +
scale_x_continuous("y", limits = c(50, 210)) +
scale_y_continuous(NULL, breaks = NULL) +
ggtitle("Data with Post. Pred.")
Note the stat(density) argument in the geom_histogram() function. That’s what rescaled the histogram to the density metric. If you leave that part out, all the density lines will drop to the bottom of the plot. Also, did you see how we used iter to group the density lines within the geom_line() function? That’s why we kept that information. Without that group = iter argument, the resulting lines are a mess.
Kruschke pointed out this last plot
constitutes a form of posterior-predictive check, by which we check whether the model appears to be a reasonable description of the data. With such a small amount of data, it is difficult to visually assess whether normality is badly violated, but there appears to be a hint that the normal model is straining to accommodate some outliers: The peak of the data protrudes prominently above the normal curves, and there are gaps under the shoulders of the normal curves. (p. 458)
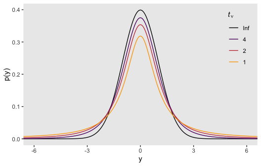
16.2 Outliers and robust estimation: The \(t\) distribution
Here’s the code for our version of Figure 16.4.
# wrangle
crossing(nu = c(Inf, 4, 2, 1),
y = seq(from = -8, to = 8, length.out = 500)) %>%
mutate(density = dt(x = y, df = nu)) %>%
# this line is unnecessary, but will help with the plot legend
mutate(nu = factor(nu, levels = c("Inf", "4", "2", "1"))) %>%
# plot
ggplot(aes(x = y, y = density, group = nu, color = nu)) +
geom_line() +
scale_color_viridis_d(expression(paste(italic(t)[nu])), option = "B", direction = 1, end = .8) +
coord_cartesian(xlim = -6:6) +
labs(y = "p(y)") +
theme(legend.position = c(.92, .75),
legend.background = element_rect(fill = "grey92"),
legend.key = element_rect(color = "transparent", fill = "transparent"))
Although the \(t\) distribution is usually conceived as a sampling distribution for the NHST \(t\) test, we will use it instead as a convenient descriptive model of data with outliers… Outliers are simply data values that fall unusually far from a model’s expected value. Real data often contain outliers relative to a normal distribution. Sometimes the anomalous values can be attributed to extraneous influences that can be explicitly identified, in which case the affected data values can be corrected or removed. But usually we have no way of knowing whether a suspected outlying value was caused by an extraneous influence, or is a genuine representation of the target being measured. Instead of deleting suspected outliers from the data according to some arbitrary criterion, we retain all the data but use a noise distribution that is less affected by outliers than is the normal distribution. (p. 459)
Here’s Figure 16.5.a.
tibble(y = seq(from = -10, to = 20, length.out = 1e3)) %>%
ggplot(aes(x = y)) +
geom_ribbon(aes(ymin = 0,
ymax = dnorm(y, mean = 2.5, sd = 5.73)),
color = "transparent", fill = "grey50", alpha = 1/2) +
geom_ribbon(aes(ymin = 0,
ymax = metRology::dt.scaled(y, df = 1.14, mean = .12, sd = 1.47)),
color = "transparent", fill = "grey50", alpha = 1/2) +
geom_vline(xintercept = c(.12, 2.5), color = "grey92", linetype = 3) +
geom_point(data = tibble(y = c(-2:2, 15)),
aes(y = 0),
size = 2) +
coord_cartesian(xlim = -5:15) +
labs(title = "Maximum Likelihood Estimates",
y = "p(y)")
I’m now aware that we have the data for the bottom panel of Figure 16.5. However, we can simulate similar data with the rt.scaled() function from the metRology package.
set.seed(145)
# simulate the data
d <-
tibble(y = metRology::rt.scaled(n = 177, df = 2.63, mean = 1.11, sd = 0.15))
# plot
tibble(y = seq(from = -3, to = 12, length.out = 1e3)) %>%
ggplot(aes(y)) +
geom_histogram(data = d,
aes(y = stat(density)),
color = "grey92", fill = "grey67",
size = .2, binwidth = .1) +
geom_line(aes(y = dnorm(y, mean = 1.16, sd = 0.63)),
color = "grey33") +
geom_line(aes(y = metRology::dt.scaled(y, df = 2.63, mean = 1.11, sd = 0.15)),
color = "grey33") +
scale_x_continuous(breaks = seq(from = -2, to = 10, by = 2)) +
coord_cartesian(xlim = c(-1.5, 10.25)) +
labs(title = "Maximum Likelihood Estimates",
y = "p(y)")
In case you were curious, this is how I selected the seed for the plot. Run the code yourself to get a sense of how it works.
# in the R Notebook code block settings, I used: fig.width = 2, fig.height = 8
t_maker <- function(seed) {
set.seed(seed)
tibble(y = metRology::rt.scaled(n = 177, df = 2.63, mean = 1.11, sd = 0.15)) %>%
summarise(min = min(y),
max = max(y)) %>%
mutate(spread = max - min)
}
tibble(seed = 1:200) %>%
mutate(t = map(seed, t_maker)) %>%
unnest(t) %>%
ggplot(aes(x = reorder(seed, spread), ymin = min, ymax = max)) +
geom_hline(yintercept = 0, color = "white") +
geom_linerange() +
coord_flip()It is important to understand that the scale parameter \(\sigma\) in the \(t\) distribution is not the standard deviation of the distribution. (Recall that the standard deviation is the square root of the variance, which is the expected value of the squared deviation from the mean, as defined back in Equation 4.8, p. 86.) The standard deviation is actually larger than \(\sigma\) because of the heavy tails… While this value of the scale parameter is not the standard deviation of the distribution, it does have an intuitive relation to the spread of the data. Just as the range \(\pm \sigma\) covers the middle 68% of a normal distribution, the range \(\pm \sigma\) covers the middle 58% of a \(t\) distribution when \(\nu = 2\), and the middle 50% when \(\nu = 1\). These areas are illustrated in the left column of Figure 16.6. The right column of Figure 16.6 shows the width under the middle of a \(t\) distribution that is needed to span 68.27% of the distribution, which is the area under a normal distribution for \(\sigma = \pm 1\). (pp. 460–461, emphasis in the original)
Speaking of which, here’s the code for the left column for Figure 16.6.
# the primary data
d <-
crossing(nu = c(Inf, 5, 2, 1),
y = seq(from = -8, to = 8, length.out = 1e3)) %>%
mutate(label = str_c("nu == ", nu) %>%
factor(., levels = c("nu == Inf", "nu == 5", "nu == 2", "nu == 1")))
# the subplot
p1 <-
d %>%
ggplot(aes(x = y)) +
geom_ribbon(aes(ymin = 0,
ymax = dt(y, df = nu)),
fill = "grey67") +
geom_ribbon(data = . %>%
filter(y >= -1 & y <= 1),
aes(ymin = 0,
ymax = dt(y, df = nu)),
fill = "grey33") +
# note how this function has its own data
geom_text(data = tibble(
y = 0,
label = factor(c("nu == Inf", "nu == 5", "nu == 2", "nu == 1")),
text = c("68%", "64%", "58%", "50%")),
aes(y = .175, label = text),
color = "grey92") +
scale_y_continuous("p(y)", breaks = c(0, .2, .4)) +
coord_cartesian(xlim = -6:6) +
labs(subtitle = "Shaded from y = - 1 to y = 1") +
facet_wrap(~label, ncol = 1, labeller = label_parsed)Here’s the code for the right column.
# the primary data
d <-
tibble(nu = c(Inf, 5, 2, 1),
ymin = c(-1.84, -1.32, -1.11, -1)) %>%
mutate(ymax = -ymin) %>%
expand(nesting(nu, ymin, ymax),
y = seq(from = -8, to = 8, length.out = 1e3)) %>%
mutate(label = factor(str_c("nu==", nu),
levels = str_c("nu==", c(Inf, 5, 2, 1))))
# the subplot
p2 <-
d %>%
ggplot(aes(x = y)) +
geom_ribbon(aes(ymin = 0,
ymax = dt(y, df = nu)),
fill = "grey67") +
geom_ribbon(data = . %>%
# notice our `filter()` argument has changed
filter(y >= ymin & y <= ymax),
aes(ymin = 0,
ymax = dt(y, df = nu)),
fill = "grey33") +
annotate(geom = "text", x = 0, y = .175, label = "68%", color = "grey92") +
scale_y_continuous("p(y)", breaks = c(0, .2, .4)) +
coord_cartesian(xlim = -6:6) +
labs(subtitle = "Shaded for the middle 68.27%") +
facet_wrap(~label, ncol = 1, labeller = label_parsed)Now we’ll bind the two ggplots together with the patchwork package to make the full version of Figure 16.6.

The use of a heavy-tailed distribution is often called robust estimation because the estimated value of the central tendency is stable, that is, “robust,” against outliers. The \(t\) distribution is useful as a likelihood function for modeling outliers at the level of observed data. But the \(t\) distribution is also useful for modeling outliers at higher levels in a hierarchical prior. We will encounter several applications. (p. 462, emphasis in the original)
16.2.1 Using the \(t\) distribution in JAGS brms.
It’s easy to use Student’s \(t\) in brms. Make sure to specify family = student. By default, brms already sets the lower bound for \(\nu\) to 1. But we do still need to use 1/29. To get a sense, let’s simulate exponential data using the rexp() function. Like Kruschke covered in the text (p. 462), the rexp() function has one parameter, rate, which is the reciprocal of the mean. Here we’ll set the mean to 29.
n_draws <- 1e7
mu <- 29
set.seed(16)
tibble(y = rexp(n = n_draws, rate = 1 / mu)) %>%
mutate(y_at_least_1 = ifelse(y < 1, NA, y)) %>%
gather() %>%
group_by(key) %>%
summarise(mean = mean(value, na.rm = T))## # A tibble: 2 x 2
## key mean
## <chr> <dbl>
## 1 y 29.0
## 2 y_at_least_1 30.0
The simulation showed that when we define the exponential rate as 1/29 and use the typical boundary at 0, the mean of our samples converges to 29. But when we only consider the samples of 1 or greater, the mean converges to 30. Thus, our exponential(1/29) prior with a boundary at 1 is how we get a shifted exponential distribution when we use it as our prior for \(\nu\) in brms. Just make sure to remember that if you want the mean to be 30, you’ll need to specify the rate of 1/29.
Also, Stan will bark if you try to enter the 1/29 into the exponential prior:
DIAGNOSTIC(S) FROM PARSER: Info: integer division implicitly rounds to integer. Found int division: 1 / 29 Positive values rounded down, negative values rounded up or down in platform-dependent way.
To avoid this, just do the division beforehand and save the results with stanvar().
stanvars <-
stanvar(mean_y, name = "mean_y") +
stanvar(sd_y, name = "sd_y") +
stanvar(1/29, name = "one_over_twentynine")Here’s the brm() code. Note that we set the prior for our new \(\nu\) parameter by specifying class = nu within the last prior() line.
fit2 <-
brm(data = my_data,
family = student,
Score ~ 1,
prior = c(prior(normal(mean_y, sd_y * 100), class = Intercept),
prior(normal(0, sd_y), class = sigma),
prior(exponential(one_over_twentynine), class = nu)),
chains = 4, cores = 4,
stanvars = stanvars,
seed = 16)We can make the shifted exponential distribution (i.e., Figure 16.7) with simple addition.
# how many draws would you like?
n_draws <- 1e6
# here are the data
d <-
tibble(exp = rexp(n_draws, rate = 1/29)) %>%
transmute(exp_plus_1 = exp + 1,
log_10_exp_plus_1 = log10(exp + 1))
# this is the plot in the top panel
p1 <-
d %>%
ggplot(aes(x = exp_plus_1)) +
geom_histogram(color = "grey92", fill = "grey67",
size = .2, binwidth = 5, boundary = 1) +
stat_pointintervalh(aes(y = 0),
point_interval = mode_hdi, .width = c(.95, .5)) +
scale_y_continuous(NULL, breaks = NULL) +
labs(title = expression(paste("exponential(", lambda, " = 29) shifted + 1")),
x = expression(nu)) +
coord_cartesian(xlim = 1:150)
# the bottom panel plot
p2 <-
d %>%
ggplot(aes(x = log_10_exp_plus_1)) +
geom_histogram(color = "grey92", fill = "grey67",
size = .2, binwidth = .1, boundary = 0) +
stat_pointintervalh(aes(y = 0),
point_interval = mode_hdi, .width = c(.95, .5)) +
scale_y_continuous(NULL, breaks = NULL) +
labs(title = " ",
x = expression(paste("log10(", nu, ")"))) +
coord_cartesian(xlim = c(0, 2.5))
# bind them together
p1 / p2
Here are the scatter plots of Figure 16.8.

I’m not aware of an easy way to use log10(nu) instead of nu with brms::pairs(). However, you can get those plots with posterior_samples() and a little wrangling.
post <- posterior_samples(fit2)
post %>%
mutate(`log10(nu)` = log10(nu)) %>%
select(b_Intercept, sigma, `log10(nu)`) %>%
gather(key, value, -`log10(nu)`) %>%
ggplot(aes(x = `log10(nu)`, y = value)) +
geom_point(color = "grey50", size = 1/3, alpha = 1/3) +
labs(x = expression(log10(nu)),
y = NULL) +
facet_grid(key~., scales = "free", switch = "y")
If you want the Pearson’s correlation coefficients, you can use base R cor().
post %>%
mutate(`log10(nu)` = log10(nu)) %>%
select(b_Intercept, sigma, `log10(nu)`) %>%
cor() %>%
round(digits = 3)## b_Intercept sigma log10(nu)
## b_Intercept 1.000 0.003 0.008
## sigma 0.003 1.000 0.732
## log10(nu) 0.008 0.732 1.000
The correlations among our parameters are a similar magnitude as those Kruschke presented in the text. Here are four of the panels for Figure 16.9.
# we'll use this to mark off the ROPEs as white strips in the background
rope <-
tibble(key = c("Mean", "Scale", "Effect Size"),
xmin = c(99, 14, -.1),
xmax = c(101, 16, .1))
# here are the primary data
post %>%
transmute(Mean = b_Intercept,
Scale = sigma,
Normality = log10(nu)) %>%
mutate(`Effect Size` = (Mean - 100) / Scale) %>%
gather() %>%
# the plot
ggplot() +
geom_rect(data = rope,
aes(xmin = xmin, xmax = xmax,
ymin = -Inf, ymax = Inf),
color = "transparent", fill = "white") +
geom_histogram(aes(x = value),
color = "grey92", fill = "grey67",
size = .2, bins = 30) +
stat_pointintervalh(aes(x = value, y = 0),
point_interval = mode_hdi, .width = c(.95, .5)) +
scale_y_continuous(NULL, breaks = NULL) +
xlab(NULL) +
facet_wrap(~key, scales = "free", ncol = 2)
For the final panel of Figure 16.9, we’ll make our \(t\) lines in much the same way we did, earlier. But last time, we just took the first \(\mu\) and \(\sigma\) values from the first 63 rows of the post tibble. This time we’ll use dplyr::sample_n() to take random draws from the post rows instead. We tell sample_n() how many draws we’d like with the size argument. Since sample_n() tells us which rows it drew from in the form of rownames, we then use the tibble::rownames_to_column() function to save those rownames in an actual column named draw–this is the variable we group the lines by in geom_line().
In addition to the change in our row selection strategy, this time we’ll slightly amend the code within the last mutate() line. Since we’d like to work with the \(t\) distribution, we specified metRology::dt.scaled() function instead of dnorm().
# how many credible density lines would you like?
n_lines <- 63
# setting the seed makes the results from `sample_n()` reproducible
set.seed(16)
# wragle
post %>%
sample_n(size = n_lines) %>%
rownames_to_column(var = "draw") %>%
expand(nesting(b_Intercept, sigma, nu, draw),
Score = seq(from = 40, to = 250, by = 1)) %>%
mutate(density = metRology::dt.scaled(x = Score, df = nu, mean = b_Intercept, sd = sigma)) %>%
# plot
ggplot(aes(x = Score)) +
geom_histogram(data = my_data,
aes(y = stat(density)),
color = "grey92", fill = "grey67",
size = .2, binwidth = 5, boundary = 0) +
geom_line(aes(y = density, group = draw),
size = 1/4, alpha = 1/3, color = "grey25") +
scale_y_continuous(NULL, breaks = NULL) +
coord_cartesian(xlim = 50:210) +
labs(title = "Data with Post. Pred.",
x = "y")
Much like Kruschke mused in the text, this plot
shows that the posterior predictive \(t\) distributions appear to describe the data better than the normal distribution in Figure 16.3, insofar as the data histogram does not poke out at the mode and the gaps under the shoulders are smaller. (p. 464)
In case you were wondering, here’s the model summary().
## Family: student
## Links: mu = identity; sigma = identity; nu = identity
## Formula: Score ~ 1
## Data: my_data (Number of observations: 63)
## Samples: 4 chains, each with iter = 2000; warmup = 1000; thin = 1;
## total post-warmup samples = 4000
##
## Population-Level Effects:
## Estimate Est.Error l-95% CI u-95% CI Rhat Bulk_ESS Tail_ESS
## Intercept 107.21 2.73 101.94 112.58 1.00 2282 2198
##
## Family Specific Parameters:
## Estimate Est.Error l-95% CI u-95% CI Rhat Bulk_ESS Tail_ESS
## sigma 19.44 3.39 13.15 26.63 1.00 1359 2053
## nu 8.89 12.82 1.83 41.30 1.00 1528 2063
##
## Samples were drawn using sampling(NUTS). For each parameter, Eff.Sample
## is a crude measure of effective sample size, and Rhat is the potential
## scale reduction factor on split chains (at convergence, Rhat = 1).
It’s easy to miss how
\(\sigma\) in the robust estimate is much smaller than in the normal estimate. What we had interpreted as increased standard deviation induced by the smart drug might be better described as increased outliers. Both of these differences, that is, \(\mu\) more tightly estimated and σ smaller in magnitude, are a result of there being outliers in the data. The only way a normal distribution can accommodate the outliers is to use a large value for \(\sigma\). In turn, that leads to “slop” in the estimate of \(\mu\) because there is a wider range of \(\mu\) values that reasonably fit the data when the standard deviation is large. (p. 464)
We can use the brms::VarCorr() function to pull the summary statistics for \(\sigma\) from both models.
## Estimate Est.Error Q2.5 Q97.5
## 25.77896 2.326489 21.66347 30.88419
## Estimate Est.Error Q2.5 Q97.5
## 19.44218 3.391467 13.1486 26.63353
It is indeed the case that estimate for \(\sigma\) is smaller in the \(t\) model. That smaller \(\sigma\) resulted in a more precise estimate for \(\mu\), as can be seen in the ‘Est.Error’ columns from the fixef() output.
## Estimate Est.Error Q2.5 Q97.5
## Intercept 107.7823 3.317812 101.0451 114.2292
## Estimate Est.Error Q2.5 Q97.5
## Intercept 107.2099 2.731697 101.9441 112.5784
16.2.2 Using the \(t\) distribution in Stan.
Kruschke expressed concern about high autocorrelations in the chains of his JAGS model. Here are the results of our Stan/brms attempt.
post <- posterior_samples(fit2, add_chain = T)
library(bayesplot)
mcmc_acf(post, pars = c("b_Intercept", "sigma", "nu"), lags = 35)
For all three parameters, the autocorrelations were near zero by lag 3 or 4. Not bad. The \(N_{eff}/N\) ratios are okay.

The trace plots look fine.

The values for nu are pretty skewed, but hopefully it makes sense to you why that might be the case. Here are the overlaid density plots.

The \(\hat{R}\) values are right where we like them.
## b_Intercept sigma nu lp__
## 1.000481 1.004534 1.001197 1.002847
If you peer into the contents of a brm() fit object (e.g., fit2 %>% str()), you’ll discover it contains the Stan code. Here it is for our fit2.
## S4 class stanmodel '7c1640ba27f7f75fe16aaac1e0d64560' coded as follows:
## // generated with brms 2.10.3
## functions {
##
## /* compute the logm1 link
## * Args:
## * p: a positive scalar
## * Returns:
## * a scalar in (-Inf, Inf)
## */
## real logm1(real y) {
## return log(y - 1);
## }
## /* compute the inverse of the logm1 link
## * Args:
## * y: a scalar in (-Inf, Inf)
## * Returns:
## * a positive scalar
## */
## real expp1(real y) {
## return exp(y) + 1;
## }
## }
## data {
## int<lower=1> N; // number of observations
## vector[N] Y; // response variable
## int prior_only; // should the likelihood be ignored?
## real mean_y;
## real sd_y;
## real one_over_twentynine;
## }
## transformed data {
## }
## parameters {
## // temporary intercept for centered predictors
## real Intercept;
## real<lower=0> sigma; // residual SD
## real<lower=1> nu; // degrees of freedom or shape
## }
## transformed parameters {
## }
## model {
## // initialize linear predictor term
## vector[N] mu = Intercept + rep_vector(0, N);
## // priors including all constants
## target += normal_lpdf(Intercept | mean_y, sd_y * 100);
## target += normal_lpdf(sigma | 0, sd_y)
## - 1 * normal_lccdf(0 | 0, sd_y);
## target += exponential_lpdf(nu | one_over_twentynine)
## - 1 * exponential_lccdf(1 | one_over_twentynine);
## // likelihood including all constants
## if (!prior_only) {
## target += student_t_lpdf(Y | nu, mu, sigma);
## }
## }
## generated quantities {
## // actual population-level intercept
## real b_Intercept = Intercept;
## }
##
Note the last line in the parameters block, “real<lower=1> nu; // degrees of freedom or shape.” By default, brms set the lower bound for \(\nu\) to 1.
Just for kicks and giggles, the pp_check() offers us a handy way to compare the performance of our Gaussian fit2 and our Student’s \(t\) fit2. If we set type = "ecdf_overlay" within pp_check(), we’ll get the criterion Score displayed as a cumulative distribution function (CDF) rather than a typical density. Then, pp_check() presents CDF’s based on draws from the posterior for comparison. Just like with the default pp_check() plots, we like it when those simulated distributions mimic the one from the original data.
# fit1 with Gaus
set.seed(16)
p1 <-
pp_check(fit1, nsamples = 63, type = "ecdf_overlay") +
labs(subtitle = "fit1 with `family = gaussian`") +
coord_cartesian(xlim = range(my_data$Score)) +
theme(legend.position = "none")
# fit2 with Student's t
p2 <-
pp_check(fit2, nsamples = 63, type = "ecdf_overlay") +
labs(subtitle = "fit2 with `family = student`") +
coord_cartesian(xlim = range(my_data$Score))
# combine the subplots
p1 + p2
It’s subtle, but you might notice that the simulated CDFs from fit1 have steeper slopes in the middle when compared to the original data in the dark blue. However, the fit2-based simulated CDFs match up more closely with the original data. This suggests an edge for fit2. Revisiting our skills from Chapter 10, we might also compare their model weights.
## fit1 fit2
## 0.000004 0.999996
Almost all the stacking weight went to fit2, our robust Student’s \(t\) model.
16.3 Two groups
When there are two groups, we estimate the mean and scale for each group. When using \(t\) distributions for robust estimation, we could also estimate the normality of each group separately. But because there usually are relatively few outliers, we will use a single normality parameter to describe both groups, so that the estimate of the normality is more stably estimated. (p. 468)
Since we subset the data, earlier, we’ll just reload it to get the full data set.
This time, we’ll compute mean_y and sd_y from the full data.
## [1] 104.1333
## [1] 22.43532
stanvars <-
stanvar(mean_y, name = "mean_y") +
stanvar(sd_y, name = "sd_y") +
stanvar(1/29, name = "one_over_twentynine")Within the brms framework, Bürkner calls it distributional modeling when you model more than the mean. Since we’re now modeling both \(\mu\) and \(\sigma\), we’re fitting a distributional model. When doing so with brms, you typically wrap your formula syntax into the bf() function. It’s also important to know that when modeling \(\sigma\), brms defaults to modeling its log. So we’ll use log(sd_y) in its prior. For more on all this, see Bürkner"s Estimating Distributional Models with brms.
fit3 <-
brm(data = my_data,
family = student,
bf(Score ~ 0 + Group, sigma ~ 0 + Group),
prior = c(prior(normal(mean_y, sd_y * 100), class = b),
prior(normal(0, log(sd_y)), class = b, dpar = sigma),
prior(exponential(one_over_twentynine), class = nu)),
chains = 4, cores = 4,
stanvars = stanvars,
seed = 16)Did you catch our ~ 0 + Group syntax? That suppressed the usual intercept for our estimates of both \(\mu\) and \(\log (\sigma)\). Since Group is a categorical variable, that results in brm() fitting separate intercepts for each category. This is our brms analogue to the x[i] syntax Kruschke mentioned on page 468. It’s what allowed us to estimate \(\mu_j\) and \(\log (\sigma_j)\).
Let’s look at the model summary.
## Family: student
## Links: mu = identity; sigma = log; nu = identity
## Formula: Score ~ 0 + Group
## sigma ~ 0 + Group
## Data: my_data (Number of observations: 120)
## Samples: 4 chains, each with iter = 2000; warmup = 1000; thin = 1;
## total post-warmup samples = 4000
##
## Population-Level Effects:
## Estimate Est.Error l-95% CI u-95% CI Rhat Bulk_ESS Tail_ESS
## GroupPlacebo 99.29 1.72 95.96 102.74 1.00 4043 3012
## GroupSmartDrug 107.11 2.65 102.03 112.41 1.00 5034 2787
## sigma_GroupPlacebo 2.38 0.16 2.06 2.67 1.00 3632 2706
## sigma_GroupSmartDrug 2.84 0.15 2.54 3.13 1.00 3238 2740
##
## Family Specific Parameters:
## Estimate Est.Error l-95% CI u-95% CI Rhat Bulk_ESS Tail_ESS
## nu 3.56 1.42 1.81 7.12 1.00 2648 2153
##
## Samples were drawn using sampling(NUTS). For each parameter, Eff.Sample
## is a crude measure of effective sample size, and Rhat is the potential
## scale reduction factor on split chains (at convergence, Rhat = 1).
Remember that the \(\sigma\)s are now in the log scale. If you want a quick and dirty conversion, you might do something like:
## sigma_GroupPlacebo sigma_GroupSmartDrug
## 10.75387 17.04000
But please don’t stop there. Get your hands dirty with the full posterior. Speaking of which, if we want to make the histograms in Figure 16.12, we’ll need to first extract the posterior samples.
## Observations: 4,000
## Variables: 6
## $ b_GroupPlacebo <dbl> 95.05456, 97.65789, 100.74824, 100.35265, 98.35897, 100.39547, 97.…
## $ b_GroupSmartDrug <dbl> 98.87536, 102.64673, 107.50948, 109.26261, 104.65081, 106.44534, 1…
## $ b_sigma_GroupPlacebo <dbl> 2.521396, 2.296794, 2.515365, 2.304293, 2.249436, 2.596969, 2.4919…
## $ b_sigma_GroupSmartDrug <dbl> 2.919710, 3.028132, 2.658009, 3.026779, 2.756936, 3.010234, 2.9466…
## $ nu <dbl> 2.487891, 7.475595, 4.669025, 2.521117, 4.123748, 6.066377, 3.2276…
## $ lp__ <dbl> -557.6583, -554.3776, -551.5875, -551.1064, -550.4912, -550.1686, …
Along with transforming the metrics of a few of the parameters, we may as well rename them to match those in the text.
post <-
post %>%
transmute(`Placebo Mean` = b_GroupPlacebo,
`Smart Drug Mean` = b_GroupSmartDrug,
# we need to transform the next three parameters
`Placebo Scale` = b_sigma_GroupPlacebo %>% exp(),
`Smart Drug Scale` = b_sigma_GroupSmartDrug %>% exp(),
Normality = nu %>% log10()) %>%
mutate(`Difference of Means` = `Smart Drug Mean` - `Placebo Mean`,
`Difference of Scales` = `Smart Drug Scale` - `Placebo Scale`,
`Effect Size` = (`Smart Drug Mean` - `Placebo Mean`) / sqrt((`Smart Drug Scale`^2 + `Placebo Scale`^2) / 2))
glimpse(post)## Observations: 4,000
## Variables: 8
## $ `Placebo Mean` <dbl> 95.05456, 97.65789, 100.74824, 100.35265, 98.35897, 100.39547, 97.…
## $ `Smart Drug Mean` <dbl> 98.87536, 102.64673, 107.50948, 109.26261, 104.65081, 106.44534, 1…
## $ `Placebo Scale` <dbl> 12.445965, 9.942252, 12.371126, 10.017089, 9.482389, 13.422995, 12…
## $ `Smart Drug Scale` <dbl> 18.53591, 20.65861, 14.26785, 20.63068, 15.75150, 20.29214, 19.041…
## $ Normality <dbl> 0.3958314, 0.8736458, 0.6692262, 0.4015930, 0.6152921, 0.7829294, …
## $ `Difference of Means` <dbl> 3.820800, 4.988845, 6.761232, 8.909960, 6.291841, 6.049876, 6.6027…
## $ `Difference of Scales` <dbl> 6.089950, 10.716360, 1.896728, 10.613589, 6.269113, 6.869148, 6.95…
## $ `Effect Size` <dbl> 0.2420162, 0.3077346, 0.5063376, 0.5494289, 0.4839695, 0.3516574, …
Now we’re ready for the bulk of Figure 16.12.
# we'll use this to mark off the ROPEs as white strips in the background
rope <-
tibble(key = factor(c("Difference of Means", "Difference of Scales", "Effect Size"),
levels = c("Placebo Mean", "Smart Drug Mean", "Placebo Scale", "Difference of Means", "Smart Drug Scale", "Difference of Scales", "Normality", "Effect Size")),
xmin = c(-1, -1, -.1),
xmax = c(1, 1, .1))
# here are the primary data
post %>%
gather() %>%
# this isn't necessary, but it arranged our subplots like those in the text
mutate(key = factor(key, levels = c("Placebo Mean", "Smart Drug Mean", "Placebo Scale", "Difference of Means", "Smart Drug Scale", "Difference of Scales", "Normality", "Effect Size"))) %>%
# the plot
ggplot() +
geom_rect(data = rope,
aes(xmin = xmin, xmax = xmax,
ymin = -Inf, ymax = Inf),
color = "transparent", fill = "white") +
geom_histogram(aes(x = value),
color = "grey92", fill = "grey67",
size = .2, bins = 30) +
stat_pointintervalh(aes(x = value, y = 0),
point_interval = mode_hdi, .width = c(.95, .5)) +
scale_y_continuous(NULL, breaks = NULL) +
xlab(NULL) +
facet_wrap(~key, scales = "free", ncol = 2)
Now let’s make the upper two panels in the right column of Figure 16.12.
You might note a few things in our wrangling code. First, in the mutate() function, we defined the density values for the two Group conditions one at a time. If you look carefully within those definitions, you’ll see we used 10^Normality for the df argument, rather than just Normality. Why? Remember how a few code blocks up we transformed the original nu column to Normality by placing it within log10()? Well, if you want to undo that, you have to take 10 to the power of Normality. Next, notice that we subset the post tibble with select(). This wasn’t technically necessary, but it made the next line easier. Finally, with the gather() function, we transformed the Placebo and Smart Drug columns into an index column strategically named Group, which matched up with the original my_data data, and a density column, which contained the actual density values for the lines.
I know. That’s a lot to take in. If you’re confused, run the lines in the code one at a time to see how they work. But anyway, here’s the final result!
# how many credible density lines would you like?
n_lines <- 63
# setting the seed makes the results from `sample_n()` reproducible
set.seed(16)
# wragle
post %>%
sample_n(size = n_lines) %>%
rownames_to_column(var = "draw") %>%
expand(nesting(draw, `Placebo Mean`, `Smart Drug Mean`, `Placebo Scale`, `Smart Drug Scale`, Normality),
Score = seq(from = 40, to = 250, by = 1)) %>%
mutate(Placebo = metRology::dt.scaled(x = Score, df = 10^Normality, mean = `Placebo Mean`, sd = `Placebo Scale`),
`Smart Drug` = metRology::dt.scaled(x = Score, df = 10^Normality, mean = `Smart Drug Mean`, sd = `Smart Drug Scale`)) %>%
select(draw, Score:`Smart Drug`) %>%
gather(Group, density, -draw, -Score) %>%
# plot
ggplot(aes(x = Score)) +
geom_histogram(data = my_data,
aes(y = stat(density)),
color = "grey92", fill = "grey67",
size = .2, binwidth = 5, boundary = 0) +
geom_line(aes(y = density, group = draw),
size = 1/4, alpha = 1/3, color = "grey25") +
scale_y_continuous(NULL, breaks = NULL) +
coord_cartesian(xlim = 50:210) +
labs(title = "Data with Post. Pred.",
x = "y") +
facet_wrap(~Group)
16.3.1 Analysis by NHST.
Here’s how we might perform a \(t\)-test.
##
## Welch Two Sample t-test
##
## data: Score by Group
## t = -1.958, df = 111.44, p-value = 0.05273
## alternative hypothesis: true difference in means is not equal to 0
## 95 percent confidence interval:
## -15.70602585 0.09366161
## sample estimates:
## mean in group Placebo mean in group Smart Drug
## 100.0351 107.8413
To help with the comparison, notice how the 95% CIs from the \(t\)-test range from -15.7 to 0.1. That indicates that the \(t\)-test subtracted the Smart Drug from Placebo. I point this out because the difference scores we computed along with Kruschke for Figure 16.12 did the subtraction in the other direction. But don’t fret. The magnitude of the difference stays the same either way. Only the signs changed. For example:
## [1] -7.817559
## [1] 7.817559
But anyway, in addition to the difference distributions from Figure 16.12, we might also use the brms::hypothesis() function to do something of a Bayesian \(t\)-test.
## Hypothesis Tests for class b:
## Hypothesis Estimate Est.Error CI.Lower CI.Upper Evid.Ratio Post.Prob Star
## 1 (GroupPlacebo-Gro... = 0 -7.82 3.15 -14.18 -1.66 NA NA *
## ---
## 'CI': 90%-CI for one-sided and 95%-CI for two-sided hypotheses.
## '*': For one-sided hypotheses, the posterior probability exceeds 95%;
## for two-sided hypotheses, the value tested against lies outside the 95%-CI.
## Posterior probabilities of point hypotheses assume equal prior probabilities.
See how our 95% ETIs are both negative and how we have that little * in the Star column?
The reason that the \(t\) test is less sensitive than the Bayesian estimation in this example is that the \(t\) test assumes normality and therefore its estimate of the within-group variances is too large when there are outliers.
The \(t\) test has other problems. Unlike the Bayesian analysis, the \(t\) test provides only a test of the equality of means, without a test of the equality of variances. To test equality of variances, we need to run an additional test, namely an \(F\) test of the ratio of variances, which would inflate the \(p\) values of both tests. Moreover, both tests compute \(p\) values based on hypothetical normally distributed data, and the \(F\) test is particularly sensitive to violations of this assumption. Therefore it would be better to use resampling methods to compute the \(p\) values (and correcting them for multiple tests). (pp. 471–472)
Don’t do all that. Use robust Bayes, instead. Just for kicks, we can compare the \(\sigma\)s with hypothesis(), too.
## Hypothesis Tests for class b:
## Hypothesis Estimate Est.Error CI.Lower CI.Upper Evid.Ratio Post.Prob Star
## 1 (exp(sigma_GroupP... = 0 -6.35 2.72 -12.02 -1.23 NA NA *
## ---
## 'CI': 90%-CI for one-sided and 95%-CI for two-sided hypotheses.
## '*': For one-sided hypotheses, the posterior probability exceeds 95%;
## for two-sided hypotheses, the value tested against lies outside the 95%-CI.
## Posterior probabilities of point hypotheses assume equal prior probabilities.
See? We don’t need an \(F\) test.
16.4 Other noise distributions and transforming data
It’s worth repeating a portion of this section.
If the initially assumed noise distribution does not match the data distribution, there are two ways to pursue a better description. The preferred way is to use a better noise distribution. The other way is to transform the data to a new scale so that they tolerably match the shape of the assumed noise distribution. In other words, we can either change the shoe to fit the foot, or we can squeeze the foot to fit in the shoe. Changing the shoe is preferable to squeezing the foot. In traditional statistical software, users were stuck with the pre-packaged noise distribution, and had no way to change it, so they transformed their data and squeezed them into the software. This practice can lead to confusion in interpreting the parameters because they are describing the transformed data, not the data on the original scale. In software such as [brms, we can spend less time squeezing our feet into ill-fitting shoes]. (p. 472)
We’ll have more practice with the robust Student’s \(t\) in some of the following chapters. But if you’d like even more, you might check out my blog on the topic Robust Linear Regression with Student’s \(t\)-Distribution and the companion post Bayesian robust correlations with brms (and why you should love Student’s \(t\)).
Session info
## R version 3.6.0 (2019-04-26)
## Platform: x86_64-apple-darwin15.6.0 (64-bit)
## Running under: macOS High Sierra 10.13.6
##
## Matrix products: default
## BLAS: /Library/Frameworks/R.framework/Versions/3.6/Resources/lib/libRblas.0.dylib
## LAPACK: /Library/Frameworks/R.framework/Versions/3.6/Resources/lib/libRlapack.dylib
##
## locale:
## [1] en_US.UTF-8/en_US.UTF-8/en_US.UTF-8/C/en_US.UTF-8/en_US.UTF-8
##
## attached base packages:
## [1] stats graphics grDevices utils datasets methods base
##
## other attached packages:
## [1] bayesplot_1.7.0 patchwork_1.0.0 tidybayes_1.1.0 brms_2.10.3 Rcpp_1.0.2 forcats_0.4.0
## [7] stringr_1.4.0 dplyr_0.8.3 purrr_0.3.3 readr_1.3.1 tidyr_1.0.0 tibble_2.1.3
## [13] ggplot2_3.2.1 tidyverse_1.2.1
##
## loaded via a namespace (and not attached):
## [1] colorspace_1.4-1 ellipsis_0.3.0 ggridges_0.5.1
## [4] rsconnect_0.8.15 ggstance_0.3.2 markdown_1.1
## [7] base64enc_0.1-3 rstudioapi_0.10 rstan_2.19.2
## [10] svUnit_0.7-12 DT_0.9 fansi_0.4.0
## [13] lubridate_1.7.4 xml2_1.2.0 bridgesampling_0.7-2
## [16] robustbase_0.93-5 knitr_1.23 shinythemes_1.1.2
## [19] zeallot_0.1.0 jsonlite_1.6 broom_0.5.2
## [22] shiny_1.3.2 compiler_3.6.0 httr_1.4.0
## [25] backports_1.1.5 assertthat_0.2.1 Matrix_1.2-17
## [28] lazyeval_0.2.2 cli_1.1.0 later_1.0.0
## [31] htmltools_0.4.0 prettyunits_1.0.2 tools_3.6.0
## [34] igraph_1.2.4.1 coda_0.19-3 gtable_0.3.0
## [37] glue_1.3.1.9000 reshape2_1.4.3 cellranger_1.1.0
## [40] vctrs_0.2.0 nlme_3.1-139 crosstalk_1.0.0
## [43] xfun_0.10 ps_1.3.0 rvest_0.3.4
## [46] mime_0.7 miniUI_0.1.1.1 lifecycle_0.1.0
## [49] gtools_3.8.1 DEoptimR_1.0-8 MASS_7.3-51.4
## [52] zoo_1.8-6 scales_1.0.0 colourpicker_1.0
## [55] hms_0.4.2 promises_1.1.0 Brobdingnag_1.2-6
## [58] parallel_3.6.0 inline_0.3.15 shinystan_2.5.0
## [61] yaml_2.2.0 gridExtra_2.3 loo_2.1.0
## [64] StanHeaders_2.19.0 stringi_1.4.3 dygraphs_1.1.1.6
## [67] pkgbuild_1.0.5 rlang_0.4.1 pkgconfig_2.0.3
## [70] matrixStats_0.55.0 HDInterval_0.2.0 evaluate_0.14
## [73] lattice_0.20-38 rstantools_2.0.0 htmlwidgets_1.5
## [76] labeling_0.3 tidyselect_0.2.5 processx_3.4.1
## [79] plyr_1.8.4 magrittr_1.5 R6_2.4.0
## [82] generics_0.0.2 pillar_1.4.2 haven_2.1.0
## [85] withr_2.1.2 xts_0.11-2 abind_1.4-5
## [88] metRology_0.9-28-1 modelr_0.1.4 crayon_1.3.4
## [91] arrayhelpers_1.0-20160527 utf8_1.1.4 rmarkdown_1.13
## [94] grid_3.6.0 readxl_1.3.1 callr_3.3.2
## [97] threejs_0.3.1 digest_0.6.21 xtable_1.8-4
## [100] numDeriv_2016.8-1.1 httpuv_1.5.2 stats4_3.6.0
## [103] munsell_0.5.0 viridisLite_0.3.0 shinyjs_1.0