Appendix B Figures in the MMWR
B.1 Introduction
This appendix to the report Data in the MMWR contains all 63 figures from the 56 full reports under review, together with figure descriptors and commentary. Each figure appears in its own subsection, with information on the report in which it was published, a reduced-scale image, the figure caption and alt text (from online HTML files), and comments on the design characteristics of the figure.
- Report citation: publication identifier, figure number within report, and the publication date, volume, number, and page(s) on which the figure appears
- Figure X of Y: the within-report designation, linked directly to the online figure
- File name: name of figure file in online HTML version
- Reduced figure: GIF image at 50% of the original width
- Caption: the descriptive figure label as it appears in the published report
- Alt text: alternative text that accompanies the figure in the online HTML version
- Panels: the number of individually framed fields in the figure
- Elements: whether the figure contains dots, line graphs, maps, or other components, and the general characteristics that those components are intended to depict
- Horizontal: the quantitative or categorical scale, axis, and extent of each panel along the horizontal direction (left to right), plus any vertical reference lines
- Vertical: the quantitative or categorical scale, axis, and extent of each panel along the vertical direction (top to bottom), plus any horizontal reference lines
- Remarks: commentary on alternative design choices that could have been made
B.2 Observations
This section summarizes salient characteristics of figures in the reviewed reports. Appendix 1 contains detailed commentary on all 63 figures in the 41 reports that contain figures.
-
The following figures use dual-scale axes, meaning that the scale on one side differs from the scale on the other.
Report mm6935e2 (Self et al. 2020), figure 1 of 1; mm6939e2 (Leeb et al. 2020), figure 2 of 2; mm7004e3 (Falk et al. 2021), figure 2 of 3; mm7023e2 (Christie et al. 2021), figure 1 of 2; mm7023e2 (Christie et al. 2021), figure 2 of 2; mm7032e3 (Moline et al. 2021), figure 1 of 2.
-
The following figures use broken axes, meaning that an axis has a visible gap meant to replace an even larger gap, as a way of reducing the total extent if the axis were unbroken. In most cases, the breaks allow the range of percentages to include 100, although not all figures with percentage scales include 100, and some other graphic types include breaks.
Report mm6827a2 (Su et al. 2019), figure 1 of 1; mm6936a5 (Fisher, Tenforde, et al. 2020), figure 1 of 1; mm6939e2 (Leeb et al. 2020), figure 2 of 2; mm6943e3 (Kambhampati et al. 2020), figure 2 of 2; mm7032e3 (Moline et al. 2021), figure 1 of 2; mm7037e1 (Scobie et al. 2021), figure 1 of 2; mm6802a1 (García et al. 2019), figure 1 of 1; mm6911a5 (Schieber et al. 2020), figure 1 of 2; mm6935e2 (Self et al. 2020), figure 1 of 1; mm7004e3 (Falk et al. 2021), figure 2 of 3
-
The following figures are bar charts (without intervals).
Report mm7039e3 (Budzyn et al. 2021), figure 1 of 1; mm6930e1 (Tenforde et al. 2020), figure 1 of 1
-
The following figures are bar charts with intervals, also known as dynamite charts.
Report mm6827a2 (Su et al. 2019), figure 1 of 1; mm6943e3 (Kambhampati et al. 2020), figure 2 of 2; mm6841e3 (Siegel et al. 2019), figure 1 of 1
-
The following figures exemplify issues of scale, including the extent of the axis relative to the extent of depicted data, the overall use of space, and the use of transformations like the logarithm.
Report mm6827a2 (Su et al. 2019), figure 1 of 1; mm6841e3 (Siegel et al. 2019), figure 1 of 1; mm6844a1 (O’Neil et al. 2019), figure 1 of 2; mm6911a5 (Schieber et al. 2020), figure 2 of 2; mm6916e1 (Chang et al. 2020), figure 1 of 1; mm6923e4 (Payne et al. 2020), figure 2 of 3; mm7010e3 (Guy et al. 2021), figure 1 of 1; mm7032e3 (Moline et al. 2021), figure 2 of 2; mm7037e1 (Scobie et al. 2021), figure 1 of 2; mm7004e3 (Falk et al. 2021), figure 3 of 3; mm7047e1 (DeSisto et al. 2021), figure 1 of 1; mm6936a5 (Fisher, Tenforde, et al. 2020), figure 1 of 1; mm7121e1 (Bull-Otterson et al. 2022), figure 1 of 1; mm6911a5 (Schieber et al. 2020), figure 1 of 1
-
The following figures exemplify the use of visual reference features that do not directly depict data elements, including frames around graphic panels and fields as well as grids and other guides.
Report mm6841e3 (Siegel et al. 2019), figure 1 of 1; mm6844a1 (O’Neil et al. 2019), figure 1 of 2; mm6935a2 (Moreland et al. 2020), figure 2 of 2; mm7001a4 (Leidner et al. 2021), figure 1 of 1; mm7006e2 (Joo et al. 2021), figure 1 of 1; mm7010e3 (Guy et al. 2021), figure 1 of 1; mm7010e4 (Kompaniyets et al. 2021), figure 2 of 2; mm7023e2 (Christie et al. 2021), figure 2 of 2; mm7037e1 (Scobie et al. 2021), figure 2 of 2; mm7047e1 (DeSisto et al. 2021), figure 1 of 1; mm6911a5 (Schieber et al. 2020), figure 1 of 2; mm6916e1 (Chang et al. 2020), figure 1 of 1; mm7011e3 (Britton et al. 2021), figure 1 of 1; mm7037e1 (Scobie et al. 2021), figure 1 of 2
-
The following figures use, or could use, scatterplot smooths.
Report mm6802a1 (García et al. 2019), figure 1 of 1; mm6906a3 (Divers et al. 2020), figure 1 of 1; mm6927a4 (Waltzman et al. 2020), figures 1, 2, and 3; mm6947e2 (Van Dyke et al. 2020), figure 1 of 1; mm6844a1 (O’Neil et al. 2019), figure 1 of 2; mm7110e1 (Donovan et al. 2022), figure 2 of 2
-
The following figures depict several intervals, either around dots or around points on a line graph. In most cases, a single interval around a dot need not have end caps (see, e.g., mm7018e1 (Tenforde et al. 2021)). Where the intervals appear at a sequence of locations on a line graph, the set of intervals could be replaced by shading a polynomial that covers the extent from the lower limits of the intervals (connected dot to dot) to the upper limits. Then the line graph appears in the interior of the pointwise confidence region. Overlap between shaded polygons can appear as a blended shade.
Report mm6848a1 (Patel et al. 2019), figure 2 of 2; mm7010e3 (Guy et al. 2021), figure 1 of 1; mm7010e4 (Kompaniyets et al. 2021), figure 2 of 2; mm7011e3 (Britton et al. 2021), figure 2 of 2; mm7018e1 (Tenforde et al. 2021), figure 1 of 1; mm6923e4 (Payne et al. 2020), figure 2 of 3; mm7006e2 (Joo et al. 2021), figure 1 of 1; mm7032e3 (Moline et al. 2021), figure 2 of 2; mm7047e1 (DeSisto et al. 2021), figure 1 of 1; mm7121e1 (Bull-Otterson et al. 2022), figure 1 of 1
-
As seen with tables, figures rarely mention estimation or inferential procedures by name.
- The footnote for figure 2 in report mm6911a5 (Schieber et al. 2020) describes the result of a Pearson’s chi-squared test, but its relevance to the figure is not clear.
- Report mm7010e4 (Kompaniyets et al. 2021) states that CIs come from logistic regression models.
- The following reports include figures with CIs that do not come from regression models and for which the CI construction method is not stated: mm6827a2 (Su et al. 2019) (percentages), mm6841e3 (Siegel et al. 2019) (percentages and means), mm6848a1 (Patel et al. 2019) (counts), mm6923e4 (Payne et al. 2020) (odds ratios), mm6943e3 (Kambhampati et al. 2020) (weighted percentages), mm7006e2 (Joo et al. 2021) (differences in percentages), and mm7010e3 (Guy et al. 2021) (differences in percentages).
- The following reports include figures with CIs that come from regression models, but the footnote does not indicate what kind: mm6936a5 (Fisher, Tenforde, et al. 2020) (presumably logistic regression, but not stated), mm7018e1 (Tenforde et al. 2021) (figure note does not specify adjustment method), mm7047e1 (DeSisto et al. 2021) (figure note does not specify adjustment method).
- Report mm6844a1 (O’Neil et al. 2019) includes APCs but does not state the source or method for the APCs.
- Report mm7011e3 (Britton et al. 2021), figure 2, depicts Kaplan-Meier curves with pointwise CIs, but the figure footnote does not indicate the method for the curves or the CIs.
- Report mm7032e3 (Moline et al. 2021) states that point estimates and CIs were estimated using the screening method.
B.3 Analysis of individual figures
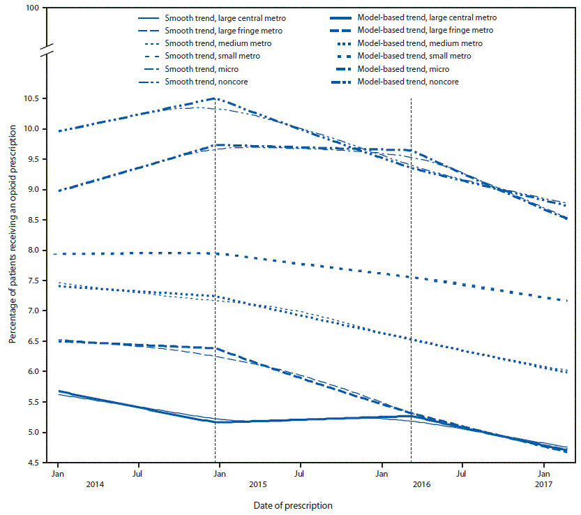
Report mm6802a1 (García et al. 2019)
Figure 1 of 1
File name: mm6802a1-F.gif

Caption: FIGURE. Model-based trends in percentage of patient-weeks with at least one opioid prescription, by urban-rural category — Athenahealth, United States, January 2014–March 2017
Alt text: The figure is a line chart showing the model-based trends in percentage of patient-weeks with at least one opioid prescription, by urban-rural category, in the United States, during January 2014–March 2017, and based on data from Athenahealth.
Panels: 1
Elements: 6 pairs of lines (6 line types, 2 line weights) depict percentages over time; each pair superposes a piecewise linear spline on a locally weighted regression curve
Horizontal: January 2014 to March 2017; no excess space; vertical guides at 2015-01-04 and 2016-03-20
Vertical: 4.5% to 10.5%, break, 100%; no excess except break, which accommodates legend
Remarks: Unnecessary vertical break between 10.5 and 100; house convention might have called for break between 0 and 4.5, but extent ends at 4.5.
Report mm6817a3 (Kariisa et al. 2019)
Figure 1 of 2
File name: mm6817a3-F1.gif

Caption: FIGURE 1. Age-adjusted rates of drug overdose deaths involving cocaine with and without synthetic opioids other than methadone (synthetic opioids) and any opioids — United States, 2003–2017
Alt text: The figure consists of two line graphs, one showing the rate of overdose deaths involving cocaine with opioids per 100,000 population, and the other showing the rate of overdose deaths involving cocaine without opioids, per 100,000 population, in the United States during 2003–2017.
Panels: 2
Elements: 3 lines (3 line types) in each panel depict deaths per unit population over time
Horizontal: 15 years (2003-2017); no excess
Vertical: 0-5.0 deaths per 1e5; only excess between 4.5-5.0, used for legend; 0 should be 0.0
Remarks: Nice graphic
Figure 2 of 2
File name: mm6817a3-F2.gif

Caption: FIGURE 2. Age-adjusted rates of drug overdose deaths involving psychostimulants with abuse potential (psychostimulants) with and without synthetic opioids other than methadone (synthetic opioids) and any opioids — United States, 2003–2017
Alt text: The figure consists of two line graphs, one showing the rate of drug overdose deaths involving psychostimulants with abuse potential with synthetic opioids other than methadone, and the other showing the rate of overdose deaths involving psychostimulants with abuse potential without synthetic opioids other than methadone, per 100,000 population, in the United States during 2003–2017.
Panels: 2
Elements: 3 lines (3 line types) in each panel depict death count per unit population over time
Horizontal: 15 years (2003-2017); no excess
Vertical: 0-3.5 deaths per 1e5, no excess, even with legend; 0 should be 0.0
Remarks: Nice graphic
Report mm6827a2 (Su et al. 2019)
Figure 1 of 1
File name: mm6827a2-F.gif

Caption: FIGURE. Percentage of nonsmoking workers reporting any and frequent workplace exposure to secondhand smoke, by type of restriction of smoke-free indoor air legislation in state of residence — United States, 2015
Alt text: The figure is a bar chart showing the percentage of U.S. nonsmoking workers reporting any and frequent workplace exposure to secondhand smoke in 2015, by type of restriction of smoke-free indoor air legislation in their state of residence.
Panels: 1
Elements: 4 pairs of dynamite (bars with capped intervals) depict percentages, pairs in 2 shades
Horizontal: 4 categories: 0, 1, 2, or 3 restrictions
Vertical: 0%-30%, break, 100%; excess above 25% (about 2/7 of extent)
Remarks: Would work better as dots with intervals, vertical extent about 8%-25%
Report mm6841e3 (Siegel et al. 2019)
Figure 1 of 1
File name: mm6841e3-F.gif

Caption: FIGURE. Percentage of persons needing intubation (N = 338) and hospitalization (N = 242) among patients with e-cigarette, or vaping, product use associated lung injury (EVALI), by age of patient — United States, February 1–October 3, 2019
Alt text: The figure consists of two bar charts showing the percentage of U.S. persons needing intubation (N = 338) and hospitalization (N = 242) among patients with lung injury associated with e-cigarette, or vaping, product use, by age of patient, based on reports from 29 states during February 1–October 3, 2019.
Panels: 2
Elements: 4 dynamite per panel (all same color) depict (1) percentage and (2) mean days
Horizontal: 4 interval categories, same in each panel
Vertical: (1) 0%-100%; (2) 0-30, with excess ~25-30 (about 1/6 of extent)
Remarks: Panels differ in height (an aesthetic issue, not needed for perception); second panel should not be dynamite, so both would work better as dots with intervals
Report mm6844a1 (O’Neil et al. 2019)
Figure 1 of 2
File name: mm6844a1-F1.gif

Caption: FIGURE 1. Trends in lung cancer incidence rates in nonmetropolitan and metropolitan counties, by sex — United States, 2007–2016
Alt text: The figure is a series of four line charts showing trends in lung cancer incidence rates in nonmetropolitan and metropolitan counties, by sex, in the United States during 2007–2016.
Panels: 4
Elements: 1 line in each panel (all solid, same color) depicts case count per unit population over time
Horizontal: 2007-2016, same in each panel
Vertical: 0-120, matches across panels; excess ~0-40 and ~100-120 (about 50% of extent)
Remarks: Could have rendered as 2 panels (or maybe 1) with better vertical extent; might be better if observed lines were superposed on fitted lines whose slopes give the reported APCs
Figure 2 of 2
File name: mm6844a1-F2.gif

Caption: FIGURE 2. Rate of lung cancer in nonmetropolitan and metropolitan counties, by sex and age at diagnosis — United States, 2016
Alt text: The figure is a bar chart showing incidence rates of lung cancer in nonmetropolitan and metropolitan counties, by sex and age at diagnosis, in the United States during 2016.
Panels: 1
Elements: Bars (horizontal), 6 groups (age intervals) of 4 (metro/gender categories, rendered in 4 different shades) depict case count per unit population
Horizontal: 0-~520, no excess (rare example where data element extends beyond labeled axis ticks)
Vertical: 6 age interval categories, space between groups of 4
Remarks: Works as a bar chart; would also work well as a dot plot with same horizontal extent, given range of bar lengths
Report mm6848a1 (Patel et al. 2019)
Figure 1 of 2
File name: mm6848a1-F1.gif

Caption: FIGURE 1. Reported measles incidence per 1 million persons — worldwide, 2000, 2016, and 2018
Alt text: The figure consists of three world maps showing reported measles incidence per 1 million population, by country, in the years 2000, 2016, and 2018.
Panels: 1 panel
Elements: 3 world map choropleths, all same projection and coloration (same cutpoints)
Horizontal: Latitude
Vertical: Longitude
Remarks: No comments
Figure 2 of 2
File name: mm6848a1-F2.gif

Caption: FIGURE 2. Estimated annual number of measles deaths, by vaccination status — worldwide, 2000–2018
Alt text: The figure is a bar chart comparing the estimated number of deaths with and without measles vaccination for the years 2000–2018.
Panels: 1
Elements: 2 lines (2 line types), each with 19 pointwise capped intervals, depict counts and corresponding confidence intervals over time
Horizontal: 2000-2018, no excess
Vertical: 0-2.5 millions, little excess
Remarks: Might work better with shading instead of serial intervals
Report mm6906a3 (Divers et al. 2020)
Figure 1 of 1
File name: mm6906a3-F.gif

Caption: FIGURE. Model-adjusted incidence of type 1 and type 2 diabetes among youths, overall and by race/ethnicity — SEARCH for Diabetes in Youth Study (SEARCH), United States, 2002–2015
Alt text: The figure contains two line graphs showing the model-adjusted incidence of type 1 and type 2 diabetes among youths in the United States, overall and by race/ethnicity during 2002–2015, based on data from the SEARCH for Diabetes in Youth Study.
Panels: 2
Elements: 6 lines (6 line types) in each panel depict incidence per person-year over time
Horizontal: 2002-2016; could have been 2003-2015?; vertical reference lines at 2011
Vertical: 0-50 (x 100,000), with excess ~0-4 and ~42-50 (about 24% excess); panel scales match
Remarks: Since the analysis included piecewise linear spline models—with the location of the change point depicted with a vertical reference line—the panels could have been enhanced by superposing the current line graphs over the fitted splines. Reduce vertical and horizontal extent and deemphasize frames, axes, and vertical reference lines
Report mm6911a5 (Schieber et al. 2020)
Figure 1 of 2
File name: mm6911a5-F1.gif

Caption: FIGURE 1. Comparison of trends in the annual percentage of adults aged ≥20 years who had an opioid prescription filled, by age group and sex — United States, 2008–2018
Alt text: The figure is a line chart that compares trends in the annual percentage of adults aged ≥20 years who had a prescription filled, by age group and sex, in the United States during 2008–2018.
Panels: 2 panels, common legend below panels
Elements: 7 lines in each panel (7 line types) depict percentage over time
Horizontal: 2008-2018, no excess
Vertical: 5%-35%, no excess (and no 0% or 100%), panel scales match
Remarks: Nice graphics, including matching vertical extents tailored to data elements
Figure 2 of 2
File name: mm6911a5-F2.gif

Caption: FIGURE 2. Trends in odds of women having an opioid prescription filled compared with men, by age group among adults aged ≥20 years — United States, 2008–2018
Alt text: The figure is a line chart showing trends in the odds of women having an opioid prescription filled compared with men, by age group among adults aged ≥20 years, in the United States during 2008–2018.
Panels: 1
Elements: 7 lines (7 styles) depict odds ratios over time
Horizontal: 2008-2018, little excess
Vertical: 1.0-2.2, with excess ~1.0-1.2 and ~2.0-2.2 (about 1/3 of extent)
Remarks: Lines correspond to same categories as in figure 1. Even though vertical scale is odds ratio, depicting on log scale would probably not help, but limiting range to ~1.2-2.0 might.
Report mm6916e1 (Chang et al. 2020)
Figure 1 of 1
File name: mm6916e1-F.gif

Caption: FIGURE. Number of daily exposures to cleaners and disinfectants reported to U.S. poison centers — United States, January–March 2018, 2019, and 2020
Alt text: The figure consists of two side-by-side line graphs, comparing the number of daily exposures to cleaners and disinfectants reported to U.S. poison centers during January–March of 2018, 2019, and 2020.
Panels: 2
Elements: 3 lines in each panel (3 colors, 2 weights) depict count over time
Horizontal: Weeks from January 1 to April 1, no excess
Vertical: 0-600, with excess ~0-100 and ~500-600 (about 1/3 of extent); panel scales match
Remarks: Main purpose is to emphasize 2020, with 2018 and 2019 only for reference. With that, the graphic could work as a single panel, with 2020 lines superposed on a high-bandwidth smooth of 2018 and 2019, for a total of 2 main line graphs superposed on 2 reference curves.
Report mm6920e2 (James et al. 2020)
Figure 1 of 1
File name: mm6920e2-F.gif

Caption: FIGURE. Date of symptom onset among persons with laboratory-confirmed cases of COVID-19 (N = 35) who attended March 6–11 church A events — Arkansas, March 6–23, 2020
Alt text: The figure is a histogram, an epidemiologic curve showing the date of symptom onset during March 6–23, 2020, among 35 persons with laboratory-confirmed cases of COVID-19 who attended March 6–11 events at church A in Arkansas.
Panels: 1
Elements: Bars indicate case counts per day
Horizontal: 20 days, March 5-24, no excess (assuming days 5 and 24 help establish baseline)
Vertical: 0-10, could be 0-8 if annotations are managed
Remarks: Best example of graphic type for which bars are suitable
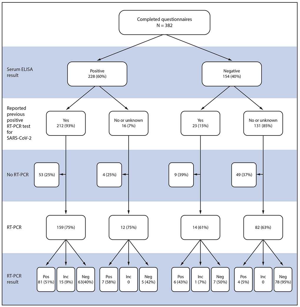
Report mm6923e4 (Payne et al. 2020)
Figure 1 of 3
File name: mm6923e4-F1.gif

Caption: FIGURE 1. Laboratory results among a convenience sample of U.S. service members who provided serum specimens (N = 382) and nasopharyngeal swabs (N = 267) for SARS-CoV-2 testing — USS Theodore Roosevelt, April 2020
Alt text: The figure is a flowchart showing laboratory results among a convenience sample of U.S. service members aboard the USS Theodore Roosevelt who provided serum samples (N = 382) and nasopharyngeal swabs (N = 267) for SARS-CoV-2 testing during April 2020.
Panels: 1
Elements: Flow diagram
Horizontal: Nodes
Vertical: Sequential steps or results
Remarks: No remarks.
Figure 2 of 3
File name: mm6923e4-F2.gif

Caption: FIGURE 2. Odds ratios and 95% confidence intervals of previous or current SARS-CoV-2 infection, by individual symptoms among service members reporting at least one symptom (n = 284) — USS Theodore Roosevelt, April 2020
Alt text: The figure is a logarithmic plot showing odds ratios and 95% confidence intervals of previous or current SARS-CoV-2 infection, by individual symptoms, among service members aboard the USS Theodore Roosevelt reporting at least one symptom (n = 284) during April 2020.
Panels: 1
Elements: Dots with capped intervals depict odds ratios and CIs for categorical symptoms, in descending order of OR
Horizontal: 0.1 to 100 on log scale, labeled on linear scale; vertical reference line at 1; excess on left and right (~40%, or 45 mm/112 mm as printed)
Vertical: 16 symptom categories
Remarks: Nice graphic, especially if horizontal extent were reduced and frame and reference line deemphasized
Figure 3 of 3
File name: mm6923e4-F3.gif

Caption: FIGURE 3. Days from symptom onset to specimen collection (A) among a convenience sample of participants who had positive real-time reverse transcription–polymerase chain reaction (RT-PCR) or positive enzyme-linked immunosorbent assay (ELISA) test results for SARS-CoV-2 (n = 191) and (B) microneutralization results among those with positive ELISA test results (n = 183) — USS Theodore Roosevelt, April 2020
Alt text: The figure is a bar chart in two panels, which show the days from symptom onset to specimen collection among a convenience sample of participants aboard the USS Theodore Roosevelt who had positive real-time reverse transcription–polymerase chain reaction or positive enzyme-linked immunosorbent assay test results for SARS-CoV-2 (n = 191) and microneutralization results among those with positive ELISA test results (n = 183) during April 2020.
Panels: 2
Elements: Stacked bars depict counts by day, with 2-4 bar colors and shades
Horizontal: 1-99 days, no excess; panel scales match
Vertical: 0-15 cases; panel scales match
Remarks: Nice graphic, especially with alternative to hashing
Report mm6927a4 (Waltzman et al. 2020)
Figure 1 of 3
File name: mm6927a4-F1.gif

Caption: FIGURE 1. Trends in rates of ED visits for nonfatal sports and recreation–related TBIs among persons aged ≤17 years, by type of activity and contact level — National Electronic Injury Surveillance System–All Injury Program, United States, 2001–2018
Alt text: The figure is a line graph showing trends in rates of emergency department visits for nonfatal sports and recreation–related traumatic brain injuries among U.S. persons aged ≤17 years, by type of activity and contact level.
Panels: 1
Elements: 5 sets of dots and 5 lines (piecewise linear splines, 5 types) depict counts per unit population over time
Horizontal: 2001-2018, no excess
Vertical: 0-450 per 100,000 population, no excess
Remarks: Nice graphic
Figure 2 of 3
File name: mm6927a4-F2.gif

Caption: FIGURE 2. Trends in rates of ED visits for the three most common contact sports associated with nonfatal sports and recreation–related TBI among persons aged 5–17 years — National Electronic Injury Surveillance System–All Injury Program, United States, 2001–2018
Alt text: The figure is a line graph showing trends in rates of emergency department visits for the three most common contact sports associated with nonfatal sports and recreation–related traumatic brain injuries among U.S. persons aged 5–17 years.
Panels: 1
Elements: 3 sets of dots and 3 lines (piecewise linear splines, 3 types) depict counts per unit population over time
Horizontal: 2001-2018, no excess
Vertical: 0-140 per 100,000 population, little excess
Remarks: Nice graphic
Figure 3 of 3
File name: mm6927a4-F3.gif

Caption: FIGURE 3. Trends in rates of ED visits for nonfatal sports and recreation–related TBI among persons aged 5–17 years, by age group (A) and sex (B) — National Electronic Injury Surveillance System–All Injury Program, United States, 2001–2018
Alt text: The figure is a two-part line graph showing trends in rates of emergency department visits for nonfatal sports and recreation–related TBI among U.S. persons aged 5–17 years, by age group and sex.
Panels: 2
Elements: 3-and-2 sets of dots and 3-and-2 lines (piecewise linear splines, 3-and-2 types) depict counts per unit population over time
Horizontal: 2001-2018, no excess
Vertical: 0-500 per 100,000 population, little excess
Remarks: Nice graphic
Report mm6930e1 (Tenforde et al. 2020)
Figure 1 of 1
File name: mm6930e1-F.gif

Caption: FIGURE. Self-reported symptoms at the time of positive SARS-CoV-2 reverse transcription–polymerase chain reaction (RT-PCR) testing results and unresolved symptoms 14–21 days later among outpatients (N = 274) — 14 academic health care systems, United States, March–June 2020
Alt text: The figure is a bar chart showing self-reported symptoms at the time of positive SARS-CoV-2 reverse transcription–polymerase chain reaction testing results and unresolved symptoms 14–21 days later among outpatients (N = 274), using data from 14 academic health care systems in the United States, during March–June 2020.
Panels: 1
Elements: 18 pairs (2 colors in pairs) of bars depict percentages by symptom category, in descending order by percentage reported at testing
Horizontal: 0-100, no excess
Vertical: 18 symptom categories
Remarks: Candidate for dot plot, especially “dumbbell” plot that joins pairs of dots with line segments; curious about confusion (second-to-last category), where unresolved > reported
Report mm6932e5 (Hatfield et al. 2020)
Figure 1 of 1
File name: mm6932e5-F.gif

Caption: FIGURE. Association between total number of persons with positive SARS-CoV-2 test results after facility-wide testing and number of days from first case identification until completion of facility-wide testing — five state and local health department jurisdictions, United States, March–June 2020
Alt text: The figure is a scatterplot with regression line showing the association between the total number of persons with positive SARS-CoV-2 test results after facility-wide testing and the number of days from first case identification until completion of facility-wide testing in five U.S. jurisdictions during March–June 2020.
Panels: 1
Elements: Scatterplot of days interval by count, superposed on line depicting fitted model
Horizontal: 0-45 days, little excess; if 0 is invalid in model, it should be omitted from axis
Vertical: 0-120, ~16% excess ~100-120
Remarks: Decent graphic
Report mm6935a2 (Moreland et al. 2020)
Figure 1 of 2
File name: mm6935a2-F1.gif

Caption: FIGURE 1. Type and duration of COVID-19 state and territorial stay-at-home orders, by jurisdiction — United States, March 1–May 31, 2020
Alt text: The figure is a line chart showing COVID-19 state and territorial stay-at-home orders in the United States during March 1–May 31, 2020.
Panels: 1
Elements: A dot plot with segments indicating policy status over time for 50 jurisdictions
Horizontal: March 7 to ~June 4, with range of interest March 15 to June 1
Vertical: 50 jurisdictions, in order by first date of first policy
Remarks: Bold and creative, but thick lines and wide aspect make it more difficult to track and distinguish individual jurisdictions. Different colors do not distinguish well in grayscale. Might work better with varied plot characters, varied line thickness, and narrower horizontal aspect.
Figure 2 of 2
File name: mm6935a2-F2.gif

Caption: FIGURE 2. Distribution of county-level mean percentage of mobile devices at home pre- and postindex date periods (relative to the start and end of stay-at-home orders), by rural-urban classification — United States, March 1–May 31, 2020
Alt text: The figure is a series of four panels showing the distribution of the county-level mean percentage of mobile devices at home pre- and postindex date periods (start and end of stay-at-home orders), by rural-urban classification in the United States during March 1–May 31, 2020.
Panels: 4
Elements: 9 pairs (pre and post, 2 colors) of box-and-whisker plots in each panel, depict distributions of mean percentages over counties
Horizontal: 9 urban-rural categories, pre and post, same for all panels; vertical reference lines between bow-and-whisker elements
Vertical: 0-80, same for all panels, ~70-80 excess (~12% of extent); 3 horizontal reference lines
Remarks: Data-ink ratio could be improved: remove panel frames, remove vertical reference lines and use horizontal spacing to group pairs closer, reduce vertical extent to ~70, retain only 1 horizontal reference line, omit end caps from fences; collapse to <9 categories
Report mm6935e2 (Self et al. 2020)
Figure 1 of 1
File name: mm6935e2-F.gif

Caption: FIGURE. SARS-CoV-2 seroprevalence among a convenience sample of frontline health care personnel and local area community cumulative incidence of COVID-19 — 13 academic medical centers, United States, April–June 2020
Alt text: The figure is a bar chart showing SARS-CoV-2 seroprevalence among a convenience sample of frontline health care personnel and local area community cumulative incidence of infection at 13 academic medical centers in the United States during April–June 2020.
Panels: 1
Elements: Looks like 13 pairs of bars (2 colors) depicting proportions over 13 academic medical centers
Horizontal: 13 academic medical centers
Vertical: Dual scales: left is percentage, 0-35, light blue bars; right is count per 1,000 population, 0-25, dark blue bars; with given scales, no excess extent
Remarks: Since they depict proportions, bars can be justified. Vertical scales appear to be pegged to “pretty” maxima at 35 and 25, but the the relationship between left and right scales is arbitrary. A scatterplot would probably not work, as each point would need to be decoded to a medical center. The best choice might be a parallel coordinate plot.
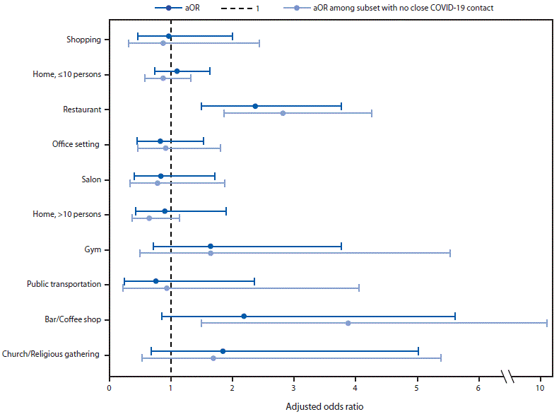
Report mm6936a5 (Fisher, Tenforde, et al. 2020)
Figure 1 of 1
File name: mm6936a5-F.gif

Caption: FIGURE. Adjusted odds ratio (aOR) and 95% confidence intervals for community exposures associated with confirmed COVID-19 among symptomatic adults aged ≥18 years (N = 314) — United States, July 1–29, 2020
Alt text: The figure is a forest plot showing the adjusted odds ratios and 95% confidence intervals for community exposures associated with confirmed COVID-19 among 314 symptomatic adults aged ≥18 years in the United States during July 1–29, 2020.
Panels: 1
Elements: Pairs of dots (2 colors) with capped intervals, depict odds ratios and CIs for 10 exposure categories, with no apparent significance to ordering of categories.
Horizontal: 0-6, break, 10, on linear scale. The break here is because an interval extends just beyond 10.No apparent excess extent. Vertical reference line at 1.
Vertical: Exposure categories, with pairs closer to each other than to other pairs.
Remarks: This graphic is a good candidate for a log scale, which would obviate the need for the break between 6 and 10. It would also work better if pairs had an apparent ordering, such as OR point estimates. The legend should not include the vertical reference line.
Report mm6939e2 (Leeb et al. 2020)
Figure 1 of 2
File name: mm6939e2-F1.gif

Caption: FIGURE 1. COVID-19 incidence among school-aged children aged 5–11 years (N = 101,503) and 12–17 years (N = 175,782), by week — United States, March 1–September 19, 2020
Alt text: The figure is a line chart showing COVID-19 incidence among school-aged children aged 5–11 years (N = 101,503) and 12–17 years (N = 175,782), by week, in the United States, during March 1–September 19, 2020.
Panels: 1
Elements: 3 line graphs (3 line styles) depict case counts per unit population over time
Horizontal: Weeks from March 1 to September 13; no excess.
Vertical: 0-60 (per 100,000), with some excess ~50-60 (about 15% of extent).
Remarks: Graphic is fine, although the line for 5-17 year-olds is superfluous.
Figure 2 of 2
File name: mm6939e2-F2.gif

Caption: FIGURE 2. Percentage of SARS-CoV-2 reverse transcription–polymerase chain reaction (RT-PCR) tests with positive results and test volume, by week for school-aged children aged 5–11 years and 12–17 years — United States, May 31–September 19, 2020
Alt text: The figure is a histogram, an epidemiologic curve showing the percentage of SARS-CoV-2 reverse transcription–polymerase chain reaction tests with positive results and test volume, by week for school-aged children aged 5–11 years and 12–17 years, in the United States, during May 31–September 19, 2020.
Panels: 1
Elements: 2 line graphs (2 line styles) depict percentage over time superposed on stacked bars depict counts over the same time
Horizontal: Week from May 31 to September 13
Vertical: Left scale is 0-16, break, 100 (could be 0-15, ~11% excess); right scale is 0-400,000 (could be ~0-325,000)
Remarks: The vertical scales have an arbitrary relationship to each other, and they encode different kinds of information: separate percentages and cumulative (stacked) counts.
Report mm6943e3 (Kambhampati et al. 2020)
Figure 1 of 2
File name: mm6943e3-F1.gif

Caption: FIGURE 1. Selection of cases for analysis of COVID-19–associated hospitalizations among health care personnel (HCP) — COVID-NET, 13 states, March 1–May 31, 2020
Alt text: The figure is a flow chart showing the selection of cases for analysis of COVID-19–associated hospitalizations among health care personnel (HCP), using data from COVID-NET, in 13 states, during March 1–May 31, 2020.
Panels: 1
Elements: Flow diagram
Horizontal:
Vertical:
Remarks:
Figure 2 of 2
File name: mm6943e3-F2.gif

Caption: FIGURE 2. Weighted percentage of personnel types, among reported health care personnel (HCP) with COVID-19–associated hospitalizations (N = 438) — COVID–NET, 13 states, March 1–May 31, 2020
Alt text: The figure is a bar chart showing the weighted percentage of personnel types among reported health care personnel (HCP) with COVID-19–associated hospitalizations (N = 438), using data from COVID–NET, in 13 states, during March 1–May 31, 2020.
Panels: 1
Elements: Dynamite, 20 bars with capped intervals depict percentages and CIs over 20 categories, in order by percentage.
Horizontal: 0-40, break, 100 (could be ~0-36); ~22% excess (26 mm/120 mm as printed)
Vertical: 20 categories
Remarks: Although bars are justified for percentages, this graphic would work better as dots with uncapped intervals, with the range ~0-36.
Report mm6947e2 (Van Dyke et al. 2020)
Figure 1 of 1
File name: mm6947e2-F.gif

Caption: FIGURE. Trends in 7-day rolling average of new daily COVID-19 cases per 100,000 population among mask-mandated and non–mask-mandated counties before (June 1–July 2) and after (July 3–August 23) the governor’s executive order requiring masks — Kansas, June 1–August 23, 2020
Alt text: The figure is a chart showing trends during June 1–August 23, 2020, in the 7-day rolling average of new daily COVID-19 cases per 100,000 population among mask-mandated and non–mask-mandated counties before (June 1–July 2) and after (July 3–August 23) the Kansas governor’s executive order requiring masks.
Panels: 1
Elements: 2 sets of dots and 2 discontinuous, piecewise linear splines (2 colors) depict case counts per unit population over time
Horizontal: Weeks from June 1 to August 23, no excess; vertical reference line at July
Vertical: 0-25 per 100,000 population, no excess
Remarks: Nice graphic, although the light blue segment on the left does not seem to track with the light blue dots on the left.
Report mm695152a3 (Pray et al. 2021)
Figure 1 of 1
File name: mm695152a3-F.gif

Caption: FIGURE. Viral culture results among participants with positive Sofia SARS Antigen Fluorescent Immunoassay or positive SARS-CoV-2 real-time reverse transcription–polymerase chain reaction (RT-PCR) results (n = 69), by cycle threshold (Ct) value† and the interval between specimen collection and reported symptom onset or asymptomatic status — university A, Wisconsin, September–October 2020
Alt text: The figure is a scatterplot showing viral culture results among participants with positive Sofia SARS Antigen Fluorescent Immunoassay or positive SARS-CoV-2 real-time reverse transcription–polymerase chain reaction results (n = 69), by cycle threshold value and the interval between specimen collection and reported symptom onset or asymptomatic status at university A in Wisconsin during September–October 2020.
Panels: 1
Elements: Dots (4 styles by test type and result) depict cycle threshold values over time indexed to symptom onset; dots with similar Ct values on the same day show horizontal offset (deterministic jittering)
Horizontal: 0-8 days and a section for asymptomatic; rare example with value depicted at edge of axis (day 0, ~26 Ct); dashed vertical line separates asymptomatic from others.
Vertical: 15-~36 (in descending order) and negative; no excess
Remarks: This graphic depicts all unique points rather than summaries. It does 3 unusual things with axes: labels vertical axis in reverse, so that values near the top indicate greater viral activity in vivo; negative (unbounded Ct) is located at the bottom limit of the vertical axis, based on interpretive value than numerical value; and, asymptomatic are located on the right limit of the horizontal axis to facilitate visual comparison with results for symptomatic persons. The only changes would be to remove the frame and vertical dashed line and to ensure that the figure renders well in grayscale, perhaps by varying plot characters more.
Report mm7001a4 (Leidner et al. 2021)
Figure 1 of 1
File name: mm7001a4-F.gif

Caption: FIGURE. Trends in COVID-19 testing rates (A, D), percentage test positivity (B, E), and incidence (C, F) for unmatched U.S. counties and counties matched based on population size and geographic proximity, 7-day moving average — United States, 2020
Alt text: The figure is a series of line charts showing trends in COVID-19 testing rates (A, D), percentage test positivity (B, E), and incidence (C, F) for unmatched U.S. counties and counties matched based on population size and geographic proximity, 7-day moving average, in the United States, during 2020.
Panels: 6
Elements: 3 lines (left 3 panels, 3 styles) or 2 lines (right 3 panels, 2 styles) depict counts per unit population or total tests over time; line styles have same meaning in all 6 panels, in single legend at bottom of figure
Horizontal: -21 to 21 days, no excess
Vertical: 150-400 per 100,000 (panels A, D match); 5-13 (B) and 5-12 (E) percent; 10-35 per 100,000 (panels C, F match) ; panels A, B, D, and E could reduce vertical extent while still matching scales for pairs of panels
Remarks: The overall frame, 6 panel frames, and repeated vertical axis labels add nondata ink.
Report mm7004e3 (Falk et al. 2021)
Figure 1 of 3
File name: mm7004e3-F1.gif

Caption: FIGURE 1. Cumulative number of community and school-associated COVID-19 cases and in-school transmission, by week — Wood County, Wisconsin, August 31–November 29, 2020
Alt text: The figure is a line chart showing the cumulative number of community and school-associated COVID-19 cases and in-school transmission, by week in Wood County, Wisconsin, during August 31–November 29, 2020.
Panels: 1
Elements: 3 lines (3 styles) depict case counts over time
Horizontal: August 31 to November 23, no excess
Vertical: 0-4,500; could be ~00-4,000 (~1/9 excess)
Remarks: The frame, specifically the location of the horizontal axis, obscures the third line graph and a portion of the second line graph.
Figure 2 of 3
File name: mm7004e3-F2.gif

Caption: FIGURE 2. Community and school-associated COVID-19 incidence (cases per 100,000) and percentage of positive test results, by week — Wood County, Wisconsin, August 31– November 29, 2020
Alt text: The figure is a line chart showing community and school-associated COVID-19 incidence (cases per 100,000), by week in Wood County, Wisconsin, during August 31– November 29, 2020.
Panels: 1
Elements: 1 line graph depicts percentage over time superposed on 3 line graphs (3 styles) depicting case counts per unit population over time
Horizontal: Weeks from August 31 to November 23, no excess
Vertical: Left scale is 0-1,400 per 100,000, limited excess; right scale is 0-45, excess 40-45 (1/9 of extent)
Remarks: While it’s good that the right scale is not broken to accommodate 100%, the relationship between the left and right scales is arbitrary. Furthermore, the lowest line graph is obscured by the horizontal axis.
Figure 3 of 3
File name: mm7004e3-F3.gif

Caption: FIGURE 3. Average percentage of students (N = 4,876) in compliance with recommended mask use across all districts — Wood County, Wisconsin, August 31–November 29, 2020
Alt text: The figure is a line chart showing the average percentage of students (N = 4,876) masked across all districts in Wood County, Wisconsin, during August 31–November 29, 2020.
Panels: 1
Elements: 1 line graph depicts average percentage over time
Horizontal: Weeks from August 31 to November 23
Vertical: 0-100; could be ~90-100 (90% excess)
Remarks: This figure wastes 90% of its vertical extent. it might even do well as table instead of graphic.
Report mm7006e2 (Joo et al. 2021)
Figure 1 of 1
File name: mm7006e2-F.gif

Caption: FIGURE. Estimates of association between implementation of statewide mask mandates and laboratory-confirmed COVID-19–associated hospitalization growth rates, by age group — 10 COVID-19–Associated Hospitalization Surveillance Network sites with statewide mask mandates, March–October 2020
Alt text: The figure is a chart that shows estimates of association between implementation of statewide mask mandates and laboratory-confirmed COVID-19–associated hospitalization growth rates, by age group, at 10 COVID-19–Associated Hospitalization Surveillance Network sites with statewide mask mandates during March–October 2020.
Panels: 1 panel with 4 subregions
Elements: 9 dots in 3 groups (3 colors) with capped intervals depict percentage change with CIs in 9 categories—3 time frames crossed with 3 age groups; change is relative to a fixed time frame.
Horizontal: 4 time frames; since the time frames are effectively quantized categories, of which 1 is the referent, the horizontal extent could depict only 3 of these categories.
Vertical: -25 to 10 with a horizontal reference line at 0 (no change relative to referent); could be ~-17 to 7 (remove ~22% of extent)
Remarks: In addition to improving use of both the horizontal and vertical extents, this figure could also remove end caps from intervals.
Report mm7010e3 (Guy et al. 2021)
Figure 1 of 1
File name: mm7010e3-F.gif

Caption: FIGURE. Association between changes in COVID-19 case and death growth rates and implementation of state mask mandates (A) and states allowing any on-premises restaurant dining (B) — United States, March 1–December 31, 2020
Alt text: The figure is a pair of line graphs showing the association between changes in COVID-19 case and death growth rates and implementation of mask mandates and allowing on-premises restaurant dining in the United States during March 1–December 31, 2020.
Panels: 2
Elements: In each panel, 2 lines (2 colors and styles) with 7 pointwise capped intervals (2 colors) depict percentage change over successive time intervals relative to a fixed interval
Horizontal: 8 intervals of 20 days each, essentially an ordered category; no excess
Vertical: -4 to 5 (A) and -2 to 5 (B); panel scales do not match; little excess, even if matched
Remarks: The vertical scales should be matched. The overlapping ink for the intervals makes it difficult to distinguish them, especially in grayscale. These figures might render better if the pointwise intervals were replaced with shading, although it would still be difficult to distinguish them in panel A. If pointwise intervals are maintained, slight horizontal offset (jittering) would improve readability.
Report mm7010e4 (Kompaniyets et al. 2021)
Figure 1 of 2
File name: mm7010e4-F1.gif

Caption: FIGURE 1. Association between body mass index (BMI) and severe COVID-19–associated illness among adults aged ≥18 years, by age group — Premier Healthcare Special COVID-19 Release (PHD-SR), United States, March–December 2020
Alt text: This figure is a chart of adjusted risk ratios indicating the association between body mass index and the risk for hospitalization, intensive care unit admission, invasive mechanical ventilation, and death among adults aged ≥18 years with COVID-19–associated illness, by age group.
Panels: 12 sections
Elements: Each of 12 sections contains 6 dots with capped intervals depict odds ratios and CIs for 6 BMI groups.
Horizontal: 0.6-2.5 on linear scale with vertical reference line at 1.0; some excess (~15%).
Vertical: Sections in 3 groups (all ages, age < 65 y, age ≥ 65 y) of 4 (hospitalization, ICU admission, IMV, death), with 7 BMI intervals in each section as ordered categories. Axis labels include OR point estimates.
Remarks: Log scale for horizontal extent might (or might not) improve graphic. If all-age group were omitted (or moved to supplement), graphic could be reëxpressed as 4 panels with both age groups in each.
Figure 2 of 2
File name: mm7010e4-F2-125.gif

Caption: FIGURE 2. Estimated risk for severe COVID-19–associated illness among adults aged ≥18 years, by body mass index (BMI) and age group — Premier Healthcare Special COVID-19 Release (PHD-SR), United States, March–December, 2020
Alt text: This figure is a collection of eight charts showing the association between body mass index (BMI) and risk for hospitalization, intensive care unit admission, invasive mechanical ventilation, and death among adults aged ≥18 years with COVID-19–associated illness, by BMI and age group.
Panels: 8
Elements: Top 4 panels each contain 1 line graph (from fractional polynomial model) with a series of pointwise, capped intervals depict 4 kinds of risk and CIs over a range of BMI values. Bottom 4 panels each contain 5 line graphs (from fractional polynomial models, 5 styles by age group) for same 4 kinds of risk over same range of BMI values.
Horizontal: 10-50 kg/m2, no excess; all 8 panels match.
Vertical: Top 4 0-0.7 with no excess, all match; bottom 4 0-0.9 with no excess, all match.
Remarks: Pointwise intervals can be replaced with shading. It might then work to include 5 age-specific fits on same graphic as all-age fit with pointwise confidence shading.
Report mm7011e3 (Britton et al. 2021)
Figure 1 of 2
File name: mm7011e3-F1.gif

Caption: FIGURE 1. New SARS-CoV-2 cases among residents of two skilled nursing facilities, by case date — Connecticut, December 21, 2020–February 12, 2021
Alt text: The figure is a histogram, an epidemiologic curve showing new SARS-CoV-2 cases among residents of two skilled nursing facilities, by case date, in Connecticut, during December 21, 2020–February 12, 2021.
Panels: 2
Elements: In each panel, bars of case counts by date
Horizontal: December 14 to February 15, same in each panel; might be reducible
Vertical: 0-14, same in each panel, no excess
Remarks: Justifiable use of bars.
Figure 2 of 2
File name: mm7011e3-F2-large.gif

Caption: FIGURE 2. Proportion of skilled nursing facility residents who remained uninfected with SARS-CoV-2 during the investigation period, by COVID-19 vaccination status and facility — Connecticut, December 21, 2020–February 12, 2021
Alt text: The figure is a line chart showing the proportion of skilled nursing facility residents who remained uninfected with SARS-CoV-2 during the investigation period, by COVID-19 vaccination status and facility, in Connecticut, during December 21, 2020–February 12, 2021.
Panels: 2
Elements: In each panel, 2 line graphs of Kaplan-Meier curves and 4 line graphs of pointwise confidence intervals (2 colors) over time from index day
Horizontal: 0-50 days, same for each panel; no excess
Vertical: 0.2-1.0 with 3 horizonal reference lines; could be reduced to ~0.39-1.0 (~23%)
Remarks: Shading might improve on current presentation; omit horizontal reference lines; increase number of ticks on vertical axis if resolution is of interest.
Report mm7018e1 (Tenforde et al. 2021)
Figure 1 of 1
File name: mm7018e1-F-medium.gif

Caption: FIGURE. Adjusted vaccine effectiveness (with 95% confidence intervals) against COVID-19 among hospitalized adults aged ≥65 years, by vaccination status — 24 medical centers in 14 states, January–March 2021
Alt text: The figure is a forest plot showing the adjusted vaccine effectiveness (with 95% confidence intervals) among adults aged ≥65 years with laboratory-confirmed COVID-19 hospitalization, by vaccination status, in 24 medical centers in 14 states, during January–March 2021.
Panels: 1
Elements: 4 dots with uncapped intervals depict vaccine effectiveness and CIs for 4 categories, in descending order of VE point estimates
Horizontal: -100 to 100, no excess extent
Vertical: 4 categories, vertical reference line at 0, no excess extent
Remarks: Nice graphic; deemphasize frame and vertical reference line. Lack of end caps on intervals is good. Might work equally well as a table.
Report mm7021e1 (Gettings et al. 2021)
Figure 1 of 1
File name: mm7021e1-F-large.gif

Caption: FIGURE. County-level COVID-19 incidence on December 1, 2020, among counties with one or more participating elementary schools and counties without participating schools — Georgia, November 16−December 11, 2020
Alt text: The figure is a map showing the county-level COVID-19 incidence on December 1, 2020, among counties with one or more participating elementary schools and counties without participating schools, in Georgia, during November 16−December 11, 2020.
Panels: 1
Elements: Choropleth map of Georgia counties, 5 color/shade patterns, 2 lined styles for borders
Horizontal: Latitude
Vertical: Longitude
Remarks:
Report mm7023e2 (Christie et al. 2021)
Figure 1 of 2
File name: mm7023e2-F1.gif

Caption: FIGURE 1. Average daily number of total COVID-19 vaccine doses administered and cumulative percentage of adults aged ≥18 years who received ≥1 dose and who were fully vaccinated, by age group — United States, December 14, 2020–May 1, 2021
Alt text: The figure is a line chart showing the average daily number of total COVID-19 vaccine doses administered and cumulative … [sic]
Panels: 1
Elements: 1 line graph depicts counts of doses administered over time, superposed on 6 lines (6 line styles) depicting cumulative percentage over time; small 2x3 table at top; legend above field
Horizontal: 2-week intervals from December 14 to May 1, with 3 vertical reference lines at February 6, March 3, and May 1; no excess extent
Vertical: Left scale is 0-100%, could trim to ~80%; right scale is 0-3.5 M, no excess extent
Remarks: Relationship between vertical scales is arbitrary.
Figure 2 of 2
File name: mm7023e2-F2.gif

Caption: FIGURE 2. Weekly COVID-19 rates (A), emergency department visits for patients with a diagnosis of COVID-19 (B), hospital admissions with confirmed COVID-19 diagnosis (C), and COVID-19 deaths (D) among adults, by age group, and rate ratio for persons aged ≥65 or ≥70 years versus 18–49 years — United States, September 6, 2020–May 1, 2021
Alt text: The figure is a series of four panels, line charts showing the weekly COVID-19 rates, emergency department visits … [sic]
Panels: 4, 1 each for cases, ED visits, hospital admissions, and deaths
Elements: In each panel 1 line graph depicts rate ratio (≥ 65 or 70 y vs 18-49 y) over time, superposed on 3 lines (3 line styles) depicting 4 different measures over time; small 2x4 table at top of each panel; legend above each panel
Horizontal: 4-week intervals from September 14 to April 24, with 4 vertical reference lines at December 6, February 6, March 3, and May 1; no excess extent
Vertical: Left and right scales are (A) 0-600 per 100,000 and 0.0-0.8; (B) 0-12,000 per 100,000 and 0.0-2.5; (C) 0-160 per 100,000 and 0-11; (D) 0-45 per 100,000 and 0-80. All 8 vertical extents could be trimmed.
Remarks: Relationship between vertical scales is arbitrary in every panel. This figure is loads of gibberish and too much text. It’s like a supreme pizza with all the wrong ingredients.
Report mm7024e1 (Yard et al. 2021)
Figure 1 of 2
File name: mm7024e1-F1.gif

Caption: FIGURE 1. Numbers of weekly emergency department visits for suspected suicide attempts among adolescents aged 12–17 years, by sex — National Syndromic Surveillance Program, United States, January 1, 2019–May 15, 2021
Alt text: The figure is a line chart showing numbers of weekly emergency department visits for suspected suicide attempts among adolescents aged 12–17 years, by sex in the United States during January 1, 2019–May 15, 2021, according to the National Syndromic Surveillance Program.
Panels: 2, female and male
Elements: In each panel, 3 line graphs (3 years, 3 line styles) depicting weekly counts over time.
Horizontal: Weeks 1-53, with 3 vertical reference intervals of 3 weeks each (“winter” week 8-11, “spring” 14-17, “summer” 31-34)
Vertical: (A) 0-1,200, could be ~400-1,000 (B) 0-300, could be ~100-250
Remarks: Given the difference between magnitudes in each panel, they could be combined into a single panel with vertical extent ~100-1,000. With direct labeling of some elements, surveillance period shading could be uniform instead of differing colors, where darkest color obscures values.
Figure 2 of 2
File name: mm7024e1-F2.gif

Caption: FIGURE 2. Numbers of weekly emergency department visits for suspected suicide attempts among adults aged 18–25 years, by sex — National Syndromic Surveillance Program, United States, January 1, 2019–May 15, 2021
Alt text: The figure is a line chart showing numbers of weekly emergency department visits for suspected suicide attempts among adults aged 18–25 years, by sex in the United States during January 1, 2019–May 15, 2021, according to the National Syndromic Surveillance Program.
Panels: 2, female and male
Elements: In each panel, 3 line graphs (3 years, 3 line styles) depicting weekly counts over time.
Horizontal: Weeks 1-53, with 3 vertical reference intervals of 3 weeks each (“winter” week 8-11, “spring” 14-17, “summer” 31-34)
Vertical: (A) 0-600, could be ~400-550 (B) 0-400, could be ~250-375
Remarks: Given the difference between magnitudes in each panel, they could be combined into a single panel with vertical extent ~250-550. With direct labeling of some elements, surveillance period shading could be uniform instead of differing colors, where darkest color obscures values.
Report mm7032e3 (Moline et al. 2021)
Figure 1 of 2
File name: mm7032e3-F1.gif

Caption: FIGURE 1. COVID-NET cases and full vaccination coverage among persons aged 65–74 years (A) and persons aged ≥75 years (B) — 13 states, February 1–April 30, 2021
Alt text: The figure shows cases and full vaccination coverage in 13 states among persons aged 65–74 years and aged ≥75 years with data from the Coronavirus Disease 2019–Associated Hospitalization Surveillance Network during February 1–April 30, 2021.
Panels: 2, ages 65-74 y and ≥75 y
Elements: In each panel, 3 line graphs (3 line styles) depicting percentages over time, superposed on stacked bars (2 categories in 2 colors) depicting case counts over time
Horizontal: Daily dates from February 1 to April 30; no excess
Vertical: Left scale is 0-110 count, could be 0-100; right scale is 0-45, break, 100, could be 0-40
Remarks: In addition to the abomination of dual vertical scales, this graphic obscures the line graph for J&J against the dark blue bars
Figure 2 of 2
File name: mm7032e3-F2.gif

Caption: FIGURE 2. Estimates of vaccine effectiveness in preventing COVID-19–associated hospitalization among patients aged ≥65 years for the COVID-NET catchment area, by vaccine product and age group using the screening method — COVID-NET, 13 states, February 1–April 30, 2021
Alt text: The figure shows estimated vaccine effectiveness in preventing COVID-19–associated hospitalization for the COVID-NET catchment area, 13 states from the Coronavirus Disease 2019–Associated Hospitalization Surveillance Network during February 1–April 30, 2021.
Panels: 1
Elements: Dots with uncapped intervals depict vaccine effectiveness with CIs for 10 categories that combine vaccine, age, and completeness of vaccination protocols.
Horizontal: 0-100 percent, could be ~48-100, reducing extent by ~48%.
Vertical: 10 categories, in order by full/partial vaccination, Pfizer/Moderna/Janssen, age 65-74 y/≥75 y. Spacing between full and partial groups aids the reader in reading the graphic.
Remarks: This graphic is good, in part because it excludes caps from intervals. It could be improved by limiting the horizontal extent to ~48-100.
Report mm7034e5 (Griffin et al. 2021)
Figure 1 of 2
File name: mm7034e5-F1-medium.gif

Caption: FIGURE 1. Age-adjusted rolling 7-day SARS-CoV-2 infection and hospitalization rates, by vaccination status — Los Angeles County, California, May 1–July 25, 2021
Alt text: This figure includes two line graphs showing the age-adjusted 7-day rolling average of SARS-CoV-2 infection and hospitalization rates in Los Angeles County, California, during May 1–July 25, 2021.
Panels: 2, 1 each for infection and hospitalization
Elements: In each panel, 3 line graphs (3 combinations of color/style) depicting counts per unit population over time
Horizontal: Days, with axis marked each week from May 1 to July 24; no excess
Vertical: Panel 1 is 0- 350 per 100,000, no excess; panel 2 is 0-35 per 100,000, could be 0-30.
Remarks: Generally a good graphic.
Figure 2 of 2
File name: mm7034e5-F2-medium.gif

Caption: FIGURE 2. SARS-CoV-2 whole genome sequencing lineage results and reverse transcription–polymerase chain reaction cycle threshold values for two gene targets, by vaccination status and month — Los Angeles County, California, May 1–July 25, 2021
Alt text: This figure includes one bar chart showing SARS-CoV-2 whole genome sequencing lineage results for five variants, by vaccination status, and three box and whisker plots showing reverse transcription–polymerase chain reaction cycle threshold values for three gene targets, by vaccination status, for specimens from Los Angeles County, California, during May 1–July 25, 2021.
Panels: 4, where panel 1 is a stacked bar chart and 2-4 are box-and-whisker plots with panels for 3 different cycle threshold measures
Elements: Panel 1 is 2 stacked bars with 4 categories each over 9 categories: 3 levels of vaccination crossed with 3 months (May, June, July). Panels 2-4 each depict 9 box-and-whisker plots over the same 9 categories as panel 1.
Horizontal: All 4 panels arrange 9 categories as 3 levels of vaccination crossed with 3 months (May, June, July).
Vertical: Panel 1 scale is 0-100%, no excess. Panels 2-4 scales are 0-50, with data extents ~10-45.
Remarks: This is 2 figures with 1 and 3 panels, respectively. Figure 2A could improve the data-ink ratio by directly labeling the 4 variant categories on, e.g., the leftmost stacked bar. Figure 2B is good, although this is an example in which the vertical extents do not need to match, as the panels represent assays with different levels of detection.
Report mm7037e1 (Scobie et al. 2021)
Figure 1 of 2
File name: mm7037e1-F1-large.gif

Caption: FIGURE 1. Observed versus expected percentage of fully vaccinated persons among COVID-19 cases, hospitalizations, and deaths based on population vaccination coverage and assumed 80%–95% vaccine effectiveness, by week and age group — 13 U.S. jurisdictions, April 4–July 17, 2021
Alt text: The figure is a series of nine scatter plots showing observed versus expected percentage of fully vaccinated persons among COVID-19 cases, hospitalizations, and deaths based on population vaccination coverage and assumed 80%–95% vaccine effectiveness, by week and age group, in 13 U.S. jurisdictions, during April 4–July 17, 2021.
Panels: 9, for 3 endpoints (case, hospitalization, death) crossed with 3 age groups (18-49 y, 50-64 y, ≥65 y)
Elements: In each panel, 14 points depicting percentage by percentage: 11 gray (period 1), 3 dark blue (period 2), and 1 light blue (period 3); each panel has 3 reference curves for 80%, 90%, and 95% expected vaccine effectiveness
Horizontal: 0-80, break (which is not really a break), 100 percent; extent could be limited to 0-80.
Vertical: 0-60, break, 100 percent; extent could be limited to 0-60.
Remarks: The figure works well, but detail would be clearer if axis extents were restricted and frames were removed or deemphasized.
Figure 2 of 2
File name: mm7037e1-F2-large.gif

Caption: FIGURE 2. Weekly trends in age-standardized incidence of COVID-19 cases, hospitalizations, and deaths, by vaccination status — 13 U.S. jurisdictions, April 4–July 17, 2021
Alt text: The figure is a series of three line graphs showing weekly trends in age-standardized incidence of COVID-19 cases, hospitalizations, and deaths, by vaccination status, in 13 U.S. jurisdictions, during April 4–July 17, 2021.
Panels: 3, for cases, hospitalizations, and deaths
Elements: In each panel, 2 line graphs (by vaccination status) connecting serial dots (2 colors) of counts per unit population over time
Horizontal: Weeks from second week of April to third week of July, same for each panel; vertical reference line after third week in June; no excess; spare axis labeling
Vertical: 1: 0-200, 2: 0-14; 3: 0-2.5, all per 100,000, little vertical excess
Remarks: Nice graphic; could deemphasize frames. Might work well as 3 panels vertically stacked, since horizontal extent is same but vertical extents differ.
Report mm7039e3 (Budzyn et al. 2021)
Figure 1 of 1
File name: mm7039e3-F-large.gif

Caption: FIGURE. Mean county-level change in daily number of COVID-19 cases per 100,000 children and adolescents aged <18 years in counties (N = 520) with and without school mask requirements before and after the start of the 2021–22 school year — United States, July 1–September 4, 2021
Alt text: [none given]
Panels: 1
Elements: 9 pairs of bars (2 colors), grouped horizontally, indicating mean change through contrasts in pairs of weeks
Horizontal: Week-based intervals as ordered categories, with extra space between differences before and after start of school year.
Vertical: 0-70, with little excess
Remarks: Bar charts should not be used for means, nor, in general, for potentially negative values. This graphic would work better as a dumbbell plot over a grid of 9 panels for weeks {-3, -2, and -1} to {0, 1, and 2}.
Report mm7041a2 (Bohm et al. 2021)
Figure 1 of 1
File name: mm7041a2-F.gif

Caption: FIGURE. Prevalence of binge drinking among adults aged ≥18 years — Behavioral Risk Factor Surveillance System, United States, 2018
Alt text: The figure is a map showing the prevalence of binge drinking among adults aged ≥18 years in 2018 in the United States from the Behavioral Risk Factor Surveillance System.
Panels: 1
Elements: Choropleth map of 50 states, 3 colors
Horizontal: Latitude
Vertical: Longitude
Remarks:
Report mm7047e1 (DeSisto et al. 2021)
Figure 1 of 1
File name: mm7047e1-F-large.gif

Caption: FIGURE. Relative risk for stillbirth among women with COVID-19 at delivery hospitalization compared with those without COVID-19 at delivery hospitalization — Premier Healthcare Database Special COVID-19 Release, United States, March 2020–September 2021
Alt text: Figure is a chart showing relative risk for stillbirth among women with COVID-19 at delivery hospitalization compared with those without COVID-19 at delivery hospitalization in the United States during March 2020–September 2021 according to the Premier Healthcare Database Special COVID-19 Release.
Panels: 1
Elements: Dots with capped intervals in 3 (overall, pre-delta, delta) pairs (unadjusted and adjusted) depicting relative risk and CIs over 6 categories
Horizontal: 6 categories, spread out
Vertical: 0.1-10 on log scale, data elements 1.27-5.22, ~70% excess extent
Remarks: Horizontal extent could be compressed without loss, and excess vertical space is ~70%. All data values are listed in the table footnote, suggesting that this figure could have been a table or a table and a more space-efficient version of the graphic.
Report mm7104e1 (León et al. 2022)
Figure 1 of 1
File name: mm7104e1_F-large.gif

Caption: FIGURE. Incident laboratory-confirmed COVID-19-associated hospitalizations among immunologic cohorts defined by vaccination and previous diagnosis histories — California, May 30–November 13, 2021
Alt text: The figure is a line chart showing incident laboratory-confirmed COVID-19-associated hospitalizations among immunologic cohorts defined by vaccination and previous diagnosis histories in California during May 30–November 20, 2021.
Panels: 1
Elements: 4 line graphs (4 styles) depicting hazard values over time
Horizontal: Dates from early June to early November, a little excess; 4 vertical reference lines labeled with notable events
Vertical: 0-18 on linear scale, little excess
Remarks: 3 of the 4 line graphs are obscured by the frame/horizontal axis.
Report mm7110e1 (Donovan et al. 2022)
Figure 1 of 2
File name: mm7110e1-F1-large.gif

Caption: FIGURE 1. Mean estimates of the ratio of observed school district cases to expected school district cases among students (A) and staff members (B), based on surrounding community incidence, by mask requirement status — 233 school districts, Arkansas, August–October 2021
Alt text: The figure is a chart showing mean estimates of the ratio of observed school district cases to expected school district cases among students and staff members, based on surrounding community incidence, by mask requirement status in 233 school districts in Arkansas during August–October 2021.
Panels: 2
Elements: In each panel, 3 density line graphs each
Horizontal: 0.0-3.5, matching across panels, with panel-specific vertical reference lines at 1 and the modes of each of 3 densities; could be reduced to 1.0-3.2 (removing ~40% of extent)
Vertical: 0-5, matches across panels but has little inherent meaning
Remarks: Both panels could be replaced by 1-dimensional representations (such as box-and-whisker plots) or numerical summaries.
Figure 2 of 2
File name: mm7110e1-F2-large.gif

Caption: FIGURE 2. Student and staff member and community SARS-CoV-2 infection rates before and after implementation of school mask requirement — 26 school districts, Arkansas, August–October 2021
Alt text: The figure is a chart showing student and staff member and community COVID infection rates before and after implementation of school mask requirement at 26 school districts in Arkansas during August–October 2021.
Panels: 1
Elements: 2 discontinuous line graphs, with 2 segments connecting 5 and 6 dots each, depicting count per unit population over time from an index event
Horizontal: -6 to +6 weeks, could be reduced to -5 to +5 (~16% excess extent)
Vertical: 0-1,400 per 100,000, could be reduced to 0-1,200 (~14% excess extent)
Remarks: Graphic might be aided by superposing connected segments on discontinuous, piecewise linear fits.
Report mm7121a2 (Sapkota et al. 2022)
Figure 1 of 2
File name: mm7121a2-F1-large.gif

Caption: FIGURE 1. Weekly seizure- or epilepsy-related emergency department visits among persons aged <40 years, by age group — National Syndromic Surveillance Program, United States, 2019–2021
Alt text: [none given]
Panels: 3, for age groups 0-9 y, 10-19 y, and 20-39 y
Elements: 3 line graphs (3 styles, for years 2019, 2020, 2021) over time
Horizontal: 1-53 weeks, no excess
Vertical: 0-4,000, 0-3,000, and 0-9,000. In every case lower extent can be trimmed. In 2 cases, upper extent can be trimmed.
Remarks:
Figure 2 of 2
File name: mm7121a2-F2-large.gif

Caption: FIGURE 2. Weekly seizure- or epilepsy-related emergency department visits among persons aged ≥40 years, by age group — National Syndromic Surveillance Program, United States, 2019–2021
Alt text: The figure is a line chart showing weekly seizure- or epilepsy-related emergency department visits among persons aged ≥40 years, by age group, using data from the National Syndromic Surveillance Program, in the United States, during 2019–2021.
Panels: 3, for age groups 40-59 y, 60-69 y, and ≥70 y
Elements: 3 line graphs (3 styles, for years 2019, 2020, 2021) over time
Horizontal: 1-53 weeks, no excess
Vertical: 0-8,000, 0-4,000, and 0-3,000. In every case lower extent can be trimmed. In 2 cases, upper extent can be trimmed.
Remarks:
Report mm7121e1 (Bull-Otterson et al. 2022)
Figure 1 of 1
File name: mm7121e1-F-large.gif

Caption: FIGURE. Risk ratios for developing post-COVID conditions among adults aged 18–64 years and ≥65 years — United States, March 2020– November 2021
Alt text: The figure is a forest plot showing the risk ratios for developing post-COVID-19 conditions among adults aged 18–64 years and ≥65 years, by condition in the United States during March 2020– November 2021.
Panels: 1
Elements: 26 pairs (2 age groups, 2 colors) of dots, each dot with a capped interval, depicting risk ratios with CIs in vertical groups of 1-5 pairs per group, in approximate descending order by risk ratio of group
Horizontal: 0 to 3.0 linear scale, which could be reduced to ~0.8-2.6 (removing 40%); log scale might or might not help further
Vertical: 26 condition categories in groups
Remarks: This graphic might be improved by removing interval caps, reducing the dot sizes, applying color to dot/interval combinations, and reducing horizontal extent.