Hoofdstuk 5 Modelleren van bedrijfsbeslissingen
5.1 Processen en beslissingen
- We weten reeds dat een onderneming op bedrijfsprocessen steunt om waarde te creëren voor de klant:
- Een onderneming creëert waarde voor de klant door middel van haar bedrijfsprocessen.
- De performantie van een onderneming wordt dus grotendeels bepaald door de performantie van de bedrijfsprocessen.
- Bijgevolg kan de performantie van een onderneming verhoogd worden door de processen te verbeteren.
- Om processen te doorlopen, dienen vaak beslissingen genomen te worden als onderdeel van het proces. Kijk bijvoorbeeld naar het procesmodel in onderstaande figuur, dat het verkoopproces via een webshop in kaart brengt. De activiteit ‘Calculate Basket Price’ is een beslissingspunt in dit proces.

5.2 Bedrijfsbeslissingen
“A decision is a determination that businesses make on a regular basis, a selection or calculation of an outcome that depends on a number of prevailing circumstances (inputs) and which, ultimately, has an observable impact on the behavior of the organization.” (James Taylor)
- Een belangrijke indeling van bedrijfsbeslissingen is de categorisatie operationeel versus strategisch.
- Operationele beslissingen vinden frequent plaats, betreffen een lage waarde (low-value decisions) en worden genomen door operationele medewerkers. Ze hebben typisch betrekking op een individuele transactie of klant en zijn gebaseerd op een relatief beperkte hoeveelheid data en domeinkennis. Om die reden zijn deze beslissingen vaak eenvoudig te automatiseren.
- Strategische beslissingen vinden minder frequent plaats, betreffen een hoge waarde (high-value decisions) en worden genomen door het senior management. Deze beslissingen beïnvloeden het beheer van een onderneming en worden genomen op basis van veel en diverse vormen van data en domeinkennis. Denk bijvoorbeeld aan een beslissing zoals ‘Nemen we Onderneming X over?’ of ‘Betreden we de Amerikaanse markt met ons product?’. Deze beslissingen zijn moeilijk te automatiseren.
- Binnen het domein van Business Decision Management focussen we ons op operationele beslissingen.
- Veelal kunnen dit soort beslissingen in één van de volgende categorieën ondergebracht/teruggevonden worden:
- Toelaatbaarheid of goedkeuring.
- Komt deze klant of aanvraag in aanmerking voor een product of dienst?
- Kan deze klacht ontvangen worden? Kan deze student zich inschrijven voor deze opleiding?
- Deze beslissingen zijn vaak aan beleidsregels of wetgeving gebonden.
- Geldigheid.
- Is deze factuur of aanvraag geldig om te verwerken?
- Deze beslissingen zijn vaak eenvoudig van aard en kunnen we associëren met correct ingevulde formulieren.
- Berekening.
- Wat is de prijs,waarde of limiet die gehanteerd moet worden?
- Dit kunnen eenvoudige of complexe berekeningen zijn, al dan niet transparant voor de eindgebruiker.
- Risico.
- Wat is het risicogehalte verbonden aan deze ‘case’?
- Welk risico is verbonden aan deze beloofde levering aan klant X op datum 1/1/20XX? Welke voorzorgsmaatregelen moeten we nemen om dit risico in te dekken?
- Maximalisatie.
- Hoe kunnen we onze middelen inzetten om een maximale output te bereiken?
- Hoe optimaliseren we onze productielijn? Hoe, wanneer en waar zetten we onze verkopers in?
- Toewijzing.
- Wie voert welke taak uit? Welke rol neemt welke functie op?
- Wie (of welke rol) wijzen we toe aan het opvolgen van een complexe klacht versus een eenvoudige klacht?
- Toelaatbaarheid of goedkeuring.
5.3 Decision Management (DM)
- Decision Management is zowel een methode als een technologie-stack.
- Decision Management laat ondernemingen toe hun herhaalbare beslissingen, die de kern van hun business model uitmaken, te controleren, beheren en automatiseren, door gebruik te maken van bedrijfsregels, data analytics en optimalisatietechnologie.
- Decision Management bouwt verder op bestaande IT infrastructuur om bedrijfsprocessen te versterken, gebruikt data analytics om onzekerheid te verminderen en vergroot de transparantie omtrent de bedrijfswerking.
- Er kunnen drie fases in Decision Management geïdentificeerd worden:
- Decision Discovery: Identificeer en modelleer de bedrijfsbeslissingen die het belangrijkste zijn voor je operationele processen.
- Decision Services: Ontwerp en bouw onafhankelijke decision services die gebruik maken van bedrijfsregels (business rules) en geavanceerde data analytics.
- Decision Analysis: Meet en analyseer de impact van beslissingen en pas indien nodig de decision services aan om verdere verbeteringen te realiseren.
- Tijdens de Decision Discovery fase gaan we op zoek naar operationele beslissingen. Hierbij kijken we vooral naar de volgende vier kenmerken van een beslissing.
- Herhaalbaar: Hoe vaker een beslissing genomen wordt, des te geschikter deze is om op te nemen in het decision management project.
- Automatiseerbaar: Decision management projecten hebben het meeste impact indien de beslissingen in grote mate automatiseerbaar zijn.
- Niet-triviaal: Hoe complexer het is om de juiste beslissing te nemen, des meer kans op fouten en des te interessanter het is deze beslissing actief te beheren door middel van decision management.
- Meetbare impact: Voor beslissingen die geen meetbare impact op de onderneming hebben is het zeer moeilijk te bepalen hoe decision management deze beslissing kan optimaliseren.
- Volgens de “Decision Yield” methode van Fair Isaac Corporations (FICO) zijn er vijf dimensies waarop de bedrijfskundige impact van decision management kan geëvalueerd worden:
- Precisie (precision)
- Performant decision management zal de effectiviteit van de genomen beslissingen verhogen.
- Kost (cost)
- Performant decision management zal de operationele kost (efficiëntie) van de beslissingen verlagen (vergroten).
- Snelheid (speed)
- Performant decision management zal de snelheid waarmee beslissingen genomen worden vergroten.
- Wendbaarheid (agility)
- Performant decision management zal de organisatie in staat stellen om de manier waarop beslissingen genomen worden gemakkelijk, goedkoop en snel aan te passen indien nodig.
- Consistentie (consistency)
- Performant decision management verzekert dat het beleid van een organisatie consistent wordt toegepast in de volledige organisatie.
- Precisie (precision)

5.4 Modelleren van beslissingen
- Het doel van het modelleren van beslissingen betreft:
- het belissingsproces transparanter te maken,
- het eenvoudiger maken om belissingsprocessen te onderhouden en aan te passen
- en het eenvoudiger maken om het beslissingsproces te automatiseren.
- Voor het modelleren van beslissingen is er een OMG standaard ontwikkeld: Decision Modelling and Notation (DMN).
- DMN omvat 2 componenten:
- Decision requirements: Dit modelleert de structuur van beslissingen, de inputs die ze nodig hebben en hoe beslissingen met elkaar gerelateerd zijn.
- Decision logic: Dit modelleert wat de logica is achter een specifieke beslissing.
- DMN is een goede aanvulling van BPMN, maar kan ook zonder BPMN gebruikt worden.
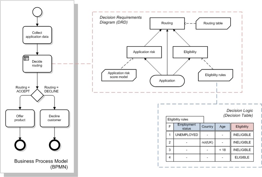
- In onderstaande figuur wordt de link tussen BPMN en DMN getoond.
- BPMN modelleert de activiteiten die samen een proces vormen.
- Eén van de procesactiviteiten behelst het nemen van een beslissing.
- Deze beslissing wordt afzonderlijk gemodelleerd in een Decision Requirements Diagram (DRD).
- Het DRD brengt de relaties tussen input, beslissingen, kennisbronnen en logica in kaart.
- De logica zelf wordt in een beslissingstabel weergegeven.

- Bekijk en bestudeer de online les ‘DMN Overview’: https://open.hpi.de/courses/bpm2016/items/7DAcNiiy8uffr3qr4zmyVZ
Decision Requirements
- Decision Requirements betreft de structuur van beslissingen en beschrijft onder andere welke inputs deze beslissingen nodig hebben en hoe de output van een beslissing als input gebruikt wordt bij andere beslissingen.
- Decision Requirements zijn in zekere zin het bedrijfskundige perspectief op de bedrijfsbeslissingen.
- Decision Requirements worden gemodelleerd aan de hand van een Decision Requirements Diagram.
- Onderstaande figuur omvat een legende met de componenten die kunnen voorkomen in een Decision Requirements Diagram.

- Bekijk en bestudeer de online les ‘Decision Requirements Diagram’: https://open.hpi.de/courses/bpm2016/items/6AjYrpgBToZo6dvmwcOLSs .
Decision Logic
- Decision logic betreft de logica die achter een beslissing zit. Het beschrijft hoe men op basis van de inputwaardes de bijhorende outputwaarde van de beslissing kan bepalen.
- Er bestaan verschilllende manieren in DMN om ‘decision logic’ te modelleren. Enkele hiervan zijn:
- Tekst: Een tekstuele beschrijving hoe de beslissing dient genomen te worden.
- Programmacode: Aan de hand van een specifieke programmeertaal wordt de beslissing als een algoritme gemodelleerd.
- FEEL: Staat voor Friendly Enough Expression Language en is een modelleertaal die deel uitmaakt van de DMN standaard.
- Beslissingstabellen: Tabellen waarbij iedere rij een beslissingsregel beschrijft en iedere kolom ofwel een inputwaarde omschrijft ofwel de output van de regel bepaalt.
- Een voorbeeld van een beslissingstabel als onderdeel van een DMN-gemodeleerde beslissing, kan hieronder gevonden worden (bron OMG).

- Bekijk en bestudeer de online lessen:
- ‘Decision Logic’: https://open.hpi.de/courses/bpm2016/items/7LwQxU3IR9AFKNjv1SWwCv
- ‘Semantics of Decision Tables’: https://open.hpi.de/courses/bpm2016/items/2hVdxU7zwxXwPgb4eP6mZB
Acknowledgement
Deze les is sterk geïnspireerd door de module ‘week 6’ van de online cursus ‘BPMN Meets DMN: Business Process and Decision Modeling’ van prof. dr. M. Weske. We verwijzen regelmatig naar zijn online cursusmateriaal en een aantal voorbeelden in de slide deck zijn overgenomen uit zijn les ter illustratie van de concepten. Wij raden iedereen die een verdere verdieping wenst van zijn kennis over BPMN en DMN deze gratis online cursus aan te volgen.
Bronnen
- ‘DMN. Method and Style’ van Bruce Silver (2016)
- ‘Real-World Decision Modeling with DMN’ van James Taylor en Jan Purchase (2016)
- ‘The microguide to process and decision modeling in BPMN/DMN’ van Tom Debevoise en James Taylor
- ‘The Decision Management Manifesto’ van James Taylor
- ‘Knowledge automation’ van Alan N. Fish (2012)
- DMN specifications van OMG
- BPMN Meets DMN: Business Process and Decision Modeling