Chapter 13 第十三讲:基于网络模型的心理学研究
讲者:杜新楷
Google Scholar ResearchGate BlueSky
简介:杜新楷于Modum Bad Psychiatric Hospital和奥斯陆大学就读博士研究生。硕士就读于阿姆斯特丹大学学习心理方法学。研究兴趣为网络分析,时序数据分析和深度学习。
代表作:
Du, X., Skjerdingstad, N., Freichel, R., Ebrahimi, O. V., Hoekstra, R. H. A., & Epskamp, S. (2025, February 7). Moving from exploratory to confirmatory network analysis: An evaluation of SEM fit indices and cutoff values in network psychometrics. 10.31234/osf.io/d76ab_v2.
Du, X., Johnson, S. U., Epskamp, S. (in prep) The Invariance Partial Pruning Approach to The Network Comparison in Longitudinal Data.
Du, X., Epskamp, S. (in prep) Likelihood-free estimation of Gaussian Graphical Models.
Du, X., Epskamp, S. (in prep) Dynamic fit index in Gaussian Graphical Models.
本章主要围绕基于网络模型的心理学研究。
首先,会讨论基于潜变量模型的心理学研究。经过长时间发展,潜变量模型已经相对成熟,为什么我们还要使用一种新的模型——网络模型,他可以给我们带来什么新的视角和独特的思路?然后介绍基于网络的心理学理论,如何估计、选择网络模型,以及在R中如何将其实现。最后介绍在网络模型发展的情况下,潜变量模型的意义。

13.1 基于潜变量的心理学研究
首先,心理学有一个稳定的现象,什么东西之间都有相关的。比如,在智力的研究中,有一个非常稳定的现象positive manifold,是在探讨,测量智力的所有东西,哪怕测量的是不同的东西,比如测量数学能力、英语能力,他们之间也会有正相关,而且这个正相关非常普遍,他们也是在解释这些潜变量,低阶的潜变量之后还会发现一些没有被解释的变异,因而就提出了一个潜变量模型,就是g factor model。
在精神病理学中,也有一种非常常见的现象,commorbidity,是指并发症的意思,指精神科病人往往不只有一个病,有抑郁的人往往有焦虑,而有焦虑的人往往有抑郁,很少说一个人只有焦虑或抑郁,单一的诊断其实非常少见。过去基于潜变量的心理学使用共因来解释观测到的特征之间的相关,认为这些可观测的特征是潜变量的结果;可观测特征之间的相关是潜变量造成的,在控制潜变量之后,这些可观测特征之间的相关应该是消失的,这个是根据因果推断中的共因原则。
另外对可观测特征的干预是没有办法改变潜变量的值的。比如在感冒的时候,我们往往会打喷嚏还头疼,还咳嗽,这个时候我们不能说吃止痛药或者是吃止咳药,他们都无法治疗感冒,这些只能减轻症状,但不能让感冒好起来,最终还是需要通过诊断来确定感冒是病毒性感冒还是其他原因,然后针对具体的感冒类型选择治疗方案,如抗病毒或是消炎。这是我们不需要治疗打喷嚏或咳嗽,研究打喷嚏、咳嗽等可观测的特征是没有意义的。

13.2 潜变量模型在心理学的困境
潜变量模型在心理学研究中的困境是,心理学研究对象往往是概念,比如人格等,如果依据潜变量定义的话,他们是看不见摸不到的。
事实上,在可观测的潜变量特征之间存在有意义的因果关系,才导致他们之间存在相关。比如说睡不着会导致没精神,而没精神又会导致注意力不集中,而注意力不集中又导致自责,而自责之后又导致睡不着,然后又没精神……周而复始、恶性循环,最终可能会导致抑郁。上述即是网络模型的视角。

13.3 基于网络的心理学视角
在网络模型的视角下,可观测特征之间的关系是有意义的,对可观测特征的干预也是有效果的。比如在对病人的分析时发现,病人很多疾病或症状的源头是睡不着觉,就可以给病人开安眠药,在服了药睡眠质量提升一周后,可能发现他的其他症状也会有明显改善。类似的,有些人难以建立友谊或恋爱关系,这时鼓励他和别人交流,多参加社交场合,从而有机会认识更多的人。
所以,基于网络的心理学视角,会更着眼于可观测的问题,然后探索他们之间的因果,关注可观测特征之间的相互作用。网络分析中可观测特征和心理学概念之间的关系与潜变量是相反的:潜变量的因果方向是从潜变量到可观测的特征,但是在网络分析的视角中,则是可观测变量间相互作用,然后浮现、上升到具体的心理学现象。

13.4 如果寻找可观测特征的因果关系
那么我们如何寻找可观测特征之间的因果关系呢?这方面的研究则要归功于Judea Pearl,他做了非常多的有关因果推断的工作,发现我们可以从变量之间的偏相关中推断变量间因果关系,这个方法被称为d-separation rule。并且,他发现了三种原始因果图示,所有的偏相关来推断因果都可以归结为三种基本的图式(共因、链、对撞因子)。

13.4.1 d-separation
第一种图式是共因(Common cause),是指两个变量A和C具有一个共同原因B:如果在没有B的情况下,A和C之间存在相关,但一旦引入并控制B时,A和C的相关就会消失。B还有另外一个名字叫干扰变量(confounding factor),和心理学中很多的“假发现”有关系。我们可能发现两个变量之间存在“虚假相关(Spurious relationship)”,这是由于没有控制另外一个变量(B)导致的。例如,一个村子中小孩的数量和鸟的数量存在正相关,但这不是因为孩子会生鸟或鸟会生孩子,这是因为无论鸟的数量还是孩子的数量都与村子大小有关——村子更大会使得孩子和鸟都会更多。此外,B到A或C之间的箭头方向,反应了因果的方向(见图)。
第二种图式是链(Chain,也叫中介(Mediation))。我们以吸烟会导致癌症为例,吸烟本身不会导致癌症,而是烟中的焦油致癌,因此如将烟中的焦油进行过滤,那么吸烟的致癌率会大大降低。在上述过程中控制焦油的操作,也是我们在做中介分析中会做的事。在中介分析种,首先会分析A和C之间的相关,随后引入B,观察A和C之间相关关系的变化,会不会消失或变小。
第三种图式是对撞(Collider),是指A和C之间本来不相关,但是在引入B之后会产生相关,并且这种相关永远是负相关。举一个例子,A和C两个人去射击,如果已知A开枪或没开抢,这个信息对于知道C是否开枪是没有任何帮助的;但如果A和C是要处决B,且B已经死亡,即控制第三个变量(即B是否死亡),这个时候就可以通过C是否开枪来判断A是否开枪,因为这时如果不是C开的枪那么就一定是A开的枪,此时A和C之间就会产生负相关。

13.5 DAG(贝叶斯网络)
上述三种图示体现了有向无环图(Directed Acyclic Graph, DAG)中的基本建构。在网络中,圆圈内的字母表示某一可观测的特征,称之为节点(node),而不同圆圈(可观测特征)之间的连接线称之为连边(edge),连边上的箭头则表示因果关系的方向,DAG通过拼接因果关系的图示来寻找边,他们的起点永远是一个偏相关网络。
此外,Collider具有唯一解。如果A和C之间没有相关,但是引入B之后存在相关,就可以推断这一定是一个Collider,也一定知道方向一定是从A到B,从C到B。但如果是Common Cause或Chain的时候,这两个偏相关模式是一样的,没有办法进行区分。A和C之间本来有相关,引入B之后没有相关,B到A和A到B在统计上是没有办法区分的,这也会导致DAG有非常多等价模型的问题,但好处是在模型有唯一解的情况下,可以很直接的看到因果关系的方向。同时,我们也可以通过总结的方式来进行观察,在多少个循环里、或在多少个样本里的方向到底如何,但具体确认还是很困难。
DAG在R中可以使用bnlearn进行实现,教程见引用文献。

贝叶斯网络除了等价模型的问题,还有一个无环假设,因为如果在模型中引入双向因果,则模型无法识别,必须无环假设来对模型进行估计。但这是一个强假设,在心理学中正反馈与负反馈是非常常见的,这也对探索性研究非常不利。刚才提到,由于只能通过collider来确定因果方向,其他图示无法判断。并且如果模型中的节点越多,其等价模型也就越多,几乎没有办法进行判断应选择哪个模型


13.6 高斯图模型(GGM)
因此,我们经常退一步,选择偏相关矩阵代表网络,这也是PC-algorithm的起点;在高斯图模型中,我们放弃了因果推断的方向,而使用理论或常识来自行判断来做探索性的研究。由于放弃了因果方向,因而模型有唯一解,同时没有无环假设,可以以此来指导哪两个变量之间存在正反馈或负反馈的关系。同时它也有一个很fancy的名字叫马尔科夫随机场,因为偏相关矩阵具有马尔科夫特性。

13.7 易辛模型Ising model
另外一个是易辛模型,适用于变量为二元变量。它实际上是一个物理模型,用来判断电磁场的能量,现在也被应用于心理学中来做模型推演和理论推导和数据分析。

易辛模型在数学上与IRT模型是等价的。即网络模型和潜变量模型在数学上是等价的,它的好处在于可以复现同样的数据,也少了潜变量的假设。
13.8 心理网络的估计
13.8.1 高斯图模型
对于高斯图模型,有两种估计方式,多元估计与医院估计。 在网络中,一个一个的圈圈叫做节点,他们之间的相关或关系叫做连边。如果一次性将网络中所有的点和边都估计出来,叫做多元估计(Multivariate estimation),通常使用最大似然法。 如果一个一个的估计,即使用多个多元回归,一次使用一个节点作为因变量,其他所有节点作为自变量,最后对结果取平均数,即一元估计(Univariate estiamtion)。

13.8.2 多元估计
13.8.2.1 最大似然估计
对于多元估计,一种方法是最大似然法。最大似然法简单来说,就是尝试各种参数的组合,看哪个参数组合能与数据相匹配的概率。似然可以用方程表示,最大似然即寻找方程的最大值(计算一阶导并等于0求解)。当数据遵循方差矩阵为∑的多元正态分布时,拟合函数如下图。

最大似然法的优势在于可以使用Full information maximum likelihood处理缺失值,而无需删除样本;还有一个是不需要先验分布,可以省去很多麻烦事情,也不会得到有偏估计。

13.8.4 代码实现
13.8.4.1 bootnet包
# load libraries
pacman::p_load(bootnet, qgraph, psychonetrics, tidyverse, BGGM)
# load data
data("bfi")
# preprocessing -----------------------------------------------------------
# only use the first 25 items
bfi <- bfi[, 1:25]
bfi_na.rm <- na.omit(bfi)
# estimate unconstrained networks -----------------------------------------
##-----------
## bootnet
##-----------
# estimate
net_boot <- bootnet::estimateNetwork(data = bfi_na.rm, default = "pcor")
## defalut 为估计网络的方法,这里使用偏相关,别的方法可参考帮助文档
# store the ggm
graph_boot <- net_boot$graph
# Item descriptions
Names <- scan("http://sachaepskamp.com/files/BFIitems.txt",
what = "character", sep = "\n")
# Form item clusters
Traits <- rep(c(
'Agreeableness',
'Conscientiousness',
'Extraversion',
'Neuroticism',
'Opennness' ),each=5)
# plot the network
qgraph(graph_boot,
layout = "spring",
theme = "colorblind",
groups = Traits,
nodeNames = Names,
legend.cex = 0.4) 13.8.4.2 psychonetrics包
##-----------------
## psychonetrics
##-----------------
# FIML(full information likelihood maximum)
# FIML handles missing data
net_psy <- psychonetrics::ggm(bfi, estimator = "FIML") %>% runmodel
### 注意这里typeof(net_psy) 为S4对象,提取信息不用$,而是用@
### 比如net_psy@submodel查看使用什么模型
# store ggm
graph_psy <- psychonetrics::getmatrix(net_psy, "omega")
# plot the network
qgraph(graph_psy,
layout = "spring",
theme = "colorblind",
groups = Traits,
nodeNames = Names,
legend.cex = 0.4)13.8.4.3 BGGM
##--------
## BGGM
##--------
# handles missing data with mice imputation by default
net_bggm <- BGGM::explore(bfi)
## 也可使用estimate
graph_bggm <- net_bggm$pcor_mat
qgraph(graph_bggm,
layout = "spring",
theme = "colorblind",
groups = Traits,
nodeNames = Names,
legend.cex = 0.4)
# compare the three networks
L <- averageLayout(graph_boot, graph_psy, graph_bggm)
layout(t(1:3))
qgraph(graph_boot, title = "bootnet", layout = L)
qgraph(graph_psy, title = "psychonetrics", layout = L)
qgraph(graph_bggm, title = "bggm", layout = L)
dev.off()
# compare parameter estimations
plot(c(graph_boot), c(graph_psy), xlab = "bootnet", ylab = "psychonetrics")
abline(coef(lm(c(graph_boot) ~ c(graph_psy)))[1], coef(lm(c(graph_boot) ~ c(graph_psy)))[2])
plot(c(graph_bggm), c(graph_psy), xlab = "bggm", ylab = "psychonetrics")
abline(coef(lm(c(graph_bggm) ~ c(graph_psy)))[1], coef(lm(c(graph_boot) ~ c(graph_psy)))[2])13.9 模型选择
以上模型都是饱和模型,都没有经过选择,即每一个观测都有一个对应的参数,不仅很难解释,而且会导致过多的假阳性,很多的相关都不显著,因而需要对模型进行选择。

在模型选择中有一个原则称为奥卡姆剃刀,即在拟合相似模型中选择最简单的,因为其推广性最好,也容易解释。在网络模型中基本上都要去做模型选择来简化模型,留下有解释意义的参数。

13.9.2 代码实现
13.9.2.1 阈值法&剪枝法
##----------------
## Thresholding (阈值法)
##----------------
#------------------- bootnet -----------------------#
# bootnet: sig(依据p值选择,具体threshold参数见帮助文档)
net_boot_thresh_sig <- estimateNetwork(bfi,
default = "pcor",
threshold = "sig",
alpha = 0.01)
qgraph(net_boot_thresh_sig$graph,
layout = L,
title = "threshold alpha = .01")
qgraph(net_boot$graph, layout = L)
## 或者可以先估计,再选择
# bootnet: boot
## nCores设置使用CPU核心数,nBoots设置重抽样数量,默认1000
net_boot_booted <- bootnet::bootnet(net_boot,
nCores = parallel::detectCores(),
nBoots = 100)
net_boot_thresh_boot <- bootnet::bootThreshold(net_boot_booted, alpha = 0.01)
qgraph(net_boot_thresh_boot$graph,
layout = L,
title = "threshold boot .01")
#------------------- BGGM -----------------------#
# BGGM: threshold with credible interval(使用select函数)
net_bggm_thresh_ci <- BGGM::estimate(bfi) %>% select
qgraph(net_bggm_thresh_ci$pcor_adj,
layout = L,
title = "bggm threshold ci")
## 注意select.estimate和select.explore不一样
## select.estimate 根据95%CI进行选择,即删去包含0的边
## select.explore根据贝叶斯因子小于3的标准进行排除
# BGGM: threshold with BF
net_bggm_thresh_bf <- BGGM::explore(bfi) %>% select
qgraph(net_bggm_thresh_bf$pcor_mat,
layout = L,
title = "bggm threshold bf")
##-----------
## pruning (剪枝法)
##-----------
net_psy_prune <- psychonetrics::ggm(bfi, estimator = "FIML") %>%
## recursive 可以设置是否迭代进行
psychonetrics::prune(alpha = 0.01, recursive = TRUE) %>%
runmodel
qgraph(getmatrix(net_psy_prune, "omega"),
layout = L,
title = "psychonetrics pruned")不同标准的模型选择结果会有一些不同,大家在解释的时候可以看一看哪一些发现比较稳定。阈值与剪枝的有点在于速度快,不需要估算很多的模型;可以有固定的假阳性率,是实际可控的(与正则法相比);其估计值是无偏的,即期望值等于真值;比较保守,假阳性率不高。
缺点在于:阈值法本身不是一种模型选择,只是把边给藏起来了;在小样本时不够精确。

13.9.2.2 正则法
正则法在似然函数中添加罚项\(\lambda\),会把很大的偏相关给惩罚掉(即LASSO,Least Absolute Shrinkage and Selection Operator),让0多一点。而控制惩罚程度(罚项)的参数\(\lambda\)也可以使用EBIC(Extended Bayesian Information Criterion)来选择,即\(\lambda\)控制罚项,而\(\gamma\)控制\(\lambda\),\(\gamma\)越大,对模型复杂度的惩罚越大,网络也就越稀疏(EBICglasso)。
在一元回归的时候,同样可以使用LASSO回归来惩罚偏相关;也可以使用交叉验证的方法,推荐阅读mgm的手册。

13.9.3 代码实现
13.9.3.1 正则化(EBICglasso)
##------------------
## regularization
##------------------
net_boot_reg <- estimateNetwork(bfi_na.rm,
default = "EBICglasso",
tuning = 0.5)
## 注:对于不同的模型估计时tuning默认值不同,见帮助文档
## 这里运行时提示Warning,提示选择了密集网络
## EBICglasso会假设网络是稀疏网络,但也可能真实网络确实是密集的
qgraph(net_boot_reg$graph,
layout = L,
title = "bootnet EBICglasso")正则法的优点是同样很快;另外一个独特的优点是非常适合小样本,阈值与剪枝两种方法并不适合小样本,在模拟数据中,N = 50时就能还原出很不错的网络;结果也很清晰,将不太显著的边直接压缩为0。
但是这种方法在大样本时表现差;同样正则法假设网络本身是稀疏的,如果使用正则法,它永远会将一些连边压缩为0,哪怕这些连边的真值不为0,如果我们的理论假设是这个网络应该是密集网络,这时就不应该使用正则法;最后,正则法没有固定的假阳性率,不同于前面两种方法,具体假阳性率是未知的。

13.9.3.2 模型搜索
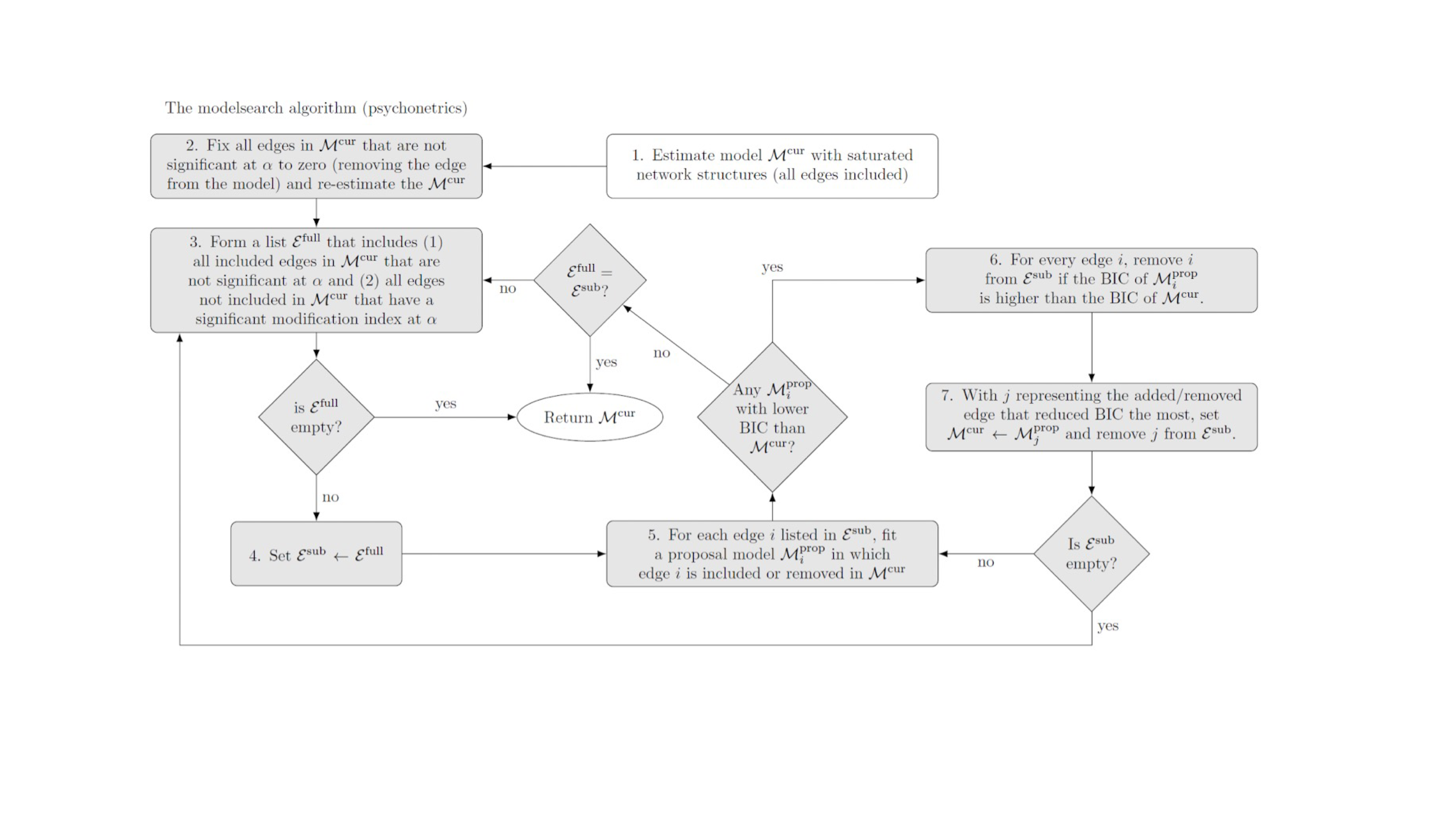
模型搜索的方法应该是最好的方法,但也是最慢的。其逻辑是使用不带正则的最大似然估计不停调整并重新估计模型,直到选择最优解。比如简单的step-up方法,如下图所示,首先从空模型开始,然后加一个modification index(结构方程模型中的调整系数),每次把调整系数最大的连接给加上,然后再重新估算一次模型,并且比较模型拟合是否有提升;然后再在新的模型中找到新的调整系数,再计算、比较模型,直到模型拟合不再提升。


psychonetrics::modelsearch更加麻烦,具体见下图。


qgraph::ggmModSelect与modelsearch很相似,但是是从正则化网络出发的。


13.9.4 代码实现
13.9.4.1 模型选择
## 从零模型开始搜索(step-up)
mod <- psychonetrics::ggm(bfi_na.rm, omega = "zero") %>%
runmodel %>%
stepup
net <- getmatrix(mod,"omega")
## 从被剪枝后的模型开始搜索(modelsearch)
mod <- psychonetrics::ggm(bfi_na.rm) %>%
runmodel %>%
prune(alpha = .01) %>%
stepup
## ggModSelect
net_ggmModSelect <- estimateNetwork(bfi_na.rm,
default = 'ggmModSelect',
corMethod = 'spearman')13.9.5 总结
阈值和剪枝法就是将饱和模型里不合标准的连结给隐藏起来,或者是设置为0再重新估计。好处是速度快,拥有固定的假阳性率,同时是一个无偏估计。但缺点是它并不选择模型,在小样本中表现不好,尤其在小样本的时候可能发现不了真模型。
正则法就是在最大似然里惩罚模型复杂度,好处也是比较快,但它是适合小样本的,结果更容易解释。但缺点是它的估计永远是有偏的,这是正则估计的特性,因为他的表现不规律,它最后估计的期望不一定是真值。但在网络中,我们不解释连结的weight(表现为连边的粗细),仅说明是正连边还是负连边。
模型搜索,使用反复的方式来优化指标,一个个搜索反复添加、删除,直到找到最优的模型。好处是同时照顾power与假阳性的概率,是一个无偏估计。因为模型搜索检查的模型更多,所以它更可能converge到真模型。坏处是,速度很慢,在小样本中表现不好。
总而言之,小样本使用正则法,大样本使用模型搜索。Isvoranu和Epskamp(2023)的文章中有对样本大小的说明,以及其他更全面的解释。

13.10 心理网络的挑战
心理网络本身也面临一些挑战。
首先,网络理论不等于网络模型,心理学理论和模型之间的关系也有很多值得讨论的。DAG与GGM,二者谁才是最符合网络理论的网络模型?还是近期的新模型,一种有向有环的模型,它可能更好的符合网络理论的统计模型。
此外,Collider比较麻烦,它会在网络里面表现出一些虚假的负连结,因此如果网络里面如果出现一些负连接一定要小心,在解释的时候要看它符不符合逻辑。
还有在选择样本的时候,一定不能使用提前选择后的样本,比如只看有精神疾病的对象(e.g.只选取量表中得分超过10分的人),这会人为的引入collider effect。但最近有文章在估计时可以纠正这种Berkon’s bias,因此这么做也可以。
心理网络的中心度存在问题的,它在社会网路中中心度有着比较可靠的解释或数据基础,但在心理网络中,中心度并不好解释,如betweenness 和 closeness的可重复性并不太好,唯一一个比较好的可能就是degree centrality。
使用高斯图因果推断也存在问题,因为在使用时并不知道GGM对应的真正的因果产生机制(真模型)是什么——由于GGM牺牲了方向,因而真正的因果方向是不知道的。近期也有一些替代GGM的办法,但其可靠性值得进一步研究。

13.11 我们是否还需要潜变量模型
答案是确定的。很多人觉得使用网络模型就很讨厌潜变量模型,这其实是一个很不好的刻板印象。
潜变量模型首先对测量误差的估计是无可替代的,可以在研究时控制住测量误差,其他任何方法都不行,只有基于潜变量模型才可以。
同时,潜变量模型需要更小的样本,而网络模型需要的样本量就大多了。
对于IRT,对于量表中题项的评估也是无法被代替的;同样,基于IRT的计算机自适应测验的方式在网络模型中也没有被发展出来。
基于Network的心理测量其实也不是很全面,大家可以看看下面两个人的文章(见下图)——基于网络的心理测量应该怎么做,定义是什么样,其实都不太一样。基于网络模型的量表,跟基于潜变量模型的量表也不太一样。
什么时候用网络模型:
在数据探索时,试图想要发现一些稳定的现象时,网络分析是一个不需要前提理论的探索性方法。
当研究对象是可观测特征之间的动态关系时,如做临床中可以通过网络模型,可以直接看出治疗效果在哪一个症状上体现出来,这种动态的关系是否发生改变。这时网络分析所显示出的结果要比潜变量模型要多很多。
当有理论来支持可观测特征之间的因果关系时,这时候用网络模型更好



