Chapter 3 Module III
3.0.1 Datos numéricos
El manejar datos numéricos en R es muy sencillo e intuitivo pues podemos conocer inmediatamente su distribución, media, mediana, rango intercuantílico y basicamente cualquier estadístico que necesitemos.
# Antes realizamos algunas preparaciones frecuentes: por ejemplo indicar que no queremos notiación científica e indicar que no queremos
options(scipen = 999, digits = 3)
# Ahora si, cargamos una base de datos ya precargada de R
# La base mtcars brinda información sobre el desempeño de diferentes modelos de coches.
datos<-as.data.frame(mtcars)
head(datos)## mpg cyl disp hp drat wt qsec vs am gear carb
## Mazda RX4 21.0 6 160 110 3.90 2.62 16.5 0 1 4 4
## Mazda RX4 Wag 21.0 6 160 110 3.90 2.88 17.0 0 1 4 4
## Datsun 710 22.8 4 108 93 3.85 2.32 18.6 1 1 4 1
## Hornet 4 Drive 21.4 6 258 110 3.08 3.21 19.4 1 0 3 1
## Hornet Sportabout 18.7 8 360 175 3.15 3.44 17.0 0 0 3 2
## Valiant 18.1 6 225 105 2.76 3.46 20.2 1 0 3 1
3.0.2 Estadísticos con R base
mean(datos$mpg)## [1] 20.1
sd(datos$mpg)## [1] 6.03
var(datos$mpg)## [1] 36.3
median(datos$mpg)## [1] 19.2
quantile(datos$mpg)## 0% 25% 50% 75% 100%
## 10.4 15.4 19.2 22.8 33.9
hist(datos$mpg)
summary(datos$mpg)## Min. 1st Qu. Median Mean 3rd Qu. Max.
## 10.4 15.4 19.2 20.1 22.8 33.9
3.0.3 Estadísticos con rl paquete Mosaic
library(mosaic)
mean(~hp, data=datos)## [1] 147
sd(~hp, data=datos)## [1] 68.6
var(~hp, data=datos)## [1] 4701
median(~hp, data=datos)## [1] 123
quantile(~hp, data=datos)## 0% 25% 50% 75% 100%
## 52.0 96.5 123.0 180.0 335.0
histogram(~hp, data=datos)
favstats(~hp, data=datos)## min Q1 median Q3 max mean sd n missing
## 52 96.5 123 180 335 147 68.6 32 0
with(datos, mean(mpg))## [1] 20.1
with(datos,sd(mpg))## [1] 6.03
with(datos,var(mpg))## [1] 36.3
with(datos,median(mpg))## [1] 19.2
with(datos,quantile(mpg))## 0% 25% 50% 75% 100%
## 10.4 15.4 19.2 22.8 33.9
with(datos,hist( mpg))
3.0.4 Análisis gráfico
Recordemos que una variable númerica se puede comprender visualmente con un histograma. Consulta este link para una guía de tipos de variables y su gráfico predilecto.
Con R base
hist(datos$mpg, breaks = 10, main = "Histograma de MPG", xlab="Miles per Gallon")
Con Mosaic
histogram(~ mpg, width=5, center=2.5, data=datos)
3.0.5 Otros
# dotplot
dotPlot(~ mpg, data=datos)
# densidades
densityplot(~ mpg, data=datos)
# histograma con distribución en el backgroudn
histogram(~ cesd, fit="normal", data=filter(HELPrct, sex=='female'))
#histograma dividendo por una variable categórica
histogram(~ cesd | sex, data=HELPrct)
3.1 Densidad
densityplot(~ cesd, data=HELPrct) #densidad de la variable cesd
densityplot(~ cesd, data=HELPrct)
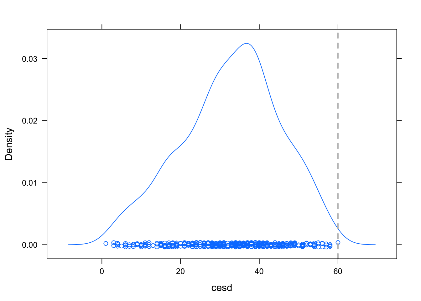
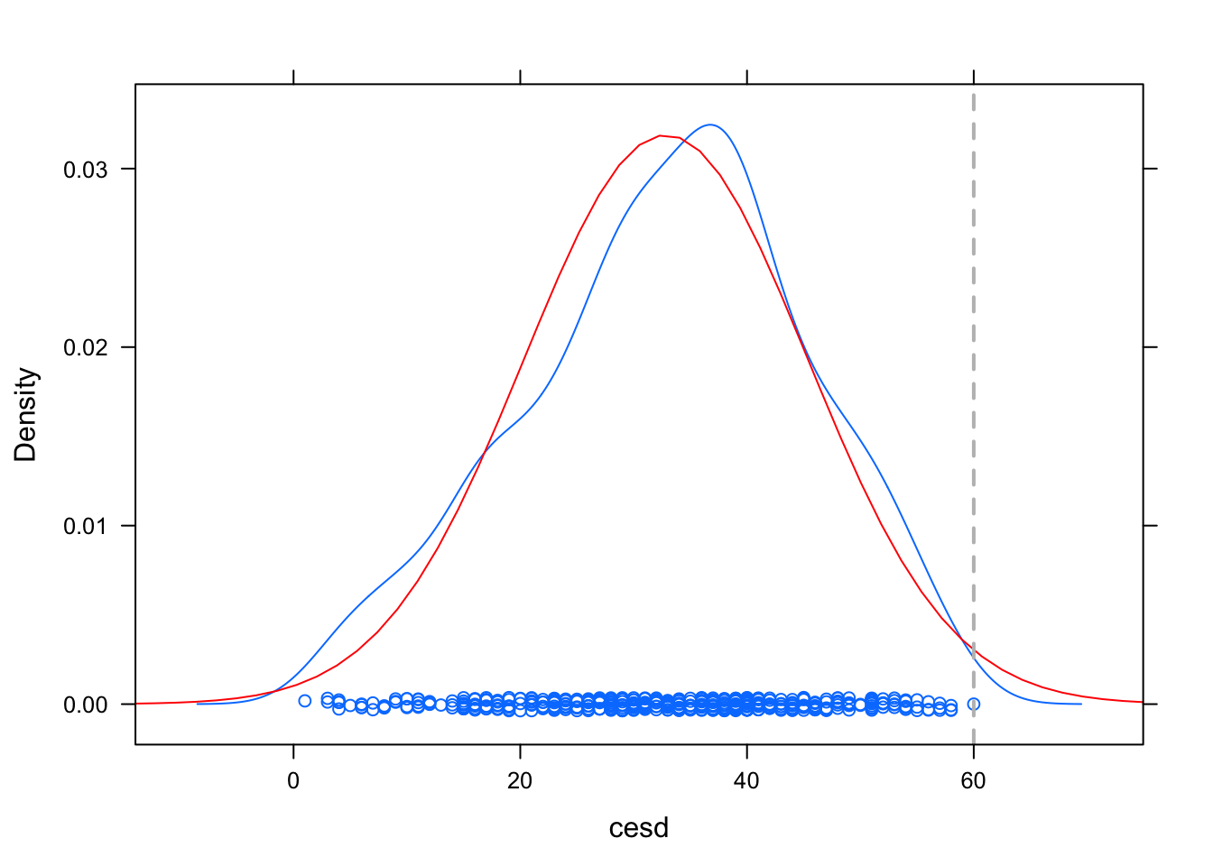
ladd(panel.abline(v=60, lty=2, lwd=2, col="grey")) #Ahora agregamos una linea vertical gris
densityplot(~ cesd, data=HELPrct)
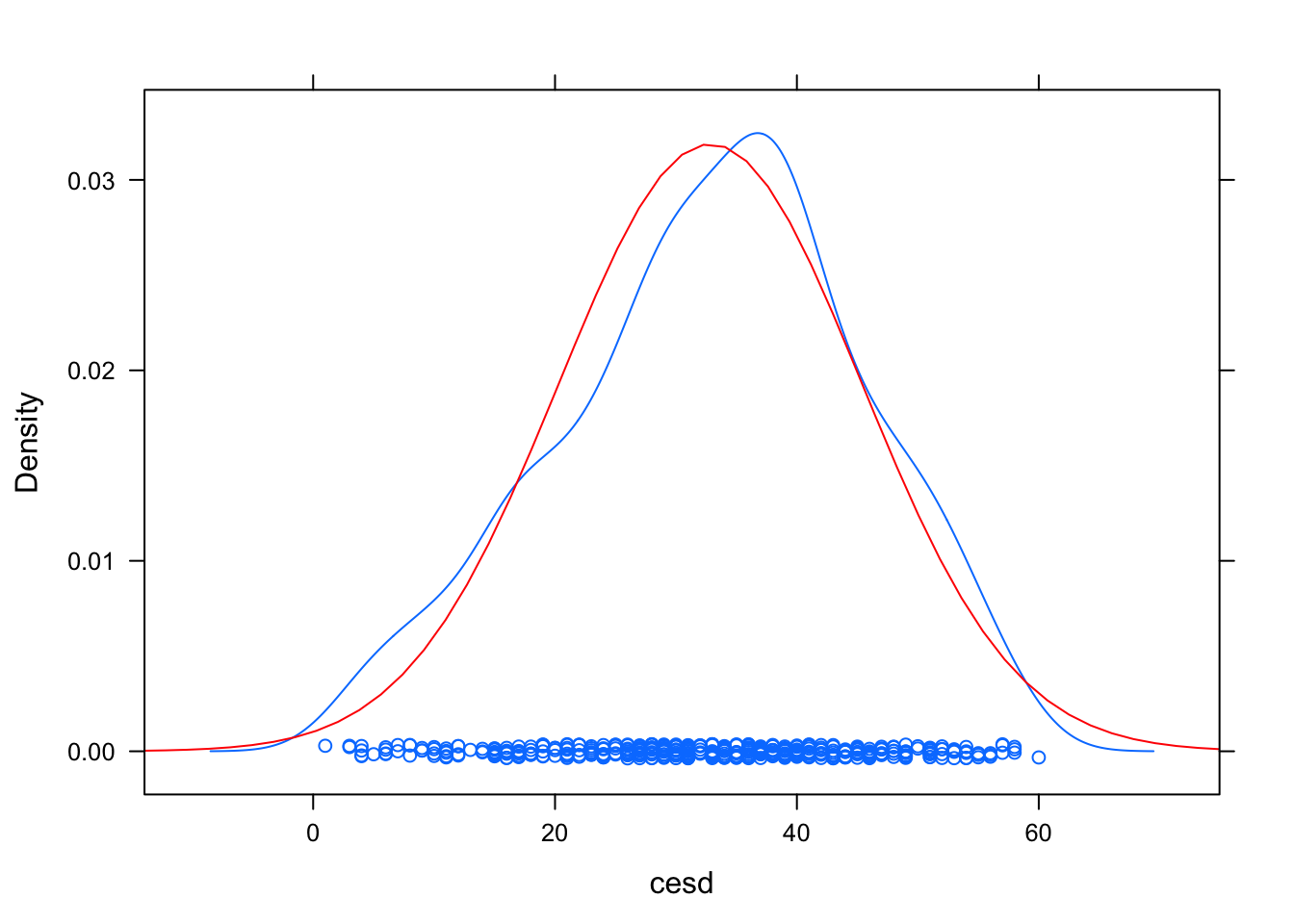
ladd(panel.mathdensity(args=list(mean=mean(cesd),
sd=sd(cesd)), col="red"), data=HELPrct)
ladd(panel.abline(v=60, lty=2, lwd=2, col="grey"))
# ahora agregamos una densidad normal con fines comparativos3.2 La distribución normal y sus pruebas de hipótesis
Las familias de comandos para cada distribución son las siguientes. Estos existen para cualquier tipo de distribución pero la más importante y por la que comenzaremos es la normal.
dnorm: densidad \(f(x)\) pnorm: densidad acumulada \(F(x)\) qnorm: densidad en cuantiles \(f(x)^{-1}\) rnorm: muestra aleatoria proveniente de una normal.
Asimismo, existen las funciones equivalentes para distintos tipos de distribuciones
dnorm(0)## [1] 0.399
pnorm(0)## [1] 0.5
qnorm(.5) #notese como pnorm y qnorm son inversos## [1] 0
rnorm(5) ## [1] 0.426 0.255 -0.108 -0.238 -0.723
Si observamos los parámetros de los comandos notamos que nos permite darle la media y desviación estandar (respectivamente) para distribuciones normales no estandarizadas.
dnorm(10,10,5)## [1] 0.0798
pnorm(10,10,5)## [1] 0.5
qnorm(.5,10,5) ## [1] 10
rnorm(5,10,5) ## [1] 2.73 9.47 10.92 4.79 13.86
En el libro te proponen un comando simplificador que se llama xporm, pero recuerda que tu puedes recrear exactamente el mismo output con los comandos anteriores y ggplot.
xpnorm(1.96, mean=0, sd=1)##
## If X ~ N(0, 1), then
## P(X <= 1.96) = P(Z <= 1.96) = 0.975
## P(X > 1.96) = P(Z > 1.96) = 0.025
##

## [1] 0.975
Si X ~ N(0,1), entonces P(X <= 1.96) = P(Z <= 1.96) = 0.975 P(X > 1.96) = P(Z > 1.96) = 0.025
xpnorm(10, mean=10, sd=5)##
## If X ~ N(10, 5), then
## P(X <= 10) = P(Z <= 0) = 0.5
## P(X > 10) = P(Z > 0) = 0.5
##

## [1] 0.5
Si X ~ N(10,5), entonces P(X <= 10) = P(Z <= 0) = .5 P(X > 10) = P(Z > 0) = .5
3.3 Inferencia estadística
Sobre la media, prueba de hipotesis más sencilla con un 95% de confianza.
\(H_n: \mu=0\)
\(H_a: \mu \neq0\)
t.test (~mpg, datos)##
## One Sample t-test
##
## data: mpg
## t = 19, df = 31, p-value <0.0000000000000002
## alternative hypothesis: true mean is not equal to 0
## 95 percent confidence interval:
## 17.9 22.3
## sample estimates:
## mean of x
## 20.1
#recordemos que a menor p value podemos rechazar con mayor confianza H0# si solo queremos el intervalo
confint(t.test (~mpg, datos))## mean of x lower upper level
## 1 20.1 17.9 22.3 0.95