3.2.1 Main content
High-dimensional data
- Feature projection / Manifold learning
- 4 popular feature projection techniques: PCA, MDS, t-SNE, UMAP
Distribution plot
- Within 1 variable:
- Weighted box/ violin
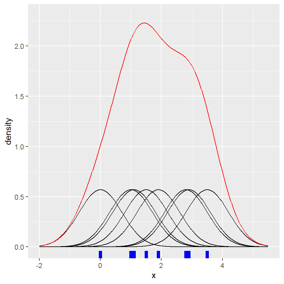
- Density
- 2 Separate variables:
- 2D density
- Marginal histogram/ box plot
- Population pyramid
- Within 1 variable:
Deal with large number of observations
- Binned scatter
Deal with multi-dimensional data
- Feature projection/ Manifold learning >> high-dimensional
- Correlogram
- SPLOM - Scatter PLOt Matrix
Map
- Chorophleth
Animation
Honorable mentions
plotly
Feature projection/ Manifold learning
Principal Component Analysis
Multidimensional scaling
t-distributed stochastic neighbor embedding (t-SNE)
Uniform manifold approximation and projection (UMAP)






They are discrete variables.
The color attribute is set to “red”
Attribute is set inside geom_*() .













We cant say whether the histogram bars are stacked or overlapped onto each other









Note: By default, loess regression is used. It is a non-parametric methods where least squares regression is performed in localized subsets, and used when n < 1000. We can change smoothing method with the 





























- In addition to the individual variance explained plots, also the cumulative variance explained is frequently looked at.







































