Capítulo 8 Distribuicao Amostral
Este capítulo faz a ligação entre a Teoria da Probabilidade estudada nos capítulos anteriores e os próximos capítulos, onde será estudada a inferência nos modelos econométricos bem como o comportamento dos estimadores em diferentes amostras.
Em inferência estatística, utiliza-se características da amostra (estatística ou estimador) para estimar os parâmetros populacionais de interesse. Todo estimador é uma variável aleatória, e portanto, é possível entender o comportamento de um estimador com uso de funções de probabilidades, médias e desvios padrão.
A distribuição amostral de um estimador (ou de uma estatística) é a distribuição de probabilidade de um grande número de amostras de tamanho \(n\) de uma dada população. Portanto, a distribuição amostral não é a distribuição de uma única amostra. Vamos chamar a distribuição da amostra realizada de distribuição empírica.
Na prática, quando estamos analisando determinada relação entre dois ou mais eventos, observamos apenas uma realização da amostra, e portanto, tanto a distribuição populacional quanto a distribuição amostral são desconhecidas. No entanto, é possível utilizar um ambiente computacional com simulação de dados para ganhar intuição e entender melhor a distribuição amostral dos estimadores.
Antes de estudar a distribuição amostral, é importante aprendermos como extrair amostras aleatórias, comparar o comportamento da distribuição populacional com a distribuição empírica e como utilizar as ferramentas do R para realizar as simulações necessárias para construir a distribuição amostral.
8.1 Extração de Amostras Aleatórias
library(prob)
library(distr)
library(distrEx)O comando `sample’ extrai uma amostra aleatória de um objeto. Essa amostra pode ser com ou sem repetição.
sample(x, size, replace = FALSE, prob = NULL)
Extrair uma observação de uma população finita composta por seis elementos enumerados de 1 a 6 com probabilidades iguais.
sample(1:6, 1)## [1] 6
sample(1:6, 1)## [1] 2
sample(1:6, 1)## [1] 5
Extrair três elementos dessa mesma população sem repetição.
sample(1:6,3)## [1] 3 6 4
Extrair quatro elementes dessa mesma população mas agora com repetição.
sample(1:6, 4, replace = T)## [1] 2 3 2 2
Definir o espaço amostral de um lançamento de duas moedas:
coins = tosscoin(2)
coins## toss1 toss2
## 1 H H
## 2 T H
## 3 H T
## 4 T T
Extrair duas amostras aleatórias do espaço amostral definido acima:
coins[sample(nrow(coins),2),]## toss1 toss2
## 3 H T
## 2 T H
Repetir o procedimento.
coins[sample(nrow(coins),2),]## toss1 toss2
## 2 T H
## 1 H H
Criar um espaço amostral do lançamento de 3 dados com 4 faces.
S = rolldie(3, nsides = 4, makespace = TRUE)
S## X1 X2 X3 probs
## 1 1 1 1 0.015625
## 2 2 1 1 0.015625
## 3 3 1 1 0.015625
## 4 4 1 1 0.015625
## 5 1 2 1 0.015625
## 6 2 2 1 0.015625
## 7 3 2 1 0.015625
## 8 4 2 1 0.015625
## 9 1 3 1 0.015625
## 10 2 3 1 0.015625
## 11 3 3 1 0.015625
## 12 4 3 1 0.015625
## 13 1 4 1 0.015625
## 14 2 4 1 0.015625
## 15 3 4 1 0.015625
## 16 4 4 1 0.015625
## 17 1 1 2 0.015625
## 18 2 1 2 0.015625
## 19 3 1 2 0.015625
## 20 4 1 2 0.015625
## 21 1 2 2 0.015625
## 22 2 2 2 0.015625
## 23 3 2 2 0.015625
## 24 4 2 2 0.015625
## 25 1 3 2 0.015625
## 26 2 3 2 0.015625
## 27 3 3 2 0.015625
## 28 4 3 2 0.015625
## 29 1 4 2 0.015625
## 30 2 4 2 0.015625
## 31 3 4 2 0.015625
## 32 4 4 2 0.015625
## 33 1 1 3 0.015625
## 34 2 1 3 0.015625
## 35 3 1 3 0.015625
## 36 4 1 3 0.015625
## 37 1 2 3 0.015625
## 38 2 2 3 0.015625
## 39 3 2 3 0.015625
## 40 4 2 3 0.015625
## 41 1 3 3 0.015625
## 42 2 3 3 0.015625
## 43 3 3 3 0.015625
## 44 4 3 3 0.015625
## 45 1 4 3 0.015625
## 46 2 4 3 0.015625
## 47 3 4 3 0.015625
## 48 4 4 3 0.015625
## 49 1 1 4 0.015625
## 50 2 1 4 0.015625
## 51 3 1 4 0.015625
## 52 4 1 4 0.015625
## 53 1 2 4 0.015625
## 54 2 2 4 0.015625
## 55 3 2 4 0.015625
## 56 4 2 4 0.015625
## 57 1 3 4 0.015625
## 58 2 3 4 0.015625
## 59 3 3 4 0.015625
## 60 4 3 4 0.015625
## 61 1 4 4 0.015625
## 62 2 4 4 0.015625
## 63 3 4 4 0.015625
## 64 4 4 4 0.015625
S[sample(nrow(S),3),]## X1 X2 X3 probs
## 59 3 3 4 0.015625
## 54 2 2 4 0.015625
## 16 4 4 1 0.015625
S[sample(nrow(S),3),]## X1 X2 X3 probs
## 32 4 4 2 0.015625
## 16 4 4 1 0.015625
## 55 3 2 4 0.015625
Distribuição Normal
A função rnorm é um gerador de números aleatórios de uma distribuição normal. Possui três parâmetros. O número de realizações a serem extraídas da distribuição teórica, a média e o desvio padrão.
rnorm(1)## [1] -1.373982
rnorm(5)## [1] -1.13632832 0.02972808 -1.05083231 0.73908187 -0.86853863
rnorm(5,2,3)## [1] 0.7101015 3.9166634 1.7442517 -0.8210868 1.4569061
Distribuição Uniforme
runif(1)## [1] 0.9258298
runif(10)## [1] 0.7757844 0.4638127 0.1150527 0.3388508 0.4755708 0.4910929 0.1160265
## [8] 0.9689752 0.1643502 0.9367687
runif(10,10,20)## [1] 19.78291 14.09771 12.98943 16.20636 14.52122 11.69022 11.05784 16.11251
## [9] 17.11823 16.62783
8.2 Características da Amostra vs Características da População
Para que todos tenhamos os mesmos resultados, vamos fixar a semente do gerador de números aleatórios.
set.seed(1)A primeira comparação a ser feita é entre a média populacional e a média da amostra de uma distribuição Normal Padrão.
x = rnorm(5,0,1)
mean(x)## [1] 0.1292699
x = rnorm(500,0,1)
mean(x)## [1] 0.02055156
Agora vamos comparar o desvio padrão:
x = rnorm(5,0,1)
sd(x)## [1] 1.329763
x = rnorm(500,0,1)
sd(x)## [1] 1.060446
Gráfico da densidade da distribuição empírica e da sua distribuição teórica associada.
set.seed(1)
plot(density(rnorm(10)), ylim=c(0,0.5), xlim = c(-5,5))
curve(dnorm(x), add = TRUE, col = "red")
set.seed(1)
plot(density(rnorm(100)), ylim=c(0,0.5), xlim = c(-5,5))
curve(dnorm(x), add = TRUE, col = "red")
set.seed(1)
plot(density(rnorm(1000)), ylim=c(0,0.5), xlim = c(-5,5))
curve(dnorm(x), add = TRUE, col = "red")
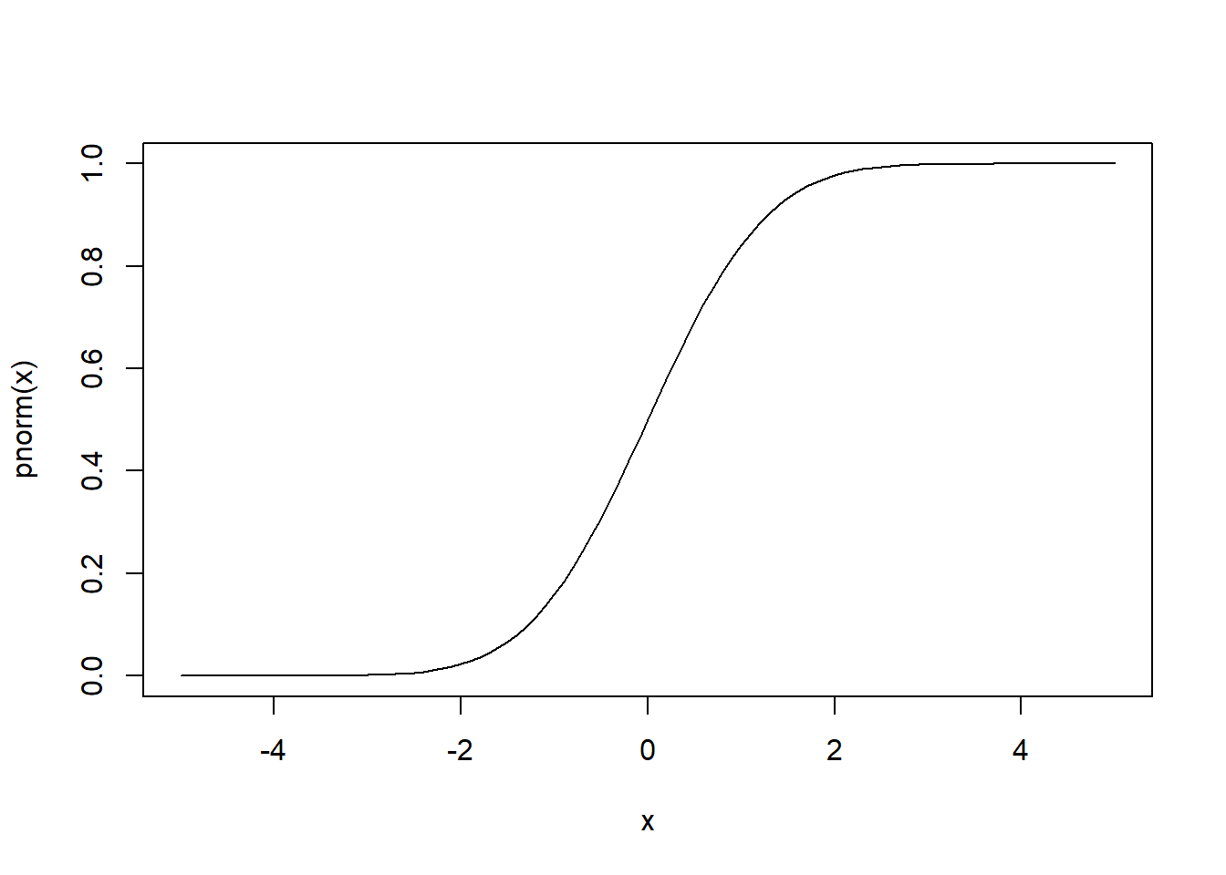
Função Distribuição Cumulativa
Distribuição Teórica
curve(pnorm(x), xlim = c(-5,5))
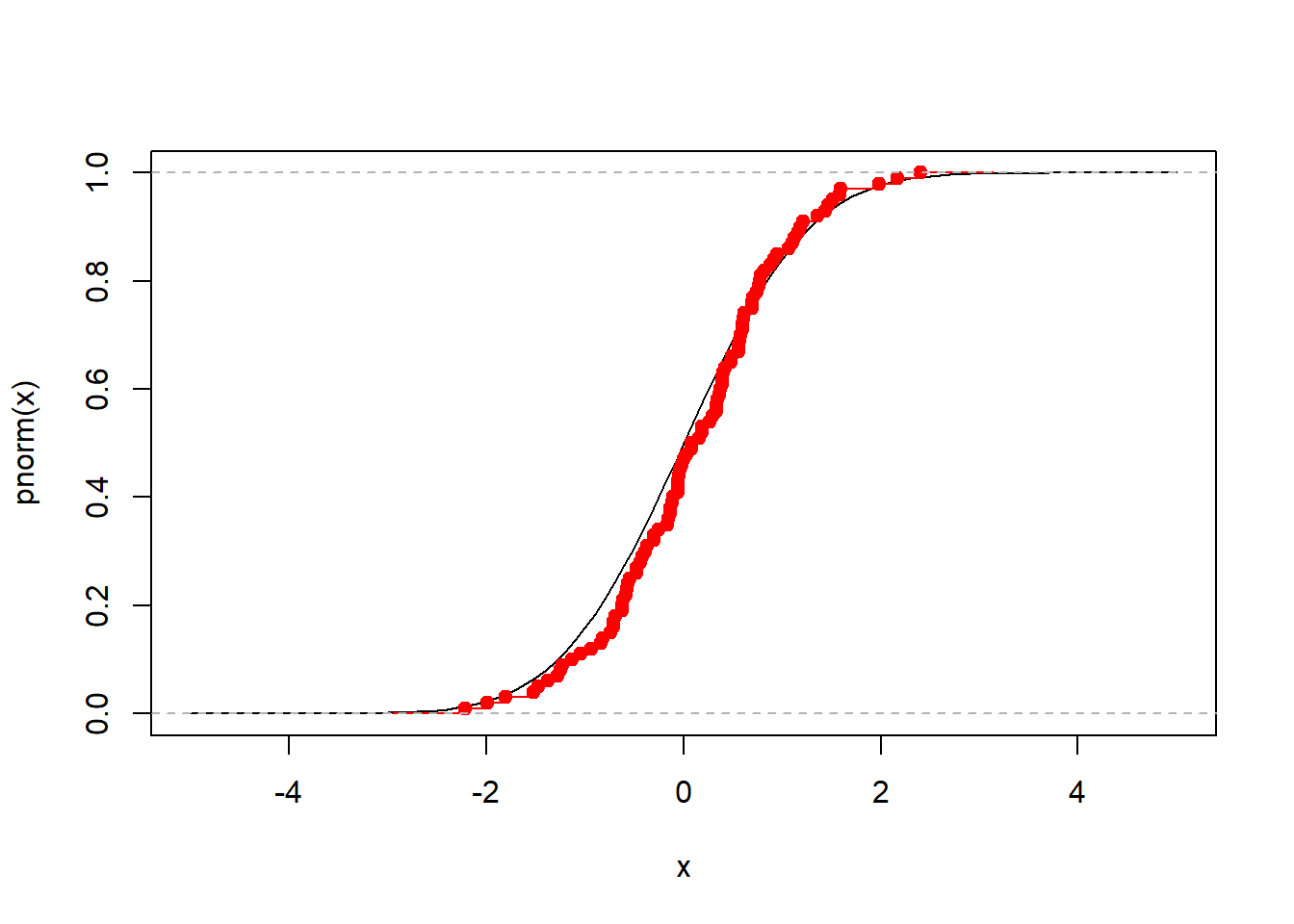
Distribuição Empírica
set.seed(1)
X = rnorm(100)
P = ecdf(X)pnorm(0)## [1] 0.5
P(0) # This returns the empirical CDF at zero (should be close to 0.5)## [1] 0.46
plot(P) # Draws a plot of the empirical CDF (see below)
curve(pnorm(x), xlim = c(-5,5))
lines(P, col = "red") # Draws a plot of the empirical CDF (see below)
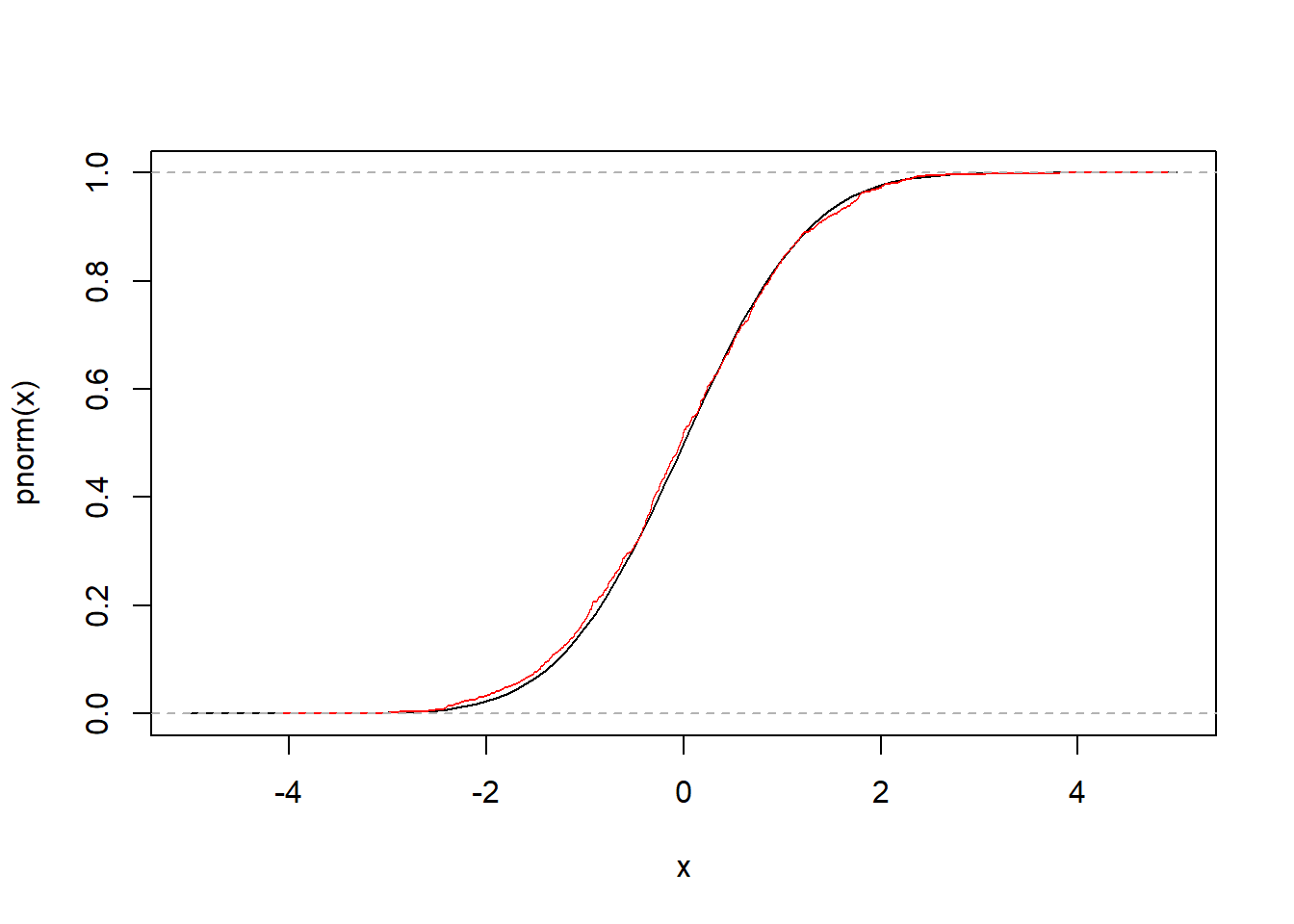
X = rnorm(1000)
P = ecdf(X)P(0.0) # This returns the empirical CDF at zero (should be close to 0.5)## [1] 0.521
curve(pnorm(x), xlim = c(-5,5))
lines(P, col = "red") # Draws a plot of the empirical CDF (see below)
Distribuição Uniforme
X = Unif()
E(X)## [1] 0.5
mean(runif(10))## [1] 0.5013657
mean(runif(100))## [1] 0.4656684
mean(runif(1000))## [1] 0.5001652
X = Unif(0,10)
E(X)## [1] 5
mean(runif(10,0,10))## [1] 5.920047
mean(runif(100,0,10))## [1] 4.615105
mean(runif(1000,0,10))## [1] 4.956762
8.3 Introdução à simulação
A simulação de dados é uma ferramenta importante para o aprendizado de características de distribuições de probabilidade e consequentemente para um melhor entendimento do comportamento de um estimador.
Vamos apresentar duas ferramentas do \(R\) que auxiliam na realização de simulações, looping e o comando replicate.
Uma das formas de utilizar looping é com o uso do comando for:
for (i in 1:5){
print(i)
}## [1] 1
## [1] 2
## [1] 3
## [1] 4
## [1] 5
for (i in c(1,5,3,8)){
print(i)
}## [1] 1
## [1] 5
## [1] 3
## [1] 8
v = c(1,4,5,10)
for (n in 1:length(v)){
print(v[n])
}## [1] 1
## [1] 4
## [1] 5
## [1] 10
Criar uma matriz:
A = matrix(rep(NA, 25), nrow = 5 )
for (j in 1:dim(A)[2]){
A[,j] = rnorm(5)
}
A## [,1] [,2] [,3] [,4] [,5]
## [1,] -0.80816189 -1.56379809 1.3697870 -0.41850169 0.78040847
## [2,] -0.60677918 -1.49347152 -0.3783807 -0.03764293 -0.54214238
## [3,] 0.08690882 -1.09713482 -0.7787449 1.18729857 -2.02653215
## [4,] -0.23429703 -0.02910675 1.2640853 -0.10565769 -0.02167199
## [5,] 1.26252690 2.17368492 0.3080131 0.20244165 1.22228261
A = matrix(rep(NA, 25), nrow = 5 )
for (i in 1:dim(A)[1]){
for (j in 1:dim(A)[2]){
A[i,j] = rnorm(1)
}
}
A## [,1] [,2] [,3] [,4] [,5]
## [1,] -0.1736816 0.6640132 -0.54783820 -0.9174420 0.4371058
## [2,] -0.3849686 0.8423753 0.95301631 -0.4106318 0.1008083
## [3,] 0.9207557 1.4595952 -0.39684253 -0.4830838 -0.3162191
## [4,] 1.2100039 -0.7529806 -0.64926724 -0.2542445 -1.2963696
## [5,] -0.4246571 -0.3991557 0.05987491 0.6806779 1.5694218
v = c()
for (i in 1:10){
v[i] = mean(rnorm(5))
}
v## [1] 0.3832562 0.4072287 -1.0581297 -0.2736223 0.2920137 0.3944080
## [7] -0.3745748 0.1069506 -0.2771388 0.5251626
v = c()
for (n in c(5,10,50,100,1000)){
for (i in 1:5){
v[i] = mean(rnorm(n))
}
}
v## [1] -0.0166026325 -0.0181839023 -0.0005956172 -0.0375908951 0.0053728775
Comando replicate
set.seed(1)
x = replicate(n = 10, expr = rnorm(1))
x## [1] -0.6264538 0.1836433 -0.8356286 1.5952808 0.3295078 -0.8204684
## [7] 0.4874291 0.7383247 0.5757814 -0.3053884
x1 =c()
set.seed(1)
for (i in 1:10){
x1[i] = rnorm(1)
}
x1## [1] -0.6264538 0.1836433 -0.8356286 1.5952808 0.3295078 -0.8204684
## [7] 0.4874291 0.7383247 0.5757814 -0.3053884
x == x1## [1] TRUE TRUE TRUE TRUE TRUE TRUE TRUE TRUE TRUE TRUE
x = replicate(n = 5, expr = rnorm(10))
x## [,1] [,2] [,3] [,4] [,5]
## [1,] 1.51178117 0.91897737 1.35867955 -0.1645236 0.3981059
## [2,] 0.38984324 0.78213630 -0.10278773 -0.2533617 -0.6120264
## [3,] -0.62124058 0.07456498 0.38767161 0.6969634 0.3411197
## [4,] -2.21469989 -1.98935170 -0.05380504 0.5566632 -1.1293631
## [5,] 1.12493092 0.61982575 -1.37705956 -0.6887557 1.4330237
## [6,] -0.04493361 -0.05612874 -0.41499456 -0.7074952 1.9803999
## [7,] -0.01619026 -0.15579551 -0.39428995 0.3645820 -0.3672215
## [8,] 0.94383621 -1.47075238 -0.05931340 0.7685329 -1.0441346
## [9,] 0.82122120 -0.47815006 1.10002537 -0.1123462 0.5697196
## [10,] 0.59390132 0.41794156 0.76317575 0.8811077 -0.1350546
x = replicate(n = 5, expr = mean(rnorm(10)))
x## [1] 0.4512100 -0.2477361 0.1273603 0.1123413 0.3474802
x = replicate(n = 5, expr = mean(rnorm(100)))
x## [1] -0.01984126 0.02244953 0.01877427 -0.05562816 -0.02607009
8.4 Distribuição Amostral
Finalmente, nessa seção, estamos prontos para estudar a distribuição amostral de um estimador.
Estimador da média: \(\bar{x}_n = \frac{1}{n} \sum_{i=1}^nX_i\)
mean(rnorm(100))## [1] -0.2155784
Vamos estudar algumas características deste estimador analisando aspectos de sua distribuição amostral:
\[E[\bar{X}_n] = \mu \]
mean(replicate(n = 1000, expr = mean(rnorm(10))))## [1] -0.005145448
\[var[\bar{X}_n] = \frac{\sigma^2}{n}\]
var(replicate(n = 1000, expr = mean(rnorm(10))))## [1] 0.09110611
var(replicate(n = 1000, expr = mean(rnorm(100))))## [1] 0.01018165
Distribuição do estimador da média amostral \(\bar{X}_n\):
mean = replicate(n = 1000, expr = mean(rnorm(100)))
plot(density(mean),
ylim = c(0,10),
xlim = c(-0.4,0.4))
abline(v=0)
#mean = replicate(n = 1000, expr = mean(rnorm(100)[1])
mean = replicate(n = 1000, expr = mean(rnorm(1000)))
plot(density(mean),
ylim = c(0,15),
xlim = c(-0.4,0.4))
abline(v=0)
#mean = replicate(n = 1000, expr = mean(rnorm(100)[1])
mean = replicate(n = 1000, expr = mean(rnorm(10000)))
plot(density(mean),
ylim = c(0,50),
xlim = c(-0.4,0.4))
abline(v=0)