Capítulo 5 Distribuicoes Discretas
Variáveis aleatórias discretas são caracterizadas pelo seu suporte, que toma valores finitos ou infitos enumeráveis. A cada variável aleatória X é associada uma função de probabilidade ou função de massa de probabilidade.
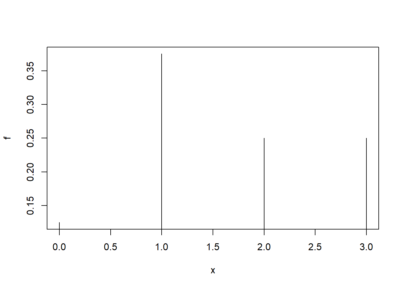
A Função de probabilidade de uma variável aleatória discreta é \(\pi(x) = P(X=x)\)
x = c(0,1,2,3)
f = c(1/8, 3/8 , 2/8, 2/8)plot(x,f, type = "h")
Esperança
Para uma Variável Aleatória Discreta com suporte {x_j}, a esperança de X é:
$ E(X) = _{j=1}^{}x_j _j$
mu = sum(x * f)
mu## [1] 1.625
Variância
sigma2 <- sum((x-mu)^2 * f)
sigma2## [1] 0.984375
Desvio Padrão
sigma = sqrt(sigma2)
sigma## [1] 0.9921567
OBservação: é preciso ter cuidado com variáveis que possuem probabilidades desiguais. As funções mean e var só devem ser usadas nos casos de probabilidades iguais. Para exemplificar esse problema, vamos calcular abaixo a média, a variância e o desvio padrão da variável \(x\).
mean(x)## [1] 1.5
var(x)## [1] 1.666667
sqrt(var(x))## [1] 1.290994
O pacote distrEx fornece funções para calcular alguns momentos de distribuições mesmo com probabilidades desiguais.
#install.packages("distrEx")
library(distrEx)## Warning: package 'distrEx' was built under R version 4.1.3
## Carregando pacotes exigidos: distr
## Warning: package 'distr' was built under R version 4.1.3
## Carregando pacotes exigidos: startupmsg
## Utilities for Start-Up Messages (version 0.9.6)
## For more information see ?"startupmsg", NEWS("startupmsg")
## Carregando pacotes exigidos: sfsmisc
## Warning: package 'sfsmisc' was built under R version 4.1.3
## Object Oriented Implementation of Distributions (version 2.8.0)
## Attention: Arithmetics on distribution objects are understood as operations on corresponding random variables (r.v.s); see distrARITH().
## Some functions from package 'stats' are intentionally masked ---see distrMASK().
## Note that global options are controlled by distroptions() ---c.f. ?"distroptions".
## For more information see ?"distr", NEWS("distr"), as well as
## http://distr.r-forge.r-project.org/
## Package "distrDoc" provides a vignette to this package as well as to several extension packages; try vignette("distr").
##
## Attaching package: 'distr'
## The following object is masked from 'package:prob':
##
## prob
## The following object is masked from 'package:fAsianOptions':
##
## igamma
## The following objects are masked from 'package:stats':
##
## df, qqplot, sd
## Extensions of Package 'distr' (version 2.8.0)
## Note: Packages "e1071", "moments", "fBasics" should be attached /before/ package "distrEx". See distrExMASK().Note: Extreme value distribution functionality has been moved to
## package "RobExtremes". See distrExMOVED().
## For more information see ?"distrEx", NEWS("distrEx"), as well as
## http://distr.r-forge.r-project.org/
## Package "distrDoc" provides a vignette to this package as well as to several related packages; try vignette("distr").
##
## Attaching package: 'distrEx'
## The following object is masked from 'package:timeSeries':
##
## median
## The following objects are masked from 'package:timeDate':
##
## kurtosis, skewness
## The following objects are masked from 'package:stats':
##
## IQR, mad, median, var
Criar uma variável aleatória com a mesma distribuição da variável \(x\) criada anteriormente usando a função DiscreteDistribution:
X <- DiscreteDistribution(supp = 0:3, prob = c(1,3,2,2)/8)Calcular a esperança, a variância e o desvio padrão.
E(X)## [1] 1.625
var(X)## [1] 0.984375
sd(X)## [1] 0.9921567
Transformação de \(X\)
\(E[g(x)] = \sum_{j=1}^{\infty} g(x_j) \pi_j\)
g = x*2 + 3
sum(g * f)## [1] 6.25
E(X*2+3)## [1] 6.25
Linearidade da Esperança
\(E(a+bX) = a + bE(X)\)
E(3+2*X) == 3+2*E(X)## [1] TRUE
3 + 2*mu## [1] 6.25
Função de Distribuição (Função de Distribuição Cumulativa)
A função de distribuição é \(F(x) = P(X \le x)\), que é a probabilidade do evento \({X \le x}\).
Para uma Variável Aleatória Discreta, com pontos de suporte \({x_j}\), a função de distribuição nos pontos do suporte é igual à soma cumulativa das probabilidades.
\(F(x_j) = \sum_{k=1}^j \pi(x_j)\)
F = cumsum(f)
F## [1] 0.125 0.500 0.750 1.000
plot(F, type = "h")