3.4 Distribuciones aplicadas a la severidad de pérdidas
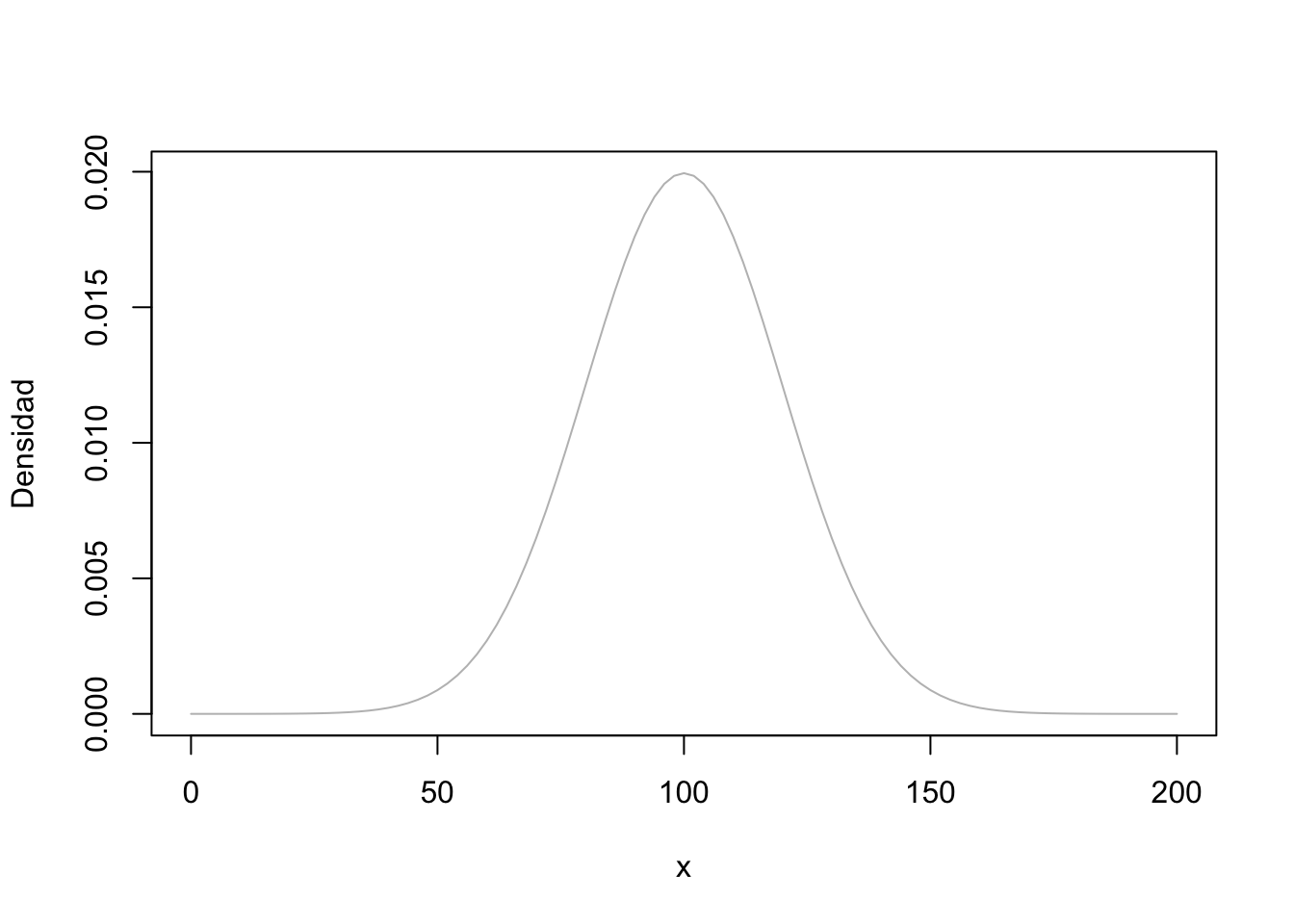
3.4.1 Normal
Fórmula densidad:
\[ f(x; \mu, \sigma) = \frac{1}{\sqrt{2\pi\sigma^2}} e^{-\frac{(x - \mu)^2}{2\sigma^2}} \]
Parámetros:
\(\mu\): media
\(\sigma\): desviación estándar
Uso: sólo en casos donde las pérdidas son simétricas o para fines pedagógicos. No se usa típicamente en riesgo operacional porque permite valores negativos.
Ejemplo:

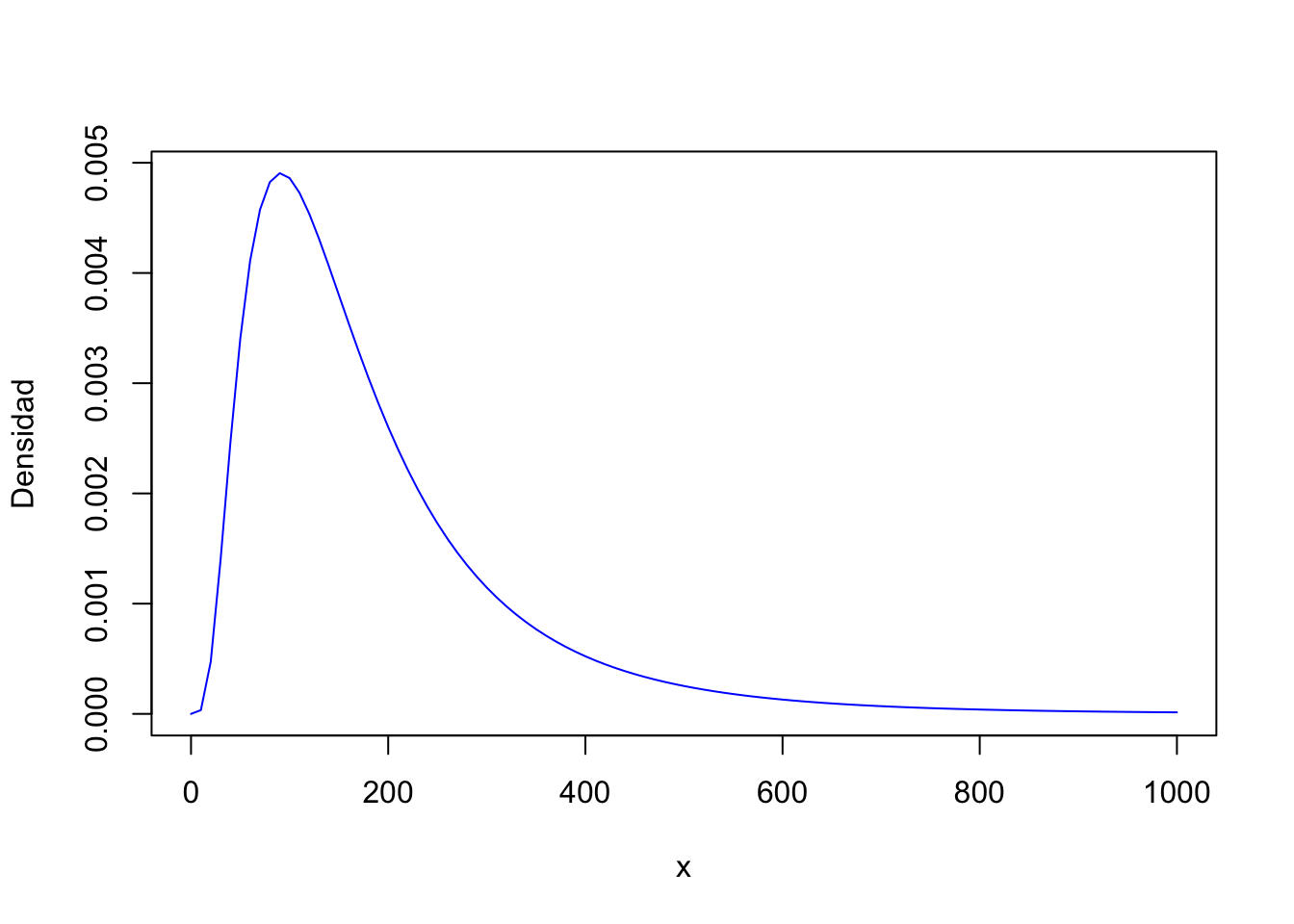
3.4.2 Lognormal
Fórmula densidad: \[ f(x; \mu, \sigma) = \frac{1}{x\sigma\sqrt{2\pi}} e^{-\frac{(\ln x - \mu)^2}{2\sigma^2}} \]
Parámetros:
\(\mu\): media de \(\ln(X)\)
\(\sigma\): desviación estándar de \(\ln(X)\)
Uso: ideal para modelar pérdidas con alta asimetría positiva. Muy usada en riesgo operacional y de seguros.
Ejemplo:

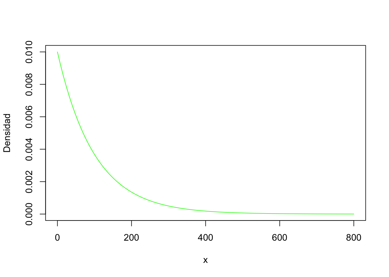
3.4.3 Exponencial
Fórmula densidad:
\[ f(x; \lambda) = \lambda e^{-\lambda x} \]
Parámetros:
- \(\lambda\): tasa de decaimiento
Uso: útil para pérdidas pequeñas frecuentes. No adecuada para colas pesadas.
Ejemplo:

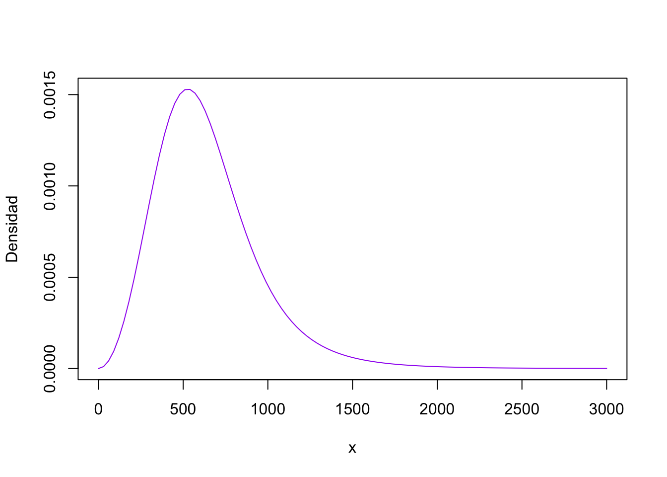
3.4.4 Burr (Tipo XII)
Fórmula densidad: \[ f(x; c, k) = \frac{ckx^{c-1}}{(1 + x^c)^{k+1}} \]
Parámetros:
\(c\): parámetro de forma
\(k\): parámetro de cola
A menudo usada con escala \(\theta\) como \(f(x/\theta) / \theta\)
Uso: muy flexible para modelar pérdidas con colas pesadas y extremos.
Ejemplo:
curve(dburr(x, shape1 = 2, shape2 = 3, rate = 1/800), from = 0, to = 3000, col = "purple", ylab = "Densidad")
3.4.5 Comparación de propiedades estadísticas
| Distribución | Soporte | Asimetría | Cola pesada | Valores negativos | Uso en riesgo operacional |
|---|---|---|---|---|---|
| Normal | \(\mathbb{R}\) | Baja | No | Sí | No recomendada |
| Lognormal | \((0, \infty)\) | Alta | Moderada | No | Muy usada |
| Exponencial | \((0, \infty)\) | Media | Ligera | No | Aceptable en ciertos casos |
| Burr XII | \((0, \infty)\) | Alta | Alta | No | Muy útil para extremos |
3.4.6 Ejercicios
- Calcular la media y varianza de una variable con distribución lognormal(\(\mu = 8, \sigma = 1\)) usando las fórmulas teóricas.
- Simular 1.000 observaciones de cada distribución y comparar sus histogramas.
- Ajustar una distribución Burr a un subconjunto de
lossesy comparar con la lognormal. - Discutir: ¿cuál distribución usaría en un escenario con alto riesgo cibernético?
Puedes usar rlnorm, rexp y rburr para simular datos y fitdist() para ajustar modelos.