2.5 Ejercicios
2.5.1 Normal y log-normal
Ejercicio 1: Densidad de una pérdida puntual (Normal)
Una base de datos de eventos muestra que las pérdidas siguen una distribución normal con media $20,000 y desviación estándar $5,000.
¿Cuál es la densidad de probabilidad para una pérdida puntual de $25,000?
## [1] 4.839414e-05
Ejercicio 2: Probabilidad de que la pérdida supere los $30,000
## [1] 0.02275013
Ejercicio 3: VaR al 99% (percentil crítico)
Calcular el valor en riesgo (VaR) al 99%.
## [1] 31631.74
Ejercicio 4: Gráfico de densidad con valores críticos

Ejercicio 5: Probabilidad de pérdida severa (Lognormal)
Se asume que las pérdidas siguen una distribución lognormal con media logarítmica 9.5 y desviación estándar logarítmica 0.8.
Calcular la probabilidad de que la pérdida supere $20,000.
## [1] 0.3070044
Ejercicio 6: Percentil 95% (VaR lognormal)
## [1] 49805.61
Ejercicio 7: Comparación visual Normal vs Lognormal

Ejercicio 8: Simulación de pérdidas
## [1] 20080.64
## 95%
## 28380.67
## [1] 19133.01
## 95%
## 48236.28
Ejercicio 9: Probabilidad de pérdida extrema
¿Cuál es la probabilidad de una pérdida mayor a $100,000 bajo la lognormal?
## [1] 0.005932119
Ejercicio 10: Umbral de alerta automática
¿Cuál es el umbral que activa una alerta si se supera el percentil 97.5%?
## [1] "Alerta: activar si pérdida > $ 64085.36"
2.5.2 Normal estándar y t
Ejercicio 1: Probabilidad bajo la distribución normal estándar
Un indicador de pérdida ha sido estandarizado y su valor es Z = 1.65.
Esto proviene de una variable con media 0 y desviación estándar 1.
¿Cuál es la probabilidad de observar un valor menor a ese?
## [1] 0.9505285
¿Y cuál es la probabilidad de observar un valor mayor a ese?
## [1] 0.04947147
Ejercicio 2: Comparación de colas: normal vs t de Student
Supón que estandarizaste una estadística de pérdida severa y obtuviste un valor de 2 desviaciones estándar.
Calcular la probabilidad de exceder este valor:
- Bajo la distribución normal estándar
- Bajo la distribución t con 5 grados de libertad
## [1] 0.02275013
## [1] 0.05096974
Reflexión: ¿Cuál tiene mayor probabilidad en la cola? ¿Qué implica esto para estimaciones con muestras pequeñas?
Ejercicio 3: VaR al 97.5% con varianza estimada (cuantil t)
Se desea calcular el valor crítico del percentil 97.5% para una variable que proviene de una muestra de tamaño 10 (df = 9).
- Usando la distribución t:
## [1] 2.262157
- Comparado con la normal estándar:
## [1] 1.959964
Ejercicio 4: Probabilidad entre dos valores
Supón que tienes una variable estandarizada y deseas calcular la probabilidad de que esté entre -1.5 y 1.5.
Esto se puede calcular como:
## [1] 0.8663856
¿Qué interpretación tiene este resultado en el contexto del análisis de riesgos?
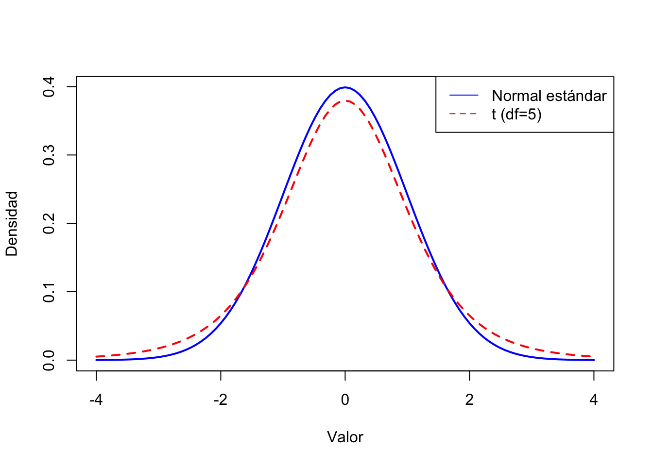
Ejercicio 5: Gráfico comparativo de densidades
Comparar visualmente la distribución normal estándar con una t de Student con 5 grados de libertad:
